Иногда в различной радиоэлектронной аппаратуре появляется необходимость контроля работы низковольтных вентиляторов. Так, в моей практике потребовалось контролировать исправность работы охлаждающих в DLP-проекторах, незамеченный вовремя выход из строя которых мог бы привести к необратимым последствиям. В результате было разработано несложное устройство, предупреждающее о выходе из строя или остановке одного из них прежде, чем повысится температура охлаждаемого модуля.
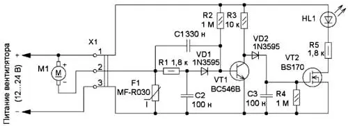
С помощью устройства (рис. 1) можно контролировать исправность стандартных 12-ти и 24-вольтовых вентиляторов (кулеров), а также маломощных коллекторных электродвигателей постоянного тока. Особенность устройства в том, что сигнал снимается с датчика, которым служит самовосстанавливающийся предохранитель F1. В нормальной ситуации сопротивление предохранителя мало, поэтому падение напряжения на нём невелико. При работе как вентиляторов с электронным драйвером, так и коллекторных электродвигателей постоянного тока в цепи их питания протекают короткие импульсы тока. Во время этих импульсов на самовосстанавливающемся предохранителе F1 возникают импульсы напряжения, которые через конденсатор С1 поступают на базу транзистора VT1. За счёт этого конденсатора на базе транзистора формируются разнополярные импульсы.

Рис. 1. Схема устройства
Режим работы этого транзистора с помощью резистора R2 подобран так, чтобы напряжение на его коллекторе было около 1 В, поэтому конденсатор С3 заряжается через диод VD2 до напряжения в доли вольта, транзистор VT2 остаётся закрытым и светодиод HL1 погашен. Транзистор VT1 в насыщение не входит и остаётся в активном состоянии. Когда электродвигатель М1 работает, импульсами минусовой полярности транзистор VT1 кратковременно закрывается, и в этот момент на его коллекторе появляется напряжение питания, а конденсатор С3 через диод VD2 заряжается до напряжения несколько вольт. В результате транзистор VT2 открывается и светодиод включается. За время между импульсами конденсатор С3 не успевает разрядиться через резистор R4, транзистор VT2 остаётся открытым и светодиод светит постоянно, сигнализируя об исправности электродвигателя. Диод VD2 препятствует разрядке конденсатора С3 через транзистор VT1, когда он находится в открытом состоянии.
При обрыве в цепи питания вентилятора или его механической остановке импульсы на базу транзистора VT1 не поступают, конденсатор С3 разряжается через резистор R4. В результате транзистор VT2 закрывается и светодиод гаснет, сигнализируя о неисправности. То же самое происходит при коротком замыкании в цепи питания вентилятора. В этом случае срабатывает предохранитель F1, его сопротивление резко возрастает, и на резистор R1 поступает практически всё напряжение питания. Транзистор VT1 переходит в состояние насыщения, и конденсатор С3 не заряжается. Поэтому транзистор VT2 будет закрыт и светодиод погашен до тех пор, пока не устранена неисправность. Конденсатор С2 подавляет помехи, поступающие в этом случае из плюсовой линии питания.
Все детали размещены на односторонней печатной плате, чертёж которой показан на рис. 2. Внешний вид смонтированной платы показан на рис. 3. Применены постоянные резисторы - С2-23, Р1-4, конденсаторы - малогабаритные керамические или плёночные. Транзистор ВС546В можно заменить отечественными транзисторами КТ3102АМ, КТ3102БМ, замена транзистора BS170 - 2N7000, BS107 или КП501А (у последнего другая цоколёвка). Диоды - любые маломощные выпрямительные или импульсные, светодиод - маломощный любого цвета свечения с диаметром корпуса 3...5 мм и допустимым током 20 мА. Можно применить самовосстанавливающиеся предохранители серий MF-R, RXE RUE, TR. Ток срабатывания предохранителя должен быть в 1,5...2 раза больше номинального тока вентилятора. В заключение следует отметить, что устройство было испытано в интервале температур от -20 до +60 оС и работает безотказно уже более десяти лет.

Рис. 2. Чертёж печатной платы и расположение элементов на ней

Рис. 3. Внешний вид смонтированной платы
Автор: Д. Дерр, г. Тройсдорф, Германия
