Сейчас увеличился интерес к магнитной записи и, в частности, к кассетным магнитофонам. Многим хочется сохранить свои записи в аналоговой форме.
В магнитофонах (деках) 70-х и начала 80-х годов прошлого века систем динамического подмагничивания (СДП) не было. Установка такой системы в аппарат, выполненный по схеме с двухполярным питанием, не вызывает больших проблем, но для однополярной схемы вариантов мало. В итоге за основу предлагаемой доработки магнитофона AKAI CS-F11 взято устройство, описанное в [1]. Добавлен эмиттерный повторитель, оптрон АОТ123А заменён на TLP627.
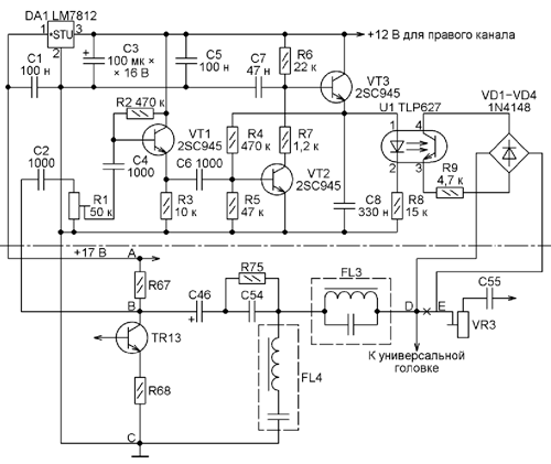
Поскольку в магнитофонах с универсальной головкой при записи на ленту типа 4 (металл) амплитуда напряжения подмагничивания доходит до 80 В и выше, более низковольтные оптроны не работали нормально. Их выходной транзистор пробивался, и напряжение подмагничивания падало даже в отсутствие тока через излучающий диод оптрона. Для оптрона TLP627 допустимо напряжение на выходе до 200 В, что снимает ограничение по максимальному напряжению подмагничивания.
Схема левого стереоканала устройства изображена на рис. 1. Ниже штрих-пунктирной линии на ней показана часть схемы магнитофона AKAI CS-F11 из [2] с обозначенными буквами A-E точками подключения платы СДП. Схема правого канала идентична схеме левого, но к позиционным номерам деталей и названием точек подключения на ней, как принято в этом магнитофоне, добавлены окончания b. Интегральный стабилизатор DA1 и конденсаторы С1, С5 "дублёров" в левом канале не имеют, они общие для обоих каналов.

Рис. 1. Схема левого стереоканала устройства
Чертёж печатной платы СДП и схема расположения на ней элементов обоих каналов приведены на рис. 2. Точки её подключения к основной плате магнитофона показаны на рис. 3.

Рис. 2. Чертёж печатной платы СДП и схема расположения на ней элементов обоих каналов

Рис. 3. Точки подключения к основной плате магнитофона
На плате магнитофона выводы подвижных контактов подстроечных резисторов VR3 и VR3b отпаяйте от контактных площадок и извлеките их из монтажных отверстий. Туда, где был припаян вывод движка подстроечного резистора VR3, подключите провод D, а где был вывод движка VR3b - Db. К выводу движка VR3 припаяйте провод E, а к выводу движка VR3b - Eb. Такая методика доработки позволит сохранить в целости все печатные проводники на плате и при необходимости вернуть её в исходное состояние.
Транзисторы 2SC945 можно заменить другими структуры n-p-n с коэффициентом передачи тока базы около 300. Например, серии КТ3102. Диоды 1N4148 очень распространены, поэтому заменять их другими нет смысла. Найти оптрону TLP627 замену с не меньшим допустимым напряжением непросто. Если имеется подходящий оптрон для поверхностного монтажа, то его нужно перевернуть маркировкой вниз и отформовать выводы так, чтобы их можно было припаять непосредственно к печатным проводникам.
Наладить устройство несложно. Вставьте в магнитофон кассету без ленты и включите его на запись. Убедитесь, что в точках D, Db, E, Eb напряжение сигнала подмагничивания одинаково. Если в точке D (Db) оно значительно меньше, чем в точке E (Eb), нужно уменьшить сопротивление резистора R6 (R6b).
Затем подайте на вход магнитофона сигнал частотой 18...20 кГц. При подъёме уровня записи до -15 дБ высокочастотное подмагничивание должно начать уменьшаться. При уровне записи -10 дБ сигнал подмагничивания должен стать соизмеримым с записываемым сигналом, а при -7дБ подмагничивание исчезает почти полностью. Одинакового закона изменения уровня подмаг-ничивания в стереоканалах добейтесь подстроечными резисторами R1 и R1b.
После можно, записав на ленту сигнал частотой 18 кГц с уровнем 0 дБ, проверить его уровень при воспроизведении. На ленте типа 1 (BASF/EMTEC FE1) этот уровень без динамического под-магничивания был менее -20 дБ. С динамическим подмагничиванием он стал более -10 дБ. На лентах типов 2 и 4 уровень ещё выше. Например, на ленте типа 4 (Thats CD/MH 100) он почти одинаков на частотах 400 Гц и 12 кГц, но если частота выше, уровень резко падает.
Описанный узел СДП можно применять и в других магнитофонах. В них нужно лишь найти напряжение питания 15...20 В и определить точки подключения приставки. Последнее обычно не вызывает затруднения, поскольку схемы выходных ступеней усилителя записи типовые и различаются мало.
Литература
1. Маюков М. СДП с оптронным управлением. - Радио, 1989, № 12, с. 58, 59.
2. AKAI Service Manual. Stereo Casette Desk. Model CS-F11. - URL: https://elektrotanya. com/cgi-bin/download2.cgi?fid = 120439&file=akai_cs-f11 _sm.pdf (03.08.18).
Автор: А. Шостацкий, г. Псков
