В системах отопления частных домов (коттеджей), использующих газовые или электрические котлы, время от времени падает давление теплоносителя, вследствие чего отопление приходится выключать для поиска и устранения причины сбоя. Это может быть микропротечка теплоносителя через соединения трубопроводов и краны, автоматический сброс котлом воздуха, накопившегося в системе, остывание системы зимой в результате отключения электричества и прочее.
Предлагаемое устройство позволяет следить за давлением теплоносителя и восстанавливать его при падении. Особенно явно проявляются колебания давления теплоносителя, если газовый котёл оснащён управляющим им датчиком температуры воздуха в доме. Как только температура воздуха достигает заданного значения, такой котёл получает команду погасить горелку, теплоноситель остывает (особенно в сильные зимние морозы), его давление падает иногда до критического уровня. После этого газовый котёл не может автоматически включиться и выводит сообщение об отказе.
Когда в доме постоянно находятся люди, проблема решается просто: в систему отопления всегда можно добавить воды из системы водоснабжения. Но если загородный дом посещают только по выходным и обнаруживают, что он остыл, а система отопления автоматически не запустилась, то приходится тратить несколько часов на устранение неполадки, запуск котла и согревание дома.
Колебания давления становятся неизбежными и бывают критичными в тех случаях, когда, например, температура в помещении в выходные дни поддерживается на уровне +23 °C, а в течение недели не выше +10 °C. Это плохо для строительных и отделочных материалов, а в сильные холода может произойти размораживание системы водоснабжения.
Устройство вовремя реагирует на возможные протечки. Если произошла серьёзная разгерметизация системы и давление не удалось восстановить за две минуты, регулятор перекрывает подачу воды в систему, чтобы не затопить дом, и включает сигнал аварии. Если протечка незначительна, но больше обычных микропотерь, и устройству в течение недели удалось дважды восстановить давление, которое тем не менее снова упало ниже нормы, на третий раз подача воды будет перекрыта. До устранения неполадки станет мигать сигнал аварии. Из этого состояния регулятор можно вывести, лишь отключив его не менее чем на5 сот электросети и снова включив.
В случае падения давления есть возможность выключить котёл и повторно включить его лишь после того, как давление будет восстановлено. Это бывает необходимо, чтобы установить в исходное состояние контроллер котла.
При правильном исполнении и регулировке системы отопления давление теплоносителя в ней приходится восстанавливать не более одного-трёх раз за отопительный сезон.
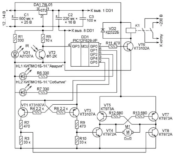
Схема регулятора изображена на рис. 1. Он построен на микроконтроллере PIC12F629-I/P (DD1). Загруженная в микроконтроллер программа непрерывно контролирует давление теплоносителя. Датчик давления (рис. 2) сделан из обычного стрелочного манометра, к стрелке которого приклеен эпоксидным клеем полукруглый "флажок" из фольги, перекрывающий поток инфракрасных лучей между излучающим диодом VD1 и фототранзистором VT2, если давление понижено. В этом случае фототранзистор закрыт, а напряжение на его коллекторе и на входе GP3 микроконтроллера имеет высокий логический уровень.

Рис. 1. Схема регулятора

Рис. 2. Датчик давления
Когда давление достигает нормы или превышает её, "флажок" выходит из зазора между излучающим диодом и фототранзистором, который под действием ИК-излучения открывается. Уровень напряжения на коллекторе фототранзистора и на входе GP3 микроконтроллера становится низким.
Анализируя уровень напряжения на входе GP3, программа микроконтроллера принимает решение, нужно ли открыть или закрыть кран, подающий в системуотопления теплоноситель (воду из водопровода). Электродвигатель M1, в зависимости от полярности приложенного к нему напряжения, поворачивает кран в сторону открывания или закрывания.
Применённый кран CWX-15N CR-01 (рис. 3) - латунный шаровой с электроприводом и конечными выключателями в крайних положениях. Для его открывания напряжение на электродвигатель программа подаёт в течение 3 с. Для гарантированного закрывания крана напряжение соответствующей полярности подаётся дольше - 7 с.

Рис. 3. Кран CWX-15N CR-01
Узел управления электродвигателем М1 построен на транзисторах VT1, VT3- VT5, VT7 и VT8. Когда на выходах GP4 и GP5 микроконтроллера установлены низкие логические уровни напряжения, все перечисленные транзисторы закрыты, поэтому двигатель M1 обесточен.
Одновременное появление на выходах GP4 и GP5 высоких логических уровней напряжения программой не предусмотрено. Однако если это всё-таки произойдёт в результате сбоя, транзисторы VT1 и VT3 останутся закрытыми, предохраняя этим от одновременного открывания транзисторы VT4, VT5, VT7 и VT8, которые иначе могли бы быть повреждены текущим через них "сквозным" током.
Разные уровни напряжения на выходах GP4 и GP5 открывают только один из транзисторов, VT1 или VT3. При этом открываются соответственно пары транзисторов VT5 и VT8 либо VT4 и VT7, подключая электродвигатель M1 к источнику питающего напряжения в одной или другой полярности. Кран открывается или закрывается в соответствии с командой микроконтроллера.
Если при открытом кране в течение двух минут давление не придёт в норму, он будет закрыт, чтобы не затопить помещение, и будет включён светодиод HL1 "Авария". Попыток восстановить давление больше не будет до устранения поломки и установки микроконтроллера DD1 в исходное состояние путём отключения питания устройства на 5 с.
При незначительной протечке давление удастся восстановить, но если оно вновь падает, поскольку протечка не устранена, устройство попытается восстановить давление ещё раз. Однако на третий раз он не откроет кран, а светодиод HL1 станет мигать. Попыток восстановить давление больше не будет до устранения поломки и приведения микроконтроллера в исходное состояние.
Если регулятор хотя бы однажды восстанавливал давление, будет включён светодиод HL2 "Событие", сигнализируя об этом. Заметив этот сигнал, рекомендуется обнулить счётчик событий, установив микроконтроллер в исходное состояние.
Для автоматического перезапуска контроллера котла его следует подключить к электросети через контакты реле K1. При пониженном давлении теплоносителя он будет выключен и вновь включён через 3 с после восстановления давления. Это реле может быть любого типа, рассчитанное на коммутацию напряжения сети с двумя парами нормально разомкнутых контактов и обмоткой с номинальным напряжением 12 В и сопротивлением не менее 150 Ом. Для котла с электронагревателями реле K1 должно иметь контакты достаточной мощности.
Программа микроконтроллера имеется здесь.
Автор: А. Гетте, г. Рязань
