Импульсными реле называют такие, которые изменяют состояние выходной цепи под действием коротких импульсов, подаваемых в цепь управления. В паузах между импульсами состояние выходной цепи, установленное последним импульсом, остаётся неизменным. Их применяют, например, в системах управления освещением и вентиляцией. Несмотря на то что такие реле (они бывают чисто электромеханическими и электронными) выпускает промышленность, автор предлагает свою конструкцию электронного импульсного реле, по его мнению, более дешёвую.
Часто бывает необходимо включать одну и ту же нагрузку, например освещение, из нескольких разных мест. Это может быть длинный коридор или лестница, где при входе свет нужно включить, а дойдя до другого конца, выключить. Схема соединения ламп и выключателей при этом становится более сложной, чем обычно, особенно если нагрузку нужно включать и выключать не из двух, а из трёх и более мест.
В таких случаях удобнее применять импульсное реле, установленное вблизи от нагрузки, а маломощные цепи управления им развести во все нужные места и соединить параллельно. Органами управления в этом случае будут служить кнопки или устройства дистанционного (например, по радиоканалу) управления, не фиксируемые во включённом состоянии, а подающие сигналы включения и выключения в виде кратковременных замыканий контактов.
Промышленность выпускает большой ассортимент импульсных реле, например, РИО-1, A9C30811, EPN510 и многие другие. Но все они слишком дороги. Самостоятельное изготовление их аналогов обойдётся в несколько раз дешевле.
Импульсное реле, изготовленное автором, не претендует на оригинальность и состоит из D-триггера К561ТМ2, узлов его защиты от помех и дребезга контактов, а также исполнительного электромагнитного реле. Схема импульсного реле изображена на рис. 1.

Рис. 1. Схема импульсного реле
Конденсатор C3 и резистор R3 предназначены для того, чтобы при подаче
на колодку XT1 напряжения питания установить на прямом выходе (вывод 1) триггера DD1.1 низкий уровень напряжения, а на его инверсном выходе (вывод 2) - высокий. Если напряжение питания на нагрузку подаётся через контакты 1 и 3 колодки XT4, после включения питания импульсного реле она останется выключенной, а если через контакты 2 и 3 той же колодки - включённой.
Любое число кнопок управления (без фиксации), подключённых между контактными колодками XT2 и XT3, оказываются соединёнными параллельно. Поэтому нажатие на любую из них приводит к замыканию цепи питания излучающего диода транзисторного оптрона U1. Пока ни одна кнопка не нажата, ток через излучающий диод оптрона не течёт, его фототранзистор закрыт.
При нажатии на любую кнопку через излучающий диод и резистор R1 потечёт ток, в результате чего излучение диода откроет фототранзистор оптрона U1. Обеспечиваемая оптроном электрическая изоляция цепи управления от остальных узлов реле необходима для надёжной защиты от помех, наводимых на провода, идущие к кнопкам. Чем больше кнопок, тем длиннее провода и больше помех, наводимых на эти провода.
При открытом фототранзисторе с вывода 3 оптрона U1 на резистор R2 поступает напряжение около 9 В, поэтому на входе C триггера DD1.1 происходит смена низкого логического уровня высоким. Это приводит к установке на прямом выходе (выводе 1) триггера DD1.1 такого же уровня, какой в этот момент присутствовал на входе D триггера. Поскольку этот вход через цепь задержки R5С6 соединён с инверсным выходом (выводом 2) DD1.1, этот уровень был высоким и станет таким же на прямом выходе, а на инверсном - противоположным ему, низким. Состояние полевого транзистора VT1, реле K1 и управляемой им нагрузки изменится и останется таким до следующего нажатия на кнопку.
При следующем нажатии на любую кнопку (не обязательно на ту же, на которую нажимали ранее) триггер DD1.1 перейдёт в состояние с низким уровнем на прямом выходе (поскольку уровни на инверсном выходе и входе D были низкими). Это приведёт к закрыванию транзистора VT1, прекращению тока через обмотку реле K1 и возвращению нагрузки в исходное состояние. Цепь R5C6 нужна для того, чтобы сигнал с инверсного выхода триггера поступал на его вход D с небольшой задержкой. Это защищает нагрузку от многократных включений-выключений, вызванных дребезгом контактов кнопок управления. Конденсаторы C2 и C5 подавляют помехи.
Я использую несколько таких импульсных реле, установленных в одном шкафу. Поэтому применил их питание напряжением 12 В, которое поступает от общего источника. Практика показала, что для повышения стабильности работы импульсных реле в каждом из них должен быть свой стабилизатор напряжения 9 В для питания триггера. Он выполнен на интегральном стабилизаторе напряжения 78L09 (DA1) с фильтрующими конденсаторами C1 и C4.
Светодиод HL1 сигнализирует о наличии напряжения питания 12 В. Включённый светодиод HL2 показывает, что напряжение подано на обмотку реле K1, которое должно сработать. Резисторы R4 и R7 ограничивают ток через светодиоды.
Чертёж печатной платы описанного варианта импульсного реле изображён на рис. 2. Её размеры - 72x32 мм. Резисторы и конденсаторы можно использовать любые. Те из них, что монтируют на поверхность платы, должны быть типоразмера не более 1206. Полевой транзистор IRLML0030 можно заменить другим N-канальным с допустимым током стока не меньше, чем ток обмотки реле.

Рис. 2. Чертёж печатной платы
Винтовые зажимные колодки XT 1 - KF301-2P, XT2-XT4 - KF301-3P Для их контактов допустим ток до 16 А. Реле K1 - SRD-12VDC-SL-C с сопротивлением обмотки 400 Ом. Допустимый ток контактов этого реле - 10 А. Именно этого значения не должен превышать ток нагрузки. Указанное реле можно заменить любым другим с номинальным напряжением обмотки 12 В и её рабочим током не более допустимого тока стока транзистора VT1. Достаточно мощными должны быть и контакты выбранного реле. Естественно,
при замене реле тоже может потребоваться доработка печатной платы.
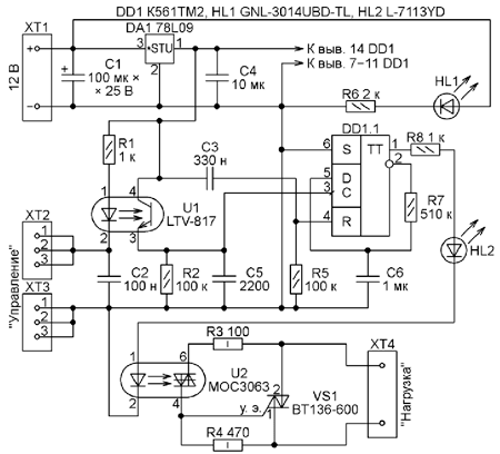
Вместо электромагнитного реле можно использовать коммутатор переменного тока на симисторе, собрав импульсное реле по схеме, показанной на рис. 3. Симисторный узел здесь аналогичен рекомендованному в техническом описании оптосимистора МОС3063. Светодиод HL2 в симисторном варианте реле включён последовательно с излучающим диодом опто-симистора U2 и светится, когда подана команда на открывание симистора VS1. Остальная часть устройства осталась прежней.

Рис. 3. Схема импульсного реле
Если электромеханическое реле заменено симистором, допустимый ток нагрузки зависит от параметров последнего. Для применённого симистора BT136-600 - это 12 А. Но при мощности нагрузки более 150 Вт указанному симистору необходим теплоотвод, место для которого на печатной плате, изготовленной по чертежу, приведённому на рис. 4, предусмотрено.

Рис. 4. Чертёж печатной платы
Файлы печатных плат в формате Sprint Layout 6.0 имеются здесь.
Автор: А. Гусев, г. Муром Владимирской обл.
