Этот прибор предназначен для звуковой и световой сигнализации о появлении воды там, где это нежелательно или опасно. Когда воды нет, он периодически выдаёт пачки коротких вспышек светодиода зелёного свечения. При попадании её на датчик влажности вспышки становятся красными и сопровождаются звуковыми сигналами.
Сигнализатор, внешний вид которого показан на рис. 1, устанавливают в подрозетник аналогично обычному электровыключателю или розетке. Питают его от сети 230 В, 50 Гц, но контакты датчика влажности изолированы от сети, поэтому прикосновение к ним безопасно.

Рис. 1. Внешний вид сигнализатора
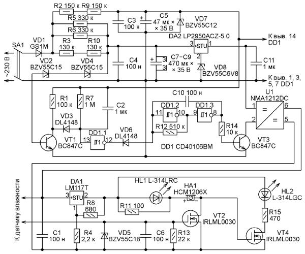
Схема сигнализатора изображена на рис. 2. Напряжение сети выпрямляет диод VD1. Через первый параметрический стабилизатор напряжения, собранный на элементах R2, R9, C3, C5, VD7, питается узел на транзисторе VT1. Второй параметрический стабилизатор, собранный на элементах R3, R5, R6, R10, C4, C7-C9, VD2, VD4, вместе с интегральным стабилизатором напряжения DA2 питает остальные узлы прибора.

Рис. 2. Схема сигнализатора
После подключения сигнализатора к сети напряжение на конденсаторах C4, C7-C9 медленно нарастает. Как только оно превысит сумму напряжений стабилизации стабилитронов VD2, VD4 (около 30 В), через стабилитроны и переход база-эмиттер транзистора VT1 потечёт ток, и дальнейший рост напряжения на конденсаторах прекратится. Через открывшийся транзистор быстро зарядится конденсатор C2, поэтому уровень напряжения на входе элемента DD1.1 станет логически низким, а на его выходе - высоким. Это разрешит работу генератора импульсов, собранного на лементах DD1.2 и DD1.3. Его импульсы с помощью транзистора VT3 станут периодически включать U1 - преобразователь постоянного напряжения в постоянное, который обеспечивает изоляцию цепей прибора, связанных с датчиком влажности, от питающей сети. Амплитуда импульсов выходного напряжения этого преобразователя (12 В) уменьшена до 5 В интегральным стабилизатором DA1.
Датчик влажности представляет собой два электрода, разделённых гигроскопичной прокладкой. Пока прокладка сухая, сопротивление между электродами датчика очень велико. По этой причине во время действия каждого импульса выходного напряжения стабилизатора DA1 транзистор VT2 остаётся закрытым, но открывается транзистор VT4 и включается светодиод HL2 зелёного свечения. Это сигнализирует об исправности устройства и отсутствии протечки.
Если же в результате протечки прокладка стала влажной, сопротивление между электродами датчика значительно уменьшается, поэтому напряжение затвор-исток транзистора VT2 становится достаточным для его открывания во время импульса. Периодически включается светодиод красного свечения HL1, а излучатель звука со встроенным генератором HA1 подаёт звуковые сигналы о протечке. Транзистор VT4 в этой ситуации остаётся закрытым, так как напряжение между его затвором и истоком близко к нулю благодаря открытому транзистору VT2. Поэтому светодиод HL2 не включается.
Поскольку ток разрядки конденсаторов C7-C9 стабилизатором DA2 и работающим преобразователем U1 значительно больше тока их зарядки, текущего через резисторы R3, R5, R6, R10, через некоторое время после начала работы преобразователя напряжение на конденсаторах уменьшается настолько, что транзистор VT1 закрывается. Однако генератор импульсов на элементах DD1.2 и DD1.3 продолжает работать, пока не разрядится через резистор R7 конденсатор C2. Лишь после этого подача световых и звуковых сигналов прекращается. Однако спустя время, необходимое для зарядки конденсаторов С7-С9 до прежнего напряжения, цикл подачи этих сигналов повторяется.
Длительность пачки звуковых и световых импульсов зависит от постоянной времени цепи C2R7, а частота следования импульсов в пачке - от ёмкости конденсатора C10 и сопротивления резистора R12. Продолжительность паузы между пачками импульсов зависит от суммарной ёмкости конденсаторов C7-C9.
Сигнализатор собран на печатной плате, изображённой на рис. 3. Светодиоды HL1 и HL2, а также излучатель звука HA1 установлены со стороны печатных проводников.
Микросхему СD40106BM можно заменить её функциональным аналогом (например, К561ТЛ2) в другом корпусе, но потребуется переделка печатной платы. Вместо преобразователя напряжения NMA1212DC можно применить другой маломощный с входным и выходным напряжением 12 В при условии, что его вход и выход не связаны гальванически, а изоляция между ними выдерживает сетевое напряжение.

Рис. 3. Печатная плата сигнализатора
Примечание. Стабилизатор напряжения DA1 и резисторы R4, R8 можно не устанавливать, если заменить излучатель звука HCM1206X на HCM1212X либо включить последовательно с излучателем HCM1206X резистор такого сопротивления, чтобы напряжение между выводами излучателя не превышало 6 В. При этом на печатной плате нужно соединить перемычкой контактные площадки для выводов 2 и 3 стабилизатора. Сопротивление резистора R15 нужно будет увеличить до 1,8 кОм.
Стабилизатор DA1 не потребуется и в том случае, если вместо преобразователя напряжения NMA1212DC применить NMA1205DC или другой с выходным напряжением 5 В. Заменять излучатель звука и увеличивать сопротивление резистора R15 в этом случае не придётся. Но, возможно, потребуется подключить между выводами 1 и 2 преобразователя U1 резистор, подобрав его сопротивление таким, чтобы генерация пачек световых и звуковых импульсов была устойчивой.
Автор: А. Мухин, г. Донецк, Украина
