Проблема надежной защиты от перегрузок электродвигателей, а соответственно, и механизмов, в которых они установлены, до сих пор очень актуальна. Особенно на производстве, где нередко случаются нарушения установленных правил эксплуатации механизмов, приводящие к перегрузкам, да и аварии изношенного оборудования иногда происходят (заклинил редуктор, "рассыпался" подшипник, замыкание в кабеле или обрыв (разного провода). Во всех этих случаях рассматриваемые защитные устройства надежно срабатывают, выключая двигатель.
Первое из рассматриваемых в статье устройств заменяет два блока электромагнитного пускателя, которые в случае неисправности довольно трудно восстановить, - блоки защиты по максимальному току (ПМЗ) и по рабочему току (ТЗП). Оно значительно превосходит их по надежности и точности установки порогов срабатывания. Кроме того, пределы регулирования порогов у него намного шире.

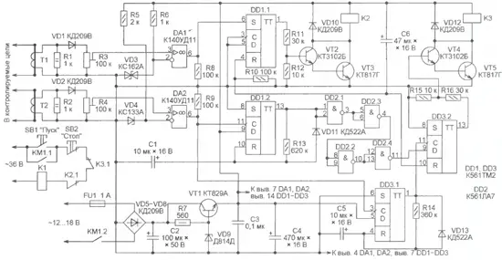
Рис. 1
На рис. 1 изображена схема этого устройства. При нажатии на кнопку SB1 "Пуск" срабатывает К1 - промежуточное реле электромагнитного пускателя электродвигателя, а с ним и сам пускатель, вспомогательные группы контактов которого КМ 1.1 и КМ 1.2 замыкаются. Первая из них блокирует кнопку SB1, которую теперь можно отпустить, а вторая включает в работу выпрямитель на диодном мосте VD5-VD8. Напряжение 12 В с выхода стабилизатора на стабилитроне VD9 и транзисторе VT1 подается в цепи питания устройства. Нужное для питания реле К1 напряжение 36 В имеется в пускателе. Обычно там удается найти и переменное напряжение 12...18 В для выпрямителя.
Сразу после включения питания конденсатор С6 заряжается через резистор R10, на котором формируется импульс, устанавливающий триггеры DD1.1 и DD3.2 в исходное состояние с низким уровнем на выходе.
Обычно в электромагнитных пускателях для контроля тока, потребляемого трехфазным двигателем, применяют два трансформатора тока. В блоках ПМЗ и ТЗП происходит сравнение выходного тока трансформаторов с образцовым. Узлы сравнения построены на резисторах МЛТ-2, которые при превышении допустимых значений тока сильно нагреваются, иногда даже выходят из строя. Следствием перегрева бывают кольцевые трещины в местах пайки выводов этих резисторов.
В рассматриваемом устройстве компараторы напряжения на ОУ DA1 и DA2 следят за амплитудой напряжения на нагрузочных резисторах трансформаторов тока Т1 и Т2 (соответственно R1 и R2), которая пропорциональна контролируемому току. Не исключено что снимаемые с этих резисторов напряжения окажутся слишком малыми по сравнению с порогами срабатывания компараторов. В таком случае их можно усилить с помощью ОУ, включенных по стандартной схеме неинверти-рующего усилителя.
В качестве DA1 и DA2 не случайно выбраны ОУ К140УД11, имеющие защиту от превышения допустимого входного напряжения и от замыкания выхода. При их замене микросхемами другого типа следует защитить неинвертирующие входы усилителей, подключив между ними и общим проводом стабилитроны Д814Д (анодами к общему проводу).
Для защиты однофазного двигателя, когда ток контролируют только в одной цепи, трансформатор тока Т2 не нужен. Его исключают из устройства вместе с резистором R2 и диодом VD2, а верхний (по схеме) вывод подстроечного резистора R4 соединяют с таким же выводом резистора R3.
С началом работы электродвигателя на неинвертирующий вход ОУ DA2 поступают положительные полупериоды напряжения с движка подстроечного резистора R4. Их амплитуда намного превышает образцовое напряжение на выводе 2 ОУ, поскольку пусковой ток электродвигателя обычно в 5...7 раз больше рабочего. В результате на выходе ОУ DA2 присутствуют импульсы логических уровней. Фронтом первого из них запускаются одновибраторы на триггерах DD1.2 и DD3.1. Первый генерирует импульс длительностью 5 с, второй - 3 с.
Соединенные последовательно элементы микросхемы DD2 создают задержку, благодаря которой при одновременном запуске одновибраторов высокий уровень на входе D триггера DD3.2 устанавливается позже, чем на входе С, поэтому триггер остается в исходном состоянии, а обмотка реле КЗ - обесточенной.
Если ток двигателя за 3 с не уменьшился до рабочего значения и импульсы на выходе ОУ DA2 не прекратились, произойдет повторный запуск одновиб-ратора на триггере DD3.1. Поскольку установленный ранее на входе D триггера DD3.2 высокий уровень остался прежним, этот триггер переключится, реле КЗ сработает, его контакты К3.1 разомкнут цепь обмотки реле К1. Двигатель будет выключен.
Аналогичные процессы произойдут и при увеличении тока сверх допустимого рабочего в результате механической перегрузки двигателя. Если ее продолжительность менее 3 с, двигатель продолжит работать, а если больше, он будет выключен.
Следует иметь в виду, что в случае, когда контакты кнопки SB1 или выполняющего ее функции реле блока дистанционного управления (БДУ) остаются замкнутыми более 3 с, после аварийного выключения двигателя произойдет его повторное включение еще на 3 с. Чтобы не допустить этого, можно, например, заменить обычное реле КЗ на имеющее два устойчивых состояния (дистанционный переключатель) и использовать его вторую обмотку для возвращения устройства защиты в рабочий режим после устранения причины аварии.
Второй канал устройства, собранный на трансформаторе тока Т1, ОУ DA1, триггере DD1.1, транзисторах VT2, VT3 и реле К2, немедленно выключает двигатель при превышении допустимо го значения пускового тока. Импульсы перегрузки, появившиеся в этом случае на выходе ОУ, переводят триггер в состояние с высоким уровнем на выходе, что приводит к срабатыванию реле К2, размыкающего цепь питания К1, - промежуточного реле пускателя. Для устранения последствий слишком длительного нажатия на кнопку SB1 рекомендуется заменить дистанционным переключателем и реле К2.

Рис. 2
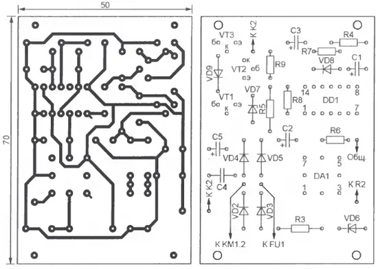
Печатная плата рассмотренного устройства изображена на рис. 2. Его налаживание сводится к проверке длительности импульсов одновибраторов на триггерах DD1.2 и DD3.1 и к установке порогов срабатывания защиты под-строечными резисторами R3 и R4.
В некоторых случаях задача защиты электродвигателя от перегрузки значительно упрощается. Например, если электродвигатель надежно защищен от пусковых перегрузок другими средствами, можно ограничиться его автоматическим отключением при превышении допустимого значения рабочего тока.

Рис. 3
Такую задачу успешно решает устройство, собранное по схеме, показанной на рис. 3. Схема управления промежуточным реле контактора здесь не приводится, но позиционные обозначения реле и их контактов совпадают с соответствующими на рис. 1. Как и предыдущее, устройство защиты включается при замыкании вспомогательной контактной группы пускателя КМ1.2, а контакты реле К2 при срабатывании защиты размыкают цепь обмотки промежуточного реле пускателя.
С появлением на эмиттере транзистора VT1 стабилизированного напряжения 12 В конденсатор СЗ заряжается через резистор R4. Положительным перепадом напряжения на этом резисторе запускается одновибратор на триггере DD1.1, вырабатывающий импульс высокого логического уровня длительностью 5 с. В течение этого времени триггер DD1.2 удерживается в состоянии с низким уровнем на выходе и нечувствителен к изменениям уровня на входе С. Реле К2 обесточено, электродвигатель, разогнавшись, переходит за время импульса в рабочий режим.
По истечении 5 с уровень на входе R триггера DD1.2 становится низким, после чего первый же импульс перегрузки, поступивший на вход С триггера с выхода ОУ DA1, переведет триггер в противоположное состояние. Транзисторы VT2 и VT3 будут открыты, реле К2 сработает, выключая двигатель.

Рис. 4
Печатная плата этого варианта устройства защиты электродвигателя от перегрузки изображена на рис. 4.
Реле К2 и КЗ в первом и К2 во втором устройствах защиты - РЭС22 с паспортами РФ4.500.122, РФ4.500.129 или РФ4.500.233.
При отсутствии трансформатора тока заводского изготовления его можно сделать из электромагнитного реле с зафиксированным в притянутом положении якорем. Провод, ток в котором необходимо контролировать, пропускают сквозь окно получившегося замкнутого магнитопровода. Катушка реле служит вторичной обмоткой трансформатора. Ее нужно обязательно зашунти-ровать резистором, как показано на схемах рис. 1 и рис. 3.
Автор: А. Маньковский, пос. Шевченко Донецкой обл., Украина
