На водоёмах всё чаще можно встретить рыболовов, использующих на своих лодках подвесные электромоторы. По сравнению с бензиновыми двигателями они имеют ряд преимуществ: конструкция их очень проста, включение- выключение происходят мгновенно, практически полностью отсутствуют шум и выброс в воду побочных продуктов. Самый большой недостаток электромоторов - это необходимость иметь источник питания - аккумуляторную батарею, масса которой (обычно свинцово-кислотной) в несколько раз превышает массу самого мотора. Особенно это неудобно при ловле рыбы с резиновой лодки, в которой где-то нужно размещать тяжёлую аккумуляторную батарею. Не создают удобств и соединительные провода.
В то же время существуют аккумуляторы, имеющие при сравнимой энергоёмкости значительно меньшую массу, чем свинцово-кислотные. К ним относятся различного типа литиевые аккумуляторы. Ниже описывается малогабаритный подвесной электромотор, питаемый от литиевого источника, размещённого непосредственно на нём самом. Приведена схема необходимого для работы электромотора и источника питания электронного устройства. Измерены также различные параметры подвесного мотора в целом.
Для этой цели был использован двенадцативольтный двухскоростной подвесной мотор Sevylor SBM18, масса которого (без аккумулятора) - около 2,5 кг (такой же мотор выпускается и под маркой Aqua Marina T 18). При большей скорости питание от аккумулятора подаётся непосредственно на электродвигатель, а при меньшей - через дополнительный резистор. В последнем случае, как показали измерения, треть энергии, потребляемой от аккумуляторной батареи, идёт на нагрев резистора, т. е. расходуется впустую. По паспорту мотора потребляемый ток на большей скорости достигает 14,7 А, а на меньшей - 7 А. При этом в первом случае мотор должен развивать усилие на швартовах 8,1 кгс, а во втором - 3,6 кгс. По проведённым измерениям, при напряжении питания 11 В мотор развивал на меньшей скорости усилие около 2,5 кгс, что близко к заявленному значению.
В первоначальном варианте источником питания служила батарея, составленная из трёх соединённых последовательно батарей, каждая из которых, в свою очередь, состояла из двух соединённых параллельно литий-ионных аккумуляторов IMR 26650 (KeepPower) ёмкостью 5200 мА·ч.
Как известно, литиевые аккумуляторы - весьма "нежные" источники питания: для каждого типа установлены максимальное напряжение, до которого может быть заряжен аккумулятор, и минимальное напряжение при его разрядке. Для литий-ионных аккумуляторов эти значения в расчёте на один элемент равны соответственно 4,1 и 2,9...3,2 В. Кроме того, нужно следить, чтобы температура аккумулятора не превышала 50...60 оС.
Все аккумуляторы помещались в кассету, масса подвесного мотора с установленным в его корпус таким источником питания составила 3,9 кг. При испытаниях электромотор устанавливался в наполненную водой ванну и работал с оригинальным винтом на меньшей скорости. Для автоматического отключения аккумуляторной батареи при уменьшении напряжения до нижнего допустимого уровня использовалось электронное устройство, собранное по приведённой далее схеме. До отключения мотор проработал непрерывно полтора часа. При этом потребляемый ток снизился с 7,5 до 5,3 А.
Испытания выявили следующую проблему. Измерения показали, что внутреннее сопротивление всего заряженного источника питания составляет 210 мОм. При токе 7,5 А рассеиваемая в батарее мощность составляет примерно 12 Вт. Находясь в закрытом корпусе, она довольно сильно нагревается: примерно через час непрерывной работы её температура достигает 50 оС и продолжает повышаться. Для её охлаждения были применены два миниатюрных одноваттных вентилятора, которые устранили эту проблему. При этом пришлось несколько усложнить конструкцию корпуса, чтобы аккумуляторная батарея и электронное устройство были защищены от попадания воды, но в то же время обеспечивался приток воздуха.
В окончательном варианте использован литий-полимерный аккумулятор. У него на порядок меньшее внутреннее сопротивление, так что даже при долговременной непрерывной работе в герметичном корпусе принудительное охлаждение не требуется. Кроме того, для исключения энергетических потерь, имеющих место в оригинальном моторе при работе на меньшей скорости, был применён импульсный режим питания. Помимо прочего, это позволяет плавно регулировать мощность подвесного мотора и, соответственно, скорость движения лодки.
Источником питания служила батарея Turnigy Multistar 14,8V. Её ёмкость - 16 А·ч, масса - 1,3 кг. Для литий-полимерной батареи максимальное напряжение при зарядке составляет 4,2 В на элемент и минимальное напряжение при разрядке - 3...3,3 В. Батарея состоит из четырёх аккумуляторов, и суммарное напряжение в заряженном состоянии составляет 16,8 В. Измерения показали, что внутреннее сопротивление при этом составляет 8 мОм, так что даже при токе 10 А рассеиваемая в аккумуляторах мощность составит менее одного ватта.
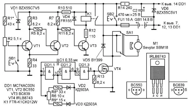
Схема управления электродвигателем подвесного мотора приведена на рис. 1. Автоматическое отключение аккумуляторной батареи при снижении её напряжения до минимально допустимого уровня осуществляется триггером Шмитта, собранным на транзисторах VT1 и VT2. Этот уровень (в нашем случае он равен 13 В) устанавливают подстроечным резистором R2. Отметим, что для точной установки желательно использовать так называемый многооборотный подстроечный резистор (с червячной передачей).

Рис. 1. Схема управления электродвигателем подвесного мотора
При кратковременном нажатии на кнопку SB2 транзистор VT1 открывается, а VT2 закрывается. Это приводит к открыванию транзистора VT3. В результате срабатывает включённое в коллекторную цепь этого транзистора реле K1. Его контакты работают на замыкание и допускают коммутацию постоянного тока силой до 16 А при напряжении до 24 В.
На генератор прямоугольных импульсов, собранный на элементах микросхемы DD1, напряжение питания поступает с небольшой задержкой из-за наличия конденсатора относительно большой ёмкости С2 и резистора R14. Задержка позволяет применить для пуска электродвигателя маломощную кнопку. Импульсы напряжения c выхода элемента DD1.3 периодически открывают транзистор V74, в цепь стока которого включён электродвигатель M1. Его реверс производится переключателем SA1. При снижении напряжения питания до нижнего установленного уровня (по мере разрядки аккумуляторной батареи) транзистор W1 закрывается и всё устройство срабатывает в обратном направлении: контакты реле размыкаются, и источник питания отсоединяется. Для выключения работающего при более высоком напряжении двигателя используют кнопку SB1.
При номиналах деталей, указанных на схеме, частота следования импульсов - около 50 Гц. Длительность импульсов напряжения, подаваемых на электродвигатель, регулируют переменным резистором R6. Номиналы резисторов R8 и R9 выбраны так, чтобы при полностью заряженной батарее средний ток, протекающий через электродвигатель, можно было плавно изменять примерно от 5 до 9 А.
Детали устройства смонтированы на плате из стеклотекстолита размерами 138x47 мм. Транзистор V74 установлен на небольшом теплоотводе. Мощность, рассеиваемая им, не превышает одного ватта.
На рис. 2 приведены зависимости напряжения аккумуляторной батареи и её температуры от времени непрерывной работы при максимальной мощности электродвигателя. Приведён также график зависимости потребляемого им тока от времени. Сам мотор с оригинальным винтом был при этом закреплён в ванне с водой. Из рисунка видно, что напряжение батареи по мере её разрядки довольно плавно снижается до значения примерно 14,3 В, после чего резко уменьшается. Быстрое падение напряжения при приближении его к нижнему допустимому уровню характерно для литий-полимерных аккумуляторов. Максимальная же температура источника питания в закрытом корпусе после двух часов непрерывной работы не превышала 45...46 оС. При этом, как показали исследования, значительный вклад в нагревание вносят расположенные рядом с аккумуляторной батареей теплоотвод транзистора VT4 и реле K1.

Рис. 2. Зависимости напряжения аккумуляторной батареи и её температуры от времени непрерывной работы
Аккумуляторная батарея вместе с платой устройства управления двигателем располагаются в герметичной коробке из дюралюминия на подвесном моторе. Крышка коробки сделана открывающейся, и аккумулятор можно легко извлечь. Общий вид мотора показан на рис. 3 (по нему можно судить и о его размерах). Масса мотора вместе с аккумуляторной батареей - примерно 4,4 кг.

Рис. 3. Общий вид мотора
Испытания мотора на лодке проводились на озере при отсутствии волнения. Суммарная нагрузка двухместной резиновой лодки JAM 220 T составляла примерно 100 кг. Её скорость при полностью заряженной аккумуляторной батарее и максимальной мощности двигателя равнялась 4,5 км/ч. Мотор до остановки непрерывно проработал 2 ч 20 мин. При минимальной мощности эти показатели составили соответственно 3,6 км/ч и 3 ч 45 мин.
Таким образом, из приведённых данных видно, что литий-полимерная аккумуляторная батарея с успехом может быть применена для создания удобных в эксплуатации и обладающих малой массой подвесных лодочных электромоторов с источником питания, размещённым непосредственно на моторе.
Автор: А. Гаврилов, г. Таллинн, Эстония
