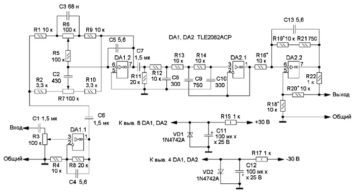
Предварительный УЗЧ (предусилитель), описание которого приводится ниже, предназначен для работы совместно с высококачественным УМЗЧ, описанным в [1]. Его отличительная черта - токовый выход, хорошо согласующийся с токовым входом УМЗЧ. Схема усилителя показана на рис. 1. Он собран на двух сдвоенных ОУ TLЕ2082АСР (DA1 и DA2) [2], являющихся дальнейшим развитием широко известного ОУ TL082. Устройство выполнено в стиле ламповой техники 70-х годов XX века, а именно в стиле разумного минимализма. Простейшим регулятором громкости является переменный резистор R3 с антилогарифмической характеристикой (тип В). Тонкомпенсация отсутствует, так как, по моему мнению, основанному на многолетней практике, буханье сигналов низких частот на малой громкости только раздражает. Раз уж природой предусмотрено снижение восприятия низких частот при малой громкости, вряд ли стоит пытаться это корректировать, поскольку естественность звучания нарушается. Входной каскад на ОУ DA1.1 усиливает входной сигнал в три раза и имеет высокое входное и очень низкое выходное сопротивление для согласования с двухполосным регулятором тембра, выполненным на ОУ DA1.2, переменных резисторах R6, R7, постоянных резисторах R1, R2, R5, R9, R10 и конденсаторах С2, С3. Этот регулятор тембра с регулировкой раздельно по высоким и низким частотам собран но классической схеме, широко используемой в прошлом в ламповой технике. Переменным резистором R6 регулируют уровень низких частот в пределах ±17 дБ, а переменным резистором R7 - уровень высоких частот в тех же пределах. Переменные резисторы R6 и R7 имеют линейную зависимость (тип А). Во избежание шорохов при регулировке громкости и тембра желательно использовать качественные переменные резисторы с графитовым скользящим контактом. На схеме пока-зан только один канал, так что в двухканальном усилителе все три переменных резистора должны быть сдвоенными на одной оси. Регулятор стереобаланса тоже отсутствует, поскольку в моей многолетней практике он ни разу не использовался в прежних разработках усилителей, хотя и присутствовал.

Рис. 1. Схема усилителя
ОУ DA2.1 с соответствующими резисторами и конденсаторами образует активный ФНЧ третьего порядка с частотой среза 20 кГц. Этот ФНЧ предотвращает нежелательный подъём частотной характеристики в диапазоне выше 20 кГц при максимальном подъёме верхних частот регулятором тембра. Наличие такого фильтра весьма желательно при воспроизведении оцифрованного звука, например, компакт-дисков или MP3 файлов, поскольку частота дискретизации 44,1 кГц попадает на вход усилителя и может ухудшить звучание. Кроме того, снижается шум в паузах (шипение). Компоненты ФНЧ подобраны так, что его частотная характеристика соответствует обратному полиному Бесселя третьего порядка. При этом фазочастотная характеристика ФНЧ линейна в полосе пропускания, что сохраняет исходную тембровую окраску звука. Разумеется, это справедливо только в среднем положении движков резисторов регуляторов тембра. Частотная характеристика предусилителя при различных положениях регулятора тембра показана на рис. 2.

Рис. 2. Частотная характеристика предусилителя при различных положениях регулятора тембра
Последний каскад усилителя на ОУ DA2.2 является источником тока, управляемым напряжением (ИТУН) для получения токового выхода. Крутизна преобразования - 1,1 мА/В. Монтаж ИТУН имеет некоторые особенности. Поскольку в одном канале предусилителя десять резисторов номиналом 10 кОм с пятипроцентным допуском, перед установкой необходимо измерить сопротивление каждого резистора и отобрать две пары с возможно малым отличием друг от друга, не более одного процента. Из десяти резисторов одного номинала это всегда возможно. После этого одну пару резисторов установить на место резисторов R19 и R20, а вторую - на место резисторов R16 и R18. Резистор R21 вносит намеренный дисбаланс в мостовую схему ИТУН в сторону отрицательной обратной связи, поскольку его сопротивление меньше сопротивления резистора R22. Чем ближе сопротивления резисторов R21 и R22 друг к другу, тем больше выходное сопротивление ИТУН, что хорошо, но и больше сдвиг нуля на выходе Оу DA2.2, что плохо. С учётом неидеальности взаимного равенства пар резисторов R19, R20 и R16, R18, искусственный дисбаланс в 250 Ом достаточен для ограничения сдвига нуля выхода DA2.2 до 50 мВ, при этом сохраняется выходное сопротивление ИТУН не менее 75 кОм до частоты 10 кГц. Этого вполне достаточно для нормальной работы подключённого к выходу УМЗЧ. Зависимость выходного сопротивления ИТУН от частоты показана на рис. 3.

Рис. 3. Зависимость выходного сопротивления ИТУН от частоты
Все постоянные резисторы - металлоплёночные с допуском 5 %. Конденсаторы C11 и C12 - оксидные, остальные - керамические. Причём конденсаторы C1, C6, C7 - X7R с допуском 10 %, остальные, включая C2, - обязательно NP0 или C0G с допуском 5 %. Номинальное напряжение всех конденсаторов - не менее 25 В. Можно использовать ОУ TLE2072, OPA2132,OPA2134, популярные RC4560 и RC4580 и даже устаревшие TL072, правда, с худшим результатом (выходное сопротивление ИТУН уменьшится до 20 кОм на частоте 10 кГц, что допустимо, но несколько увеличивает нелинейные искажения подключённого УМЗЧ). При использовании ОУ OPA2132 или OPA2134 сопротивление резисторов R15 и R17 следует уменьшить до 750 Ом из-за большего потребляемого тока.
Литература
1. Соколов А. Высококачественный транзисторный усилитель. - Радио, 2021, № 3, с. 15-18.
2. TLE208x, TLE208xA, TLE208xY EXCALI-BUR HIGH-SPEED JFET-INPUT OPERATIONAL AMPLIFIERS. - URL: https://www.west-l.ru/ uploads/tdpdf/oqtle2081 -to-tle2084_e.pdf (05.02.21).
Автор: А. Соколов, San Diego, USA
