Не все современные легковые автомобили снабжены вольтметром, показывающим напряжение в бортовой сети. Автор предлагает решение этой проблемы - собрать предлагаемый прибор.
В современных автомобилях производители считают нужным показывать водителю минимум технической информации о двигателе: в лучшем случае на приборной панели будет шкала с указанием температуры двигателя, да и та весьма условная. Показывать напряжение в бортовой сети большинство производителей не считают нужным, предполагается, что автомобильный бортовой компьютер сообщит о возможных проблемах. Но зачастую компьютер поднимет тревогу, когда уже "поздно пить боржоми" - аккумулятор разряжен.
Поскольку я предпочитаю не допускать подобных ситуаций и иметь контроль над состоянием системы, в недавно приобретённый автомобиль нужно было установить вольтметр. Наиболее простой вариант - купить в ближайшем магазине "вольтметр" в прикуриватель. Но в моём автомобиле гнездо прикуривателя находится в таком месте, которое недоступно взгляду во время движения, к тому же занято зарядным устройством для мобильных устройств. Кроме того, такие "вольтметры" имеют нерегулируемую яркость и тем создают помехи при вождении ночью. Таким образом, это изделие было признано неподходящим. Значит, необходимый прибор нужно сделать самому.
Требования к устройству:
1.Уверенная читаемость информации при взгляде "краем глаза".
2.Достаточная яркость отображения днём, отсутствие ослепления от избыточной яркости ночью.
3.Максимально возможная миниатюризация конструкции, ограниченная п. 1.
4.Привлекающая внимание индикация выхода напряжения за допустимые пределы.
5.Наконец, это должно быть просто красиво.
Таким образом, это должно быть устройство с отображением информации на OLED-индикаторе с размером, обеспечивающим п. 1 требований, собранное на малогабаритной элементной базе.
Поискав в Интернете готовые решения для повторения, с удивлением обнаружил, что из похожего предлагается только вариант [1]. Однако эта конструкция не устроила по ряду параметров: использование Ардуино, что влечёт за собой немалые габариты, и использование микроконтроллера (МК), ресурсы которого многократно превышают требуемые, а также необходимость подключения к линии ближнего света для управления яркостью и звуковая индикация об отклонениях измеряемого напряжения. Кроме того, измеряемое напряжение подаётся на вход МК через простой резистивный делитель, что значительно снижает точность измерений.
В результате был разработан сначала один, потом второй вариант компактного автомобильного вольтметра с разницей в цепи питания МК, ниже остановлюсь отдельно на их различиях, достоинствах и недостатках каждого варианта. Обрабатывающая и отображающая информацию, а также программная части одинаковы в обоих вариантах.
Схема первого варианта вольтметра показана на рис. 1.

Рис. 1. Схема первого варианта вольтметра
В качестве центрального элемента системы используется микроконтроллер ATtiny85. Этот тип выбран на основании необходимого сочетания компактных размеров и достаточного объёма памяти. По шине I2C к МК подключён OLED-индикатор.
Резисторы R1-R3 образуют делитель измеряемого напряжения: значение на аналоговом входе МК не должно превышать его напряжения питания. Стабилитрон VD2 ограничивает максимальное напряжение на входе МК значением 4,7 В, он необходим для предотвращения выхода МК из строя в случае, если напряжение превысит допустимые пределы (бросок в бортсети, неосторожная регулировка резистором R2).
Стабилитрон VD1 используется для организации так называемой "растянутой шкалы", он снимает "лишнее" напряжение, и таким образом удаётся получить более высокую точность показаний. К этому стабилитрону предъявляются особые требования. Поскольку устройство должно работать в очень широком интервале температур, для предотвращения зависимости показаний от температуры, необходим стабилитрон с минимальным температурным коэффициентом стабилизации. К сожалению, найти такой в корпусе для поверхностного монтажа не удалось, и единственным подходящим вариантом, как по параметрам, так и по габаритам оказался Д818Б1 отечественного производства в стеклянном корпусе. Контакты на схеме справа от МК (RST, SCK, MISO, MOSI, VCC, GND) предназначены для внутрисхемного программирования МК.
На резисторе R4 и фоторезисторе R5 собран делитель, напряжение на выходе которого зависит от интенсивности окружающего освещения. Также параллельно фоторезистору подключена кнопка SВ1, после нажатия на которую происходит обнуление зафиксирован-ных минимального и максимального измеренных значений напряжения. Кнопка подключена параллельно фоторезистору, поскольку МК имеет ограниченное число доступных входов, при этом её нажатие легко определяется программно: напряжение на фоторезисторе никогда не снижается до нуля. В устройстве использован фоторезистор с темновым сопротивлением 350 кОм.
Для питания МК в этом варианте использован стабилизатор LM2937, обладающий малыми габаритами и подходящими характеристиками. Достоинство такого решения - максимальная простота, интегральный стабилизатор и два конденсатора обеспечивают необходимое питание. Однако при ярком освещении (и, следовательно, максимальной яркости индикации) и большом числе включённых пикселов, которое возникает при выходе напряжения за пределы "допустимых" значений, потребляемый ток может достигать 140 мА, что при достаточно высоком перепаде напряжения на нём вызывает ощутимую теплоотдачу, нагрев может достигать 60...65 оС. Таким образом, недостаток такого решения - необходимость использовать часть печатной платы как теплоотвод с установкой металлических рёбер для дополнительной теплоотдачи. Также это вызывает необходимость наличия вентиляционных отверстий в корпусе изделия и защиты их от пыли. Тем не менее, изготовленное устройство успешно прошло в течение нескольких месяцев испытание в реальных условиях в автомобиле и показало свою надёжность (рис. 2).

Рис. 2. Внешний вид первого варианта автомобильного вольтметра
Тем временем, пока первый вариант работал в автомобиле, из известного интернет-магазина мне прислали, наконец, ещё один OLED-индикатор, заказанный ранее по причине задержки с доставкой первого. Второй оказался более компактным, хотя и с тем же размером информативной части индикатора. Было принято решение сделать ещё один экземпляр устройства с изменениями в схеме, избавляющими от повышенного тепловыделения в предельных режимах (рис. 3).

Рис. 3. Внешний вид второго варианта автомобильного вольтметра

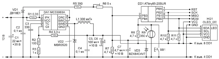
Рис. 4. Схема второго варианта вольтметра
Схема второго варианта вольтметра показана на рис. 4.
Отличие от первого варианта состоит только в цепи питания МК. DC-DC-преобразователь собран на микросхеме DA1, диоде Шоттки VD2, катушке индуктивности L1, частотозадающем конденсаторе С3, резисторе R1, задающем выходное напряжение делителе на резисторах R2-R4.
Этот вариант лишён недостатка в виде избыточной теплоотдачи, однако недостатком можно считать то, что он содержит детали, которые, может быть, сложно найти в продаже: в частности, резистор сопротивлением 0,33 Ом и малогабаритную катушку индуктивности для поверхностного монтажа. В моём случае эти детали не удалось найти в магазинах, в качестве доноров были использованы неисправные компьютерный жёсткий диск и мобильный телефон.
В отличие от первого варианта, может потребоваться подбор резистора, задающего выходное напряжение преобразователя. Также следует обратить внимание, что необходимо использовать микросхему преобразователя MC33063A. Её более распространённый аналог MC34063A в нашем случае не подойдёт, поскольку производитель гарантирует его работу только при температуре выше 0 оС.
Диод Шоттки может быть использован любой, подходящий по габаритам. Мной был использован диод MBR0520. Каких-либо особых требований к его электрическим характеристикам не предъявляется.
Оба варианта вольтметра собраны на печатных платах из фольгированного с одной стороны стеклотекстолита толщиной 1 мм. Платы выполнены методом фоторезиста с последующим нанесением печатной маски. Чертёж платы первого варианта вольтметра приведён на рис. 5, расположение элементов - на рис. 6. Чертёж платы второго варианта показан на рис. 7, расположение элементов - на рис. 8.

Рис. 5. Чертёж платы первого варианта вольтметра

Рис. 6. Расположение элементов

Рис. 7. Чертёж платы второго варианта вольтметра

Рис.8. Расположение элементов
Продолжение следует
Автор: В. Ватрушин, г. Дубна Московской обл.
