Устройства периодического включения стеклоочистителей давно известны. Предлагаемое отличается от них в основном способом установки длительности пауз между циклами очистки лобового стекла в прерывистом режиме. Используя описанный в статье способ, желаемую длительность можно установить или изменить в любой момент без каких-либо переменных резисторов и других органов регулировки.
Чтобы изменить длительность пауз, достаточно прервать текущую паузу нажатием на кнопку. Устройство запомнит её длительность, которую и использует в качестве образцовой для всех последующих пауз. Запоминающим элементом служит конденсатор.
Этот приём можно повторять нужное число раз. Однако он позволяет лишь укорачивать паузы. Чтобы сделать их длиннее, необходимо выключить стеклоочиститель, через небольшой промежуток времени вновь включить его и нажатием на кнопку задать нужную длительность. После небольшой практики это не вызывает затруднений.
Описанное ниже устройство, работающее по этому принципу, построено на дискретных транзисторах и операционном усилителе. Но тот же алгоритм желающие могут реализовать и на более современной элементной базе - цифровых микросхемах или микропроцессоре.
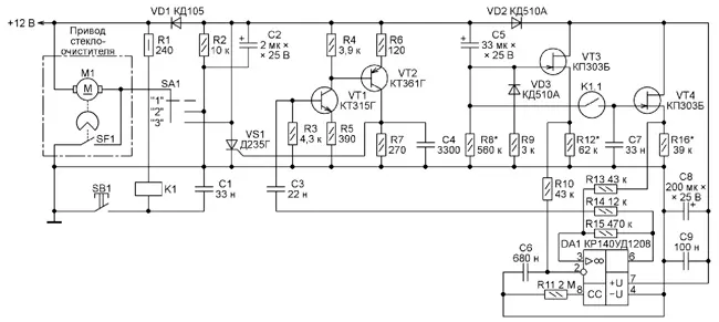
Схема устройства управления стеклоочистителем представлена на рисунке. Электродвигатель M1 и управляемый кулачком, связанным с его валом червячной передачей, конечный выключатель SF1 - элементы привода стеклоочистителя автомобиля "ЗАЗ-968".

Схема устройства управления стеклоочистителем
Переключателем SA1 задают режим работы стеклоочистителя: 1 - выключен, 2 - непрерывный, 3 - прерывистый. Если включён прерывистый режим, то в интервалах времени, когда концевой выключатель SF1 разомкнут (это означает, что щётки стеклоочистителя находятся в исходном, одном из крайних, положении), а тринистор VS1 закрыт, конденсатор C8 заряжается через двигатель M1 и диод VD2 почти до напряжения бортсети автомобиля. Во время рабочего хода стеклоочистителей напряжение на конденсаторе C8 благодаря закрытому диоду VD2 спадает незначительно. Оно используется для питания истоковых повторителей на транзисторах VT3 и VT4 и ОУ DA1.
Диод VD1 устраняет выбросы напряжения самоиндукции обмоток двигателя M1. Резистор R2 предназначен для разрядки конденсаторов C2 и C5 после выключения стеклоочистителя.
Конденсатор C7 при замыкании контактов реле K1.1 заряжается до напряжения, падающего в этот момент на резисторе R8. Через истоковый повторитель на транзисторе VT4 напряжение, до которого зарядился этот конденсатор, поступает на неинвертирующий вход ОУ DA1. Текущее значение падения напряжения на резисторе R8 поступает на инвертирующий вход ОУ через исто-ковый повторитель на транзисторе VT3. ОУ используется как компаратор напряжения. Положительная обратная связь через резистор R15 создаёт в характеристике его переключения небольшой гистерезис. Резистором R11 задан режим работы ОУ.
В первый момент после перевода переключателя SA1 в положение 3 конденсаторы C5 и C7 находятся в разряженном состоянии. Затем начинается зарядка конденсатора C5, причём падение напряжения на резисторе R8 по мере этой зарядки уменьшается. Когда оно станет меньше, чем напряжение на конденсаторе C7, изменится состояние компаратора на Оу DA1. Импульс, сформированный в этот момент дифференцирующей цепью C3R3 и усиленный транзисторами VT1 и VT2, откроет тринистор VS1.
Тринистор замкнёт цепь питания двигателя M1. Двигатель начнёт работать, и контакты выключателя SF1, замкнувшись, зашунтируют тринистор VS1, который в результате закроется. Однако работа двигателя продолжится до завершения рабочего хода щёток и размыкания выключателя SF1. В течение рабочего хода конденсатор C5 практически полностью разрядится через резистор R9 и диод VD3.
Когда концевой выключатель SF1 вновь разомкнётся и наступит пауза в работе стеклоочистителя, начнётся повторная зарядка конденсатора C5.
Теоретически, если на кнопку SB1 ещё не нажимали и напряжение на конденсаторе C7 равно нулю, пауза в работе стеклоочистителя не закончится никогда. Но практически конденсатор C7, пусть очень медленно, но заряжается током утечки затвора полевого транзистора VT4. Поэтому рано или поздно знак разности значений напряжения на входах компаратора изменится, что вызовет его срабатывание и открывание тринистора VS1, запускающего рабочий ход щёток стеклоочистителя.
Однако лучше не дожидаться этого, а в соответствующий момент времени нажать и отпустить кнопку SB1, задав этим необходимую длительность паузы. При нажатии на кнопку замкнутся контакты реле K1.1, что приведёт к выравниванию потенциалов затворов транзисторов VT3 и VT4. В следующий после отпускания кнопки и размыкания контактов K1.1 момент времени потенциал затвора транзистора VT3 уменьшится за счёт продолжающейся зарядки конденсатора C5. Потенциал же затвора транзистора VT4 благодаря конденсатору C7 останется неизменным. Это приведёт к срабатыванию компаратора и завершению паузы. В следующих циклах продолжительность пауз будет близка к запрограммированной, так как напряжение на конденсаторе C7 практически не изменится.
Для уменьшения паузы необходимо снова в нужный момент нажать на кнопку SB1. Напряжение на конденсаторе C7, задающее длительность паузы, изменится. Чтобы увеличить паузу, необходимо выключить стеклоочиститель (поставить SA1 в положение 1) и через небольшое время, необходимое для разрядки конденсатора C7, включить его снова и выполнить операцию программирования паузы нужной длительности. Ускорить разрядку конденсатора C7 можно нажатием на кнопку SB1 при переключателе SA1, находящемся в положении 1 или 2.
При указанных параметрах резисторов и времязадающих конденсаторов, устройство позволяет устанавливать длительность паузы от 0,5 до 60 с.
Заменять контакты реле K1.1 на простую кнопку нельзя ввиду больших наводок и утечек через длинные провода.
Времязадающие конденсаторы C5 и C7 следует подбирать с наименьшим током утечки. Конденсатор C5 желательно брать с возможно большим номинальным напряжением, что снизит ток утечки. Конденсатор C7 - полиэти-лентерефталатный К7З-17. Ещё меньше ток утечки у полистирольных (серии К71), фторопластовых (серии К72) или полипропиленовых (серии К78) конденсаторов.
Полевые транзисторы VT3 и VT4 следует выбирать с наименьшим напряжением отсечки. Реле K1 сделано из геркона КЭМ-2, на котором намотаны без каркаса 1050 витков провода ПЭЛ 0,12. Обмотка пропитана эпоксидной смолой. Ток срабатывания реле получился равным 33 мА.
Учитывая условия эксплуатации устройства на автомобиле, детали большой массы и больших размеров необходимо закрепить на его плате не только пайкой выводов, но и механически, например клеем.
Автор: Г. Сафронов, г. Чита
