Сегодня самые массовые автомобили России - "Рено Логан", "Лада Калина" и "Лада Гранта". Однако такой опции, как обогрев лобового стекла, эти автомобили лишены. Лобовые стёкла с встроенным обогревателем к этим моделям автомобилей имеются в продаже и рекомендуются к установке при отсутствии более дешёвых стёкол без обогревателя. Достоинство опции обогрева лобового стекла автомобиля - возможность ускоренного начала движения автомобиля в сезон зимних морозов, когда стекло плотно покрывается ледяной коркой. В необходимости такой опции для автолюбителей, регулярно использующих автомобиль, сомнений нет, а вот схем подключения и безопасных советов для реализации такой опции нет. Статья посвящена этой теме на примере ВАЗ-2190 исполнения "Норма ".
Для оборудования автомобиля системой обогрева лобового стекла необходимо установить само стекло с встроенным двухконтурным обогревателем, каждый из которых обеспечивает тепловую мощность около 300 Вт, при напряжении питания 14 В каждый обогреватель потребляет ток около 20 А.
С учётом холодных нитей при низкой температуре воздуха пусковой ток обогревателя лобового стекла может достигать и больших значений, превышающих 50 А, что говорит о весьма жёстком режиме эксплуатации электрооборудования этой опции.

Рис. 1. Схема подключения обогревателя лобового стекла
Схема подключения обогревателя лобового стекла приведена на рис. 1. Светодиод HL1 - с встроенным токоограничивающим резистором рассчитан на номинальное напряжение 12 В. Его можно заменить обычным светодиодом, последовательно с которым необходимо подключить резистор сопротивлением 1-2 кОм.
Для реализации этого устройства между моторным отсеком и салоном автомобиля необходимо протянуть всего лишь один провод для включения обмоток реле K1 и K2.
Здесь обогреватели лобового стекла EK1 и EK2 через плавкие вставки FU2 и FU3 подключены к нормально разомкнутым контактам K1.1 и K2.1 реле K1 и K2 и далее через плавкую вставку FU4 соединены с плюсовым контактом аккумуляторной батареи. Учитывая ток обогревателей, необходимая площадь сечения подводящих проводов силовой части должна быть не менее 4 мм2. Общий вывод обогревателей стекла необходимо подключить к корпусу автомобиля с использованием латунных шайб, предварительно зачистив его от лакокрасочного покрытия. Реле K1 и K2 - автомобильные 756.3777, 11183747210 с подключённым параллельно обмотке резистором и допустимым коммутируемым током 40 А. Защитная общая плавкая вставка FU4 должна быть рассчитана на ток не менее 70 А. Учитывая, что работа устройства обогрева должна быть кратковременной (до начала таяния ледяной корки на стекле), из соображений как безопасности, так и ресурса работоспособности, необходимо введение ограничения времени включения обогревателей до трёх минут, которое осуществляется ограничительным реле времени. Функцию такого реле времени выполняет блок А1. Схема этого блока для подключения обогревателей лобового стекла приведена на рис. 2.

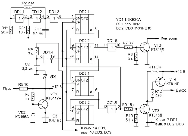
Рис. 2. Схема блока для подключения обогревателей лобового стекла
Кнопочный выключатель SB 1 (выключатель 759.3710-07.04А) и блок А1 устанавливают в салоне автомобиля. Этот выключатель с фиксацией в нажатом положении через плавкую вставку FU1 подаёт напряжение от замка зажигания на блок А1, который управляет обмотками силовых реле К1 и К2. На время включения обогрева лобового стекла индикатор HL1 работает в пульсирующем режиме. После окончания времени обогрева лобового стекла индикатор HL1 переходит в режим равномерной подсветки до отключения пусковой кнопки SB1.
Питание блока А1 осуществляется по входу "Пуск". Резистор R5 и ограничительный диод VD1 защищают элементы устройства от бросков напряжения, возникающих в бортовой сети автомобиля. Стабилизатор напряжения 5 В собран на стабилитроне VD2 и транзисторе VT1. Задающий генератор реализован на инверторах DD1.1, DD1.2, резисторах R1-R3 и конденсаторе C1. Элемент DD1.3 - буферный. Счётчики DD2 и DD3 формируют временную задержку. Начальную установку счётчиков после включения питания осуществляет цепь на резисторе R4, конденсаторе С2 и элементе DD1.4. Мигающий режим и режим подсветки кнопки включения SB1 организованы на элементе DD1.5 и транзисторе VT2. Управление реле K1, K2 выполняет усилитель на элементе DD1.6 и транзисторах VT3, VT4. Время работы реле времени устанавливают частотой задающего генератора, подбирая сопротивление резисторов R1, R3 и ёмкость конденсатора С1, а также подключением входа элемента DD1.6 к выходу счетчика DD3.1 или DD3.2.
Основной недостаток такого решения для ВАЗ-2190 - тяжёлый режим из-за общего большого потребляемого тока, как этим устройством, таки другими устройствами (вентилятор обогревателя, обогреватель заднего стекла, обогреватели руля, сидений и т. д.) в холодное время, поэтому этот вариант рекомендуется применять на автомобилях, оснащённых генератором с повышенной мощностью.
Чтобы облегчить режим электрооборудования автомобиля, предлагаю вариант облегчённой работы обогревателя лобового стекла. Схема подключения обогревателей лобового стекла автомобиля в облегчённом режиме приведена на рис. 3. Отличительная особенность этого варианта - не одновременное, а последовательное во времени периодическое включение отдельных обогревателей лобового стекла. Применены такие же светодиоды, что и в предыдущем варианте.

Рис. 3. Схема подключения обогревателей лобового стекла автомобиля в облегчённом режиме
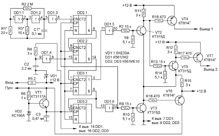
Схема силовой части коммутации тока в нагревательных элементах в облегченном режиме обогрева лобового стекла неизменна, а включение обмоток реле K1 и K2 выполняется поочерёдно. Поэтому коммутируемый ток в любой момент уменьшился в два раза. Изменению подвергся блок управления, а также технология управления и контроля. Здесь для запуска используется кнопка без фиксации. Питание устройства происходит только во время осуществления обогрева посредством "подхвата" напряжения для питания устройства. Таким образом, коротким нажатием на кнопку выполняется включение устройства обогрева на фиксированное время, по окончанию которого автоматически происходит отключение. Контроль работы устройства осуществляется двумя индикаторными светодиодами, верхний из которых осуществляет контроль за наличием питания на подключённом левом по схеме обогревателе, а нижний - за наличием питания на блоке управления А1. Схема этого блока для подключения обогревателей лобового стекла в облегчённом режиме приведена на рис. 4.

Рис. 4. Схема блока для подключения обогревателей лобового стекла в облегчённом режиме
Блок А1 для варианта облегчённого режима обогрева лобового стекла собран на аналогичных функциональных узлах, как предыдущий, с отличием, что питание стабилизатора напряжения 5 В от защитного ограничителя осуществляется с помощью транзистора VT6. Введены два одинаковых усилителя, которые собраны на транзисторах VT2, VT4 и VT5, VT7, работающих в противофазе в зависимости от уровня сигнала на выходах счётчика dD3 с периодом включения/выключения 3...5 с. При включении устройства после нажатия на кнопку SB1 входное напряжение с контакта "Вход" кратковременно подаётся на контакт "Пуск", что приводит к открыванию транзисторов VT3 и VT6, обеспечивающих "подхват" питания на время включения устройства, и соответственно к началу работы стабилизатора 5 В. По окончании времени работы блока А1 (2...8 мин) высокий уровень с выхода 8 (вывод 6) счётчика DD3.1 блокирует работу счётчиков DD2.1, DD2.2. Кроме того, закрывается транзистор VT3 и закрывает транзистор VT6, который отключает напряжение питания 5 В блока А1. В этом варианте время работы устройства устанавливают аналогично.

Рис. 5. Схема варианта устройства электрического обогрева лобового стекла, полученного по результатам испытаний
Схема наиболее удачного варианта устройства электрического обогрева лобового стекла, полученного по результатам испытаний, приведена на рис. 5. В отличие от предыдущих вариантов подключения обогревателей, избыточные плавкие вставки FU2 и FU3 (см. рис. 3) удалены. Применён кнопочный выключатель с фиксацией в нажатом состоянии.

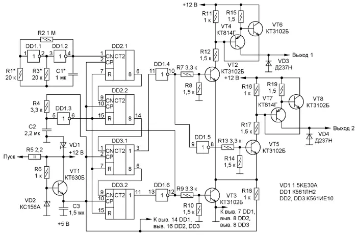
Рис. 6. Схема блока А1
Схема блока А1, показанная на рис. 6, аналогична схеме рис. 4 с некоторыми отличиями: удалён узел подачи напряжения питания на блок управления на транзисторе VT6 (см. рис. 4); введены элементы защиты выходных транзисторов VT4, VT7 от замыкания в нагрузке - транзисторы VT6, VT8 и резисторы R15, R19; добавлены диоды VD3, VD4, шунтирующие обмотки реле K1 и K2; исключён активный режим работы транзисторов VT2, VT3, VT5, используется ключевой режим введением резисторов R12, R17 в цепи коллекторов.
Надеюсь, что эта статья поможет автомобилистам, желающим дополнить свой автомобиль опцией электрического обогрева лобового стекла.
Автор: Е. Уфимцев, г. Курску
