В каждом канале предлагаемого источника питания со стабилизированным выходным напряжением +/- 14 В сумма выходных напряжений обоих каналов, дополнительно стабилизированная интегральным стабилизатором, использована для питания ОУ, управляющего регулирующим транзистором. Это позволило получить на обоих выходах источника размах пульсаций не более 0,25 мВ при токе нагрузки 9 А.
Интересная особенность двухканального сетевого источника питания, описанного автором в [1, рис. 7], - изолированные одна от другой вторичные обмотки сетевого трансформатора. Это натолкнуло на идею соединить выходы стабилизаторов напряжения разной полярности так, чтобы их регулирующие элементы (полевые транзисторы) находились в цепи общего провода нагрузки. Это позволило добавить к напряжению питания ОУ, помимо входного напряжения одного стабилизатора, ещё и входное напряжение другого.
Их сумма даже после дополнительной стабилизации с помощью интегрального стабилизатора значительно превышает значение, необходимое, чтобы надёжно открывать и закрывать регулирующий полевой транзистор при условии, что нестабилизированное входное напряжение подано на его сток. Это легко обеспечить, применяя в каждом канале стабилизации полевой транзистор с соответствующим типом проводимости канала.
Однако, как это часто бывает, такая идея пришла в голову не только автору. Как оказалось, она хорошо известна, и стабилизаторы на её основе уже разработаны и опубликованы в [2] и [3]. Причём в [2] регулирующие транзисторы стабилизаторов биполярные, а в [3] - полевые. Правда, стабилизаторы собраны из дискретных компонентов без микросхем ОУ Автор решил проверить эту идею с использованием ОУ.
В [3] устранены недостатки стабилизатора, описанного в [2], - высокий уровень пульсаций выходного напряжения при малом токе нагрузки, нестабильность запуска, ненормированный порог защиты от перегрузки по току.
Основной недостаток описанного в [3] стабилизатора - сложность схемы, что привело к огромным размерам платы устройства (175x80 мм). Ктомужепе-чатные проводники размещены на обеих её сторонах. Изготовить такую плату в домашних условиях весьма проблематично. Печатные платы стабилизаторов, которые я предлагаю в настоящей статье, значительно меньше (51x16,5 мм и 40x16 мм). Печатный монтаж на них односторонний, они вполне могут быть изготовлены своими силами.
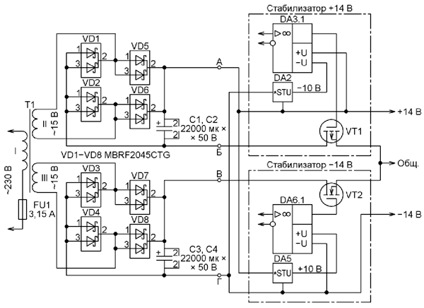
Принципиальная схема предлагаемого источника питания изображена на рис. 1. Он содержит сетевой понижающий трансформатор T1 с двумя изолированными вторичными обмотками и два выпрямительных моста на сборках диодов Шотки VD1-VD8 со сглаживающими конденсаторами C1-C4. Схемы стабилизаторов напряжения +14 В и -14 В на рис. 1 упрощены. Показаны только регулирующие транзисторы VT1 и VT2, управляющие ими ОУ DA3.1 и DA6.1, стабилизаторы напряжения питания этих ОУ DA2 и DA5.

Рис. 1. Принципиальная схема источника питания
Стабилизатор напряжения +14 В выполнен по классической схеме с регулирующим транзистором VT1 в минусовом проводе, а напряжения -14 В - по такой же схеме с регулирующим транзистором VT2 в плюсовом проводе.
Узел питания ОУ DA3.1 от интегрального стабилизатора отрицательного напряжения 24 В DA2 построен таким образом, что на вывод +U этого ОУ поступает напряжение +14 В, а на вывод -U поступает -10 В. Оба напряжения измерены относительно истока транзистора VT1. В результате напряжение на выходе ОУ и затворе транзистора может, изменяясь приблизительно в указанных пределах, обеспечить как открывание, так и закрывание канала транзистора VT1.
Аналогично устроен и узел питания ОУ DA6.1, только на его выводе +U напряжение + 10 В, а на выводе -U напряжение -14 В.
Вместо интегральных стабилизаторов DA2 и DA5 можно было бы применить, как в [2, 3], обычные стабилитроны с гасящими резисторами. Но, во-первых, стабильность выходного напряжения интегральных стабилизаторов значительно выше. Во-вторых, как это ни странно, применённые стабилизаторы 79L24 и 78L24 заметно дешевле стабилитронов с резисторами и занимают меньше места на плате.
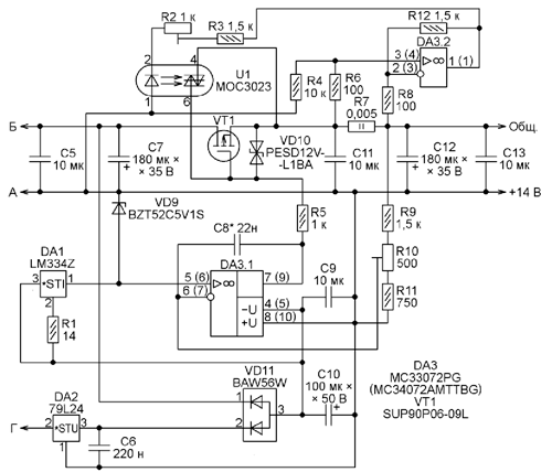
Полная схема стабилизатора напряжения + 14 В изображена на рис. 2. Исток транзистора VT1 здесь соединён с общим проводом нагрузки источника через резистор-датчик тока R7. Образцовое напряжение, полученное с помощью стабилизатора тока DA1 и стабилитрона VD9 (подробное описание этого узла можно найти в [1]), поступает на неинвертирующий вход Оу DA3.1, a часть выходного напряжения, снятого с делителя R9-R11, подана на его инвертирующий вход. Усиленное напряжение рассогласования поступает на затвор транзистора VT1 через резистор R5, ограничивающий ток нагрузки ОУ.

Рис. 2. Полная схема стабилизатора напряжения + 14 В
Если, например, выходное напряжение стабилизатора по какой-либо причине возросло, это приводит к увеличению напряжения, поступающего на инвертирующий вход ОУ DA3.1 с движка подстроечного резистора R10. Напряжение на выходе ОУ и между затвором и истоком транзистора VT1 падает и частично закрывает транзистор, что ведёт к увеличению падения напряжения на его канале сток-исток. В результате выходное напряжение стабилизатора возвращается к исходному значению.
Диодная сборка VD11 обеспечивает питание ОУ DA3, когда напряжения на выходе нижнего по схеме рис. 1 выпрямителя недостаточно и стабилизатор DA2 не работает. Это бывает необходимо при запуске источника.
Конденсатор C8 препятствует самовозбуждению стабилизатора. Он необходим, если крутизна характеристики транзистора VT1 более 100 А/В. Конденсатор C6 устраняет самовозбуждение интегрального стабилизатора DA2. Узел защиты от превышения тока нагрузки, собранный на ОУ DA3.2 и оптосимисторе U1, подробно описан в [1].
Поскольку выходное напряжение ОУ DA3.1 всегда находится в интервале, границы которого довольно далеки от потенциалов выводов его питания, этот усилитель не обязательно должен быть класса rail-to-rail. Но требуется, чтобы максимально допустимое напряжение его питания было достаточно велико. Снимаются и требования к напряжению отсечки транзистора VT1. Он должен иметь лишь достаточно большие предельные значения напряжения сток- исток и тока стока.
Вместо стабилизатора тока LM334Z (DA1) и резистора R1 может быть применён диодный ограничитель тока J511. Его анод подключают вместо вывода 1 LM334Z, а катод - вместо вывода 3.
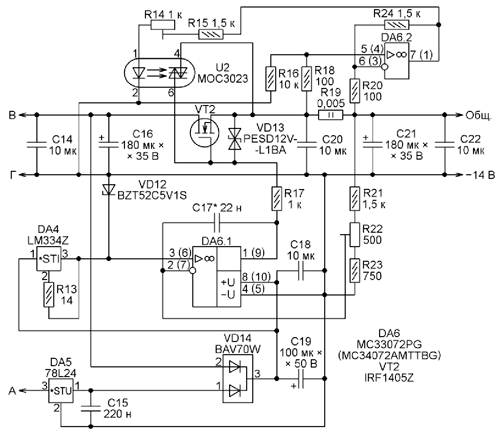
Стабилизатор напряжения -14 В, полная схема которого изображена на рис. 3, отличается от рассмотренного лишь тем, что в нём использован n-канальный полевой транзистор и из-мененаполярность подключения оксидных конденсаторов, стабилитрона, стабилизатора тока и излучающего диода оптосимистора. Вместо интегрального стабилизатора отрицательного напряжения установлен аналогичный стабилизатор положительного напряжения. Диодная сборка заменена аналогичной с противоположной полярностью соединения диодов.

Рис. 3. Полная схема стабилизатора напряжения -14 В

Рис. 4. Чертёж печатной платы
Чертежи печатных плат стабилизаторов в масштабе 1:1 представлены в двух вариантах: с использованием сдвоенных ОУ MC33072PG (рис. 4) и MC3407AMTTBG (рис. 5). Расположение деталей на них показано соответственно на рис. 6 и рис. 7 в масштабе 2:1. Внешний вид собранных стабилизаторов приведён на рис. 8 и рис. 9.

Рис. 5. Чертёж печатной платы

Рис. 6. Расположение деталей на плате

Рис. 7. Расположение деталей на плате

Рис. 8. Внешний вид собранного стабилизатора

Рис. 9. Внешний вид собранного стабилизатора
Методика испытаний стабилизаторов подробно описана в [1], поэтому повторять её не буду. Осциллограммы пульсаций их входных и выходных напряжений показаны на рис. 10 (+14 В) и рис. 11 (-14 В). Скорость развёртки в обоих случаях - 2 мс/дел. Жёлтыми линиями изображены осциллограммы входного напряжения, а голубыми линиями - выходного напряжения при токе нагрузки 9 А.

Рис. 10. Осциллограмма пульсаций входного и выходного напряжения стабилизатора

Рис. 11. Осциллограмма пульсаций входного и выходного напряжения стабилизатора
Размах пульсаций выходных напряжений стабилизаторов не превышает 240 мкВ (0,24 мВ). По сравнению с аналогичным параметром конструкции, описанной в [1] (1,84 мВ), он уменьшен в 1,84 мВ / 0,24 мВ ≈ 7,7 раза. Коэффициент подавления пульсаций входного напряжения стабилизаторов достигает 1320 мВ / 0,24 мВ = 5500 (около 75 дБ).
При изменении тока нагрузки от 0 до 9 А выходное напряжение изменяется менее чем на 10 мВ. Порог защиты по току установлен равным 10 А. Эти характеристики не отличаются от аналогичных характеристик стабилизаторов, описанных в [1].
Вероятно, у читателя могут возникнуть сомнения в целесообразности использования двухполярного источника со сравнительно низкими выходными напряжениями (+/-14 В) и максимальным током нагрузки 9 А по каждому из выходов для питания высококачественного УМЗЧ, поскольку мощность усилителя при этом может оказаться недостаточной для озвучивания помещения. Напомню, что в [2] выходные напряжения источника +/-19 В, а в [3] - +/-35 В.
Чтобы развеять сомнения, рассмотрим УМЗЧ на базе хорошо известной микросхемы LM3886 или её сдвоенного аналога LM4780. При питании напряжениями +/-14 В микросхема LM3886 способна без искажений воспроизвести сигнал амплитудой на 2,5 В меньше напряжений питания, т. е. 14 В - 2,5 В = 11,5 В. Если собрать усилитель по мостовой схеме, то при амплитуде сигнала на выходе одного плеча 9 В (запас ещё 11,5 - 9 В = 2,5 В) и нагрузке сопротивлением 4 Ом амплитуда тока нагрузки достигнет 4,5 А, а синусоидальная мощность - 40,5 Вт. Ток, потребляемый двухканальным (стереофоническим) усилителем, будет 9 А, что как раз соответствует возможностям описанного источника. Для справки, предельная синусоидальная мощность акустической системы 35 АС-016 с номинальным сопротивлением 4 Ом по паспорту - 35 Вт. Так что усилителя мощностью 40,5 Вт вполне хватит. К тому же средняя мощность музыкального звукового сигнала с теми же максимальными мгновенными значениями, как у синусоидального, значительно меньше.
Файл печатных плат в формате Sprint Layout 6.0 имеется здесь.
Литература
1. Кузьминов А. Двухканальный сетевой источник питания с низким уровнем пульсаций и токовой защитой. - Радио, 2018, № 4, с. 21-25.
2. Орешкин В. Стабилизатор напряжения питания УМЗЧ. - Радио, 1987, №8, с. 31.
3. Муравцев М. Стабилизированный блок питания УМЗЧ. - Радио, 2017, № 2, с. 25-27; № 3, с. 17-19.
Автор: А. Кузьминов, г. Москва
