В настоящий момент на рынке представлено огромное количество моделей аккумуляторных шуруповёртов Bosch и, соответственно, зарядных устройств к ним.
Зарядники отличаются следующими параметрами:
- Напряжение питания (возможны варианты с фиксированным напряжением 3.6, 7.2, 10.8, 12, 14.4, 18, 24, 36 вольт или варианты с настраиваемыми/выбираемыми выходными параметрами напряжения).
- Тип подключаемых аккумуляторов (это могут быть литий-ионные, никель-металлогидридные или никель-кадмиевые элементы).
- Время заряда и мощность (так, зарядное устройство может оснащаться технологией быстрой накачки энергии).
- Подключаемый разъём (за несколько поколений шуруповёртов накопилось большое число разных форматов подключений).
- Тип использования устройства (как правило зависит от типа шуруповёрта – бытовой он или профессиональный, первый тип устройств рассчитан на редкое использование и большое время заряда, второй – на ускоренный заряд и регулярное использование).
Классическое зарядное устройство – это вторичный источник напряжения (трансформатор) и дополнительные схемы, например: фильтрации, выпрямления, защиты, накачки и т.п.
То есть, для зарядки любой батареи будет достаточно трансформатора и диодного моста, как на схеме ниже.

Рис. 1. Схема зарядного устройства
Принцип работы такой:
1.трансформатор понижает сетевое напряжение до требуемого уровня;
2.диодный пост преобразует синусоидальные колебания тока на выходе трансформатора в прямоугольные импульсы;
3.простейший фильтр из конденсатора сглаживает переходы между импульсами с диодного моста.
На самом деле всё очень просто. Но в оригинальных схемах производителей зарядных устройств вводятся дополнительные узлы и блоки. В некоторых случаях, для уменьшения габаритов зарядки могут внедряться импульсные блоки питания.
Не самый последний показатель работы схемы блока питания – его мощность. Она зависит в первую очередь от параметров преобразователя (трансформатора или импульсного блока питания). Чем выше мощность, тем быстрее и эффективнее будет заряжаться аккумуляторная батарея. Мощность аккумуляторов определяется их напряжением, умноженным на ёмкость (измеряется в ампер-часах).
Схемы оригинальных ЗУ Bosh
Ничего нового производитель здесь не изобретёт. Технологии зарядки химических источников тока давно известны и обкатаны. Всё что нужно – уточнить номинал деталей и используемые технические решения.
Ниже рассмотрим несколько вариантов схем для зарядных устройств, которые уже детально изучены опытными пользователями.
Bosch AL1814
Внешний вид зарядки.

Рис. 2. Внешний вид зарядки
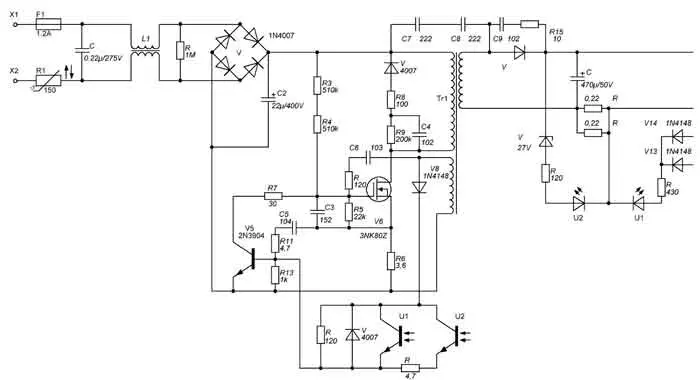
Схема принципиальная.
Рис. 3. Принципиальная схема зарядного устройства
При поиске неисправностей в первую очередь стоит проверить мосфет, далее резисторы и конденсаторы. Проверять элементы нужно с выпаиванием контактов, так измерения номинала будут соответствовать действительности.
Замену неисправных элементов стоит производить на точно такие же модели, но рабочие, в крайнем случае - на прямые аналоги.
Bosch AL 1115
Внешний вид устройства.

Рис. 4. Внешний вид устройства
Схема принципиальная электрическая.
Рис. 5. Принципиальная электрическая схема
Эта зарядка используется только для литий-ионных АКБ. Работает она на базе импульсного БП.
Bosch AL 2425 DV
Внешний вид прибора.

Рис. 6. Внешний вид прибора
Принципиальная схема находится здесь.
Несколько слов о самостоятельном ремонте
На самом деле, зарядки Bosch ничем не отличаются от устройств конкурентов и достаточно просто устроены. Для ремонта нужно:
- понимать немного в схемотехнике,
- уметь определять номинал и тип элемента по обозначениям на корпусе (часто они интернациональны),
- уметь проверять работоспособность отдельного элемента схемы (он выпаивается полностью или частично, например, если у элемента 2 контакта, то достаточно отпаять только одну ножку).
- иметь необходимый набор инструментов и измерительных приборов.
Полезные советы:
- Часто на плате имеются контрольные точки, типовые значения для сравнения указаны рядом с контактом (чтобы не выпаивать все детали без разбора можно отсечь лишние цепи с помощью контрольных точек).
- После разборки сразу произведите детальный осмотр схемы и элементов. Часто пострадавшие детали можно определить визуально (они потемнели, имеют трещины на корпусе, вздулись и т.п.).
- Наиболее уязвимыми элементами можно назвать транзисторы и микросхемы. Полупроводники чаще всего выходят из строя в сравнении с другими элементами схем (статистика не в их пользу).
- Для дешёвых зарядок принципиальных схем не найти, потому что их нет даже в сервисных мастерских. Производителю проще полностью заменить устройство, чем ремонтировать его силами специалистов. Но схему можно составить самостоятельно. Делать это нужно очень скрупулёзно, так как при большом количестве связей ошибок не избежать.
- Даже при наличии принципиальной схемы ремонт зарядок не сильно упрощается. Нужно знать расположение контрольных точек и стандартные для них значения измерений.
Вместо выводов
На самом деле для восстановления зарядных устройств принципиальные схемы не нужны. Достаточно последовательно проверить все ключевые элементы на номинал, ведь в схеме их часто не больше 10-20 шт.
Автор: RadioRadar


