Электропитание
Блок питания на микросхеме LM723
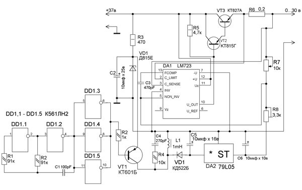
Много лет лежала на полке у меня микросхема LM723. Раньше на этой микросхеме представляли конструкции зарубежные журналы в 80х - 90х годах. Это известные журналы "RADIOTECHNIKA" (Венгрия), "FUNKAMATEUR" (Германия) и другие. В настоящее время эта микросхема стала доступна в России. Пределы регулировки выходного напряжения (по паспорту) от 2 до 37 В. Немного подумав, я построил блок питания на данной микросхеме с параметрами:
Uвых...................... 0...30В
Iвых....................... 3...5А

Рис. 1. Блок питания на микросхеме LM723
Резистором R8 устанавливают верхний предел регулировки, т.е. 30,4 В. Защиту по току и напряжению можно поставить любую, Вас устраивающую. В авторском варианте индикация цифровая. Собирался блок питания как экспериментальный, прошел апробацию и показал неплохие результаты. По моей просьбе его повторили несколько радиолюбителей. Нареканий не было. В авторском варианте трансформатор брался ШЛ25/40-25. Ток использовался на 3А (необходимости на больший ток не было). Блок индикации выполнен на микросхеме КР572ПВ2А. Печатная плата разрабатывалась, в зависимости от применяемых деталей. Удачного повторения. Все вопросы по e-mail.
Автор:Patrin
Патрин Анатолий
г.Кирсанов, Россия,
Тамбовская обл.
Мнения читателей
- Андрей/13.01.2024 - 08:41
Схема совершенно не рабочая.
- Sibirsky/17.03.2010 - 19:19
Точный аналог LM723(uA723 и т.д.) - (КР)142ЕН14. ( см. справочник \"Микросхемы для линейных источников питания и их применение\", изд-во \"Додека\", 1996год, ISBN-5-87835-009-2 стр. 85 - 90).В справочнике есть краткая инфа и по 142ЕН1,142ЕН2, КР142ЕН1,КР142ЕН2. 723-я была прототипом для ЕН1,ЕН2. Наши \"конструляторы\" упростили (испохабили) оригинальную видларовскую схему, и на свет появилась 142ЕН1,ЕН2.Несколько более близки к оригиналу КР142ЕН1 и КР142ЕН2.(ДА-ДА! \"Нутрянка\" КР142ЕН1,ЕН2 ОТЛИЧАЕТСЯ от таковой в 142ЕН1,ЕН2!) Личные впечатления о 723-ей.Собрал макет стабилизатора 0 - 50в (не по этой, по своей схеме, т.н. \"плавающий стабилизатор\"). Пробовал и КР142ЕН14 (92г.!!) и LM723 от SGS-Thomson, все работает (неверующим предлагаю поискать ИСПРАВНЫЕ 142ЕН14).При Uвых = 25V напряжение гуляет на 10 - 30mV (для ЕН14, LM723 стабильнее, но не сильно). Источник опорного напряжения очень стабилен - грел микросхему паяльником,опорное напряжение не изменилось и на сотню микровольт. А вот усилитель ошибки (ОУ) - дерьмо. Мерял лабораторным вольтметром В7-78/1.
- Shahter/24.02.2010 - 12:49
Где ж точная копия если распиновка другая?! http://professor-one.nm.ru/istok%20pitaniya.html
- oldcock/20.03.2009 - 08:25
Обозначенный VT1 p-n-p тразистор никак не может быть типа КТ601, ибо оный имеет проводимость n-p-n. Ишо не очень ясно куда подключать питание DD1, видимо к эмиттеру VT1...
- UA9MGM/17.03.2009 - 03:14
LM723 - это не наша КР142ЕН2, ЕН1А-Г, ЕН14! ПОЛНЫХ ОТЕЧЕСТВЕННЫХ АНАЛОГОВ НЕТ! Неверующим предлагаю собрать БП с панелькой для LM723 и поочереди вставлять КР142ЕНxx :) Удачи!
- ТИХОНОВИЧ/06.10.2008 - 21:21
РАБОТАЕТ НОРМАЛЬНО. СПАСИБО ЗА ПОЛЕЗНУЮ ВЕЩЬ.ИСПОЛЬЗУЮ ДЛЯ ПИТАНИЯ С НЕБОЛЬШИМИ ДОРАБОТКАМИ УСИЛИТЕЛЬ И МАГНИТОЛУ В АВТОБУСЕ С 24 ВОЛЬТОВЫМ ЭЛ. ОБОРУДОВАНИЕМ.
- DMJ/24.12.2006 - 15:16
LM723 - это наша КР142ЕН2 (точная копия) или К142ЕН2 (в другом корпусе с отличиями в цоколевке)