Это устройство разработано автором как логическое продолжение опубликованного в его статье "Зарядное устройство для Ni-MH аккумулятора" ("Радио", 2017, №8, с. 18, 19).
Даже при автоматизированном производстве аккумуляторных элементов существует технологический разброс их параметров. Зарядно-разрядные характеристики однотипных аккумуляторов заметно различаются, особенно после длительной эксплуатации. Опыт эксплуатации батарей из Ni-MH аккумуляторов показывает целесообразность раздельной и независимой зарядки образующих их элементов. Это позволяет наиболее полно зарядить каждый элемент батареи.
Поскольку многие электронные устройства питают от батарей из двух Ni-MH аккумуляторов, автор решил изготовить для них двухканальное зарядное устройство. Оно позволяет заряжать как два аккумулятора одновременно, так и один, установленный в любой из двух имеющихся держателей. Канал зарядки, в держателе которого нет аккумулятора или находится полностью заряженный, автоматически отключается.
Основные технические характеристики
Напряжение питания, В ............5
Ток зарядки каждого аккумулятора, мА...................200
Напряжение запуска зарядки, В .......................... 1
Напряжение прекращения зарядки, В...................1,25
Длительность цикла зарядка-измерение, с ..............90
Длительность измерения напряжения, с .................. 1
По сравнению с прототипом принцип работы зарядного устройства остался прежним, но чтобы сделать его двухканальным, схема немного изменена, причём вместо двух сдвоенных компараторов напряжения LM393N применён счетверённый LM339N.
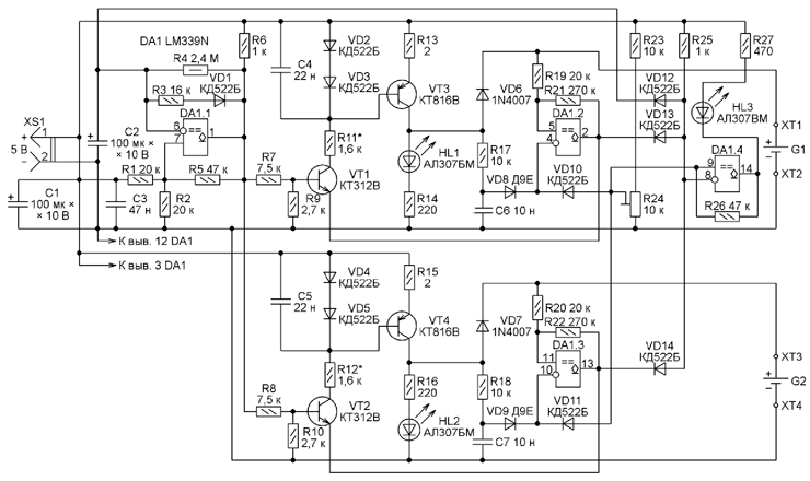
Принципиальная схема устройства изображена на рис. 1. Транзисторы VT1 и VT3 образуют управляемыйисточник тока первого канала зарядки. Таково же назначение транзисторов VT2, VT4 во втором канале. Диоды VD6 и VD7 предотвращают разрядку установленных в держатели XT1-XT4 аккумуляторов G1 и G2 через цепи зарядного устройства, если на разъём XS1 не подано напряжение питания.

Рис. 1. Принципиальная схема зарядного устройства
На компараторе DA1.1, резисторах R1-R6, конденсаторе C2 и диоде VD1 собран генератор прямоугольных импульсов низкого уровня длительностью 1 с, повторяющихся с периодом около 90 с. В паузах между импульсами происходит зарядка аккумуляторов. Импульсы выключают источники зарядного тока на время сравнения текущего напряжения заряжаемых аккумуляторов с образцовым, до которого следует зарядить каждый из них. О ходе зарядки сигнализируют светодиоды HL1 и HL2, подключённые через резисторы R14 и R16 к коллекторам транзисторов VT3 и VT4. Диоды VD10 и VD11 препятствуют попаданию на средний вывод подстроечного резистора R24 импульсов, блокирующих зарядку на время контроля напряжения аккумуляторов.
Компараторы DA1.2 и DA1.3 сравнивают напряжения на аккумуляторах с заданным. Для правильной работы узлов сравнения с коллекторов транзисторов VT3 и VT4 через цепи задержки R17C6, R18C7 и диоды VD8, VD9 на инвертирующие входы компараторов поступают сигналы, блокирующие их.
По достижении напряжением на аккумуляторах значений, заданных подстроечным резистором R24, на выходах компараторов DA1.2 и DA1.3 устанавливаются высокие логические уровни напряжений, которые через диод VD12 поступают на инвертирующий вход компаратора DA1.1, блокируя этим работу генератора. Одновременно высокий уровень напряжения приходит на инвертирующий вход компаратора DA1.4, поэтому светодиод HL3 включается, сигнализируя о завершении зарядки.
Эмиттеры транзисторов VT1 и VT2 подключены к выходам компараторов DA1.2 и DA1.3. Поэтому высокий уровень напряжения на этих выходах закрывает транзисторы, и оба канала зарядки прекращают работу. О прекращении зарядки сигнализирует выключение светодиодов HL1, HL2.
Однако процессы в зарядном устройстве соответствуют описанным выше только при одинаковой начальной заряженности обоих аккумуляторов, одинаковой их ёмкости и одинаковом токе зарядки. На практике это случается очень редко. Предположим, что зарядка аккумулятора G1 уже завершена, а напряжение на аккумуляторе G2 ещё не
достигло нужного значения. В этом случае внутренний выходной транзистор компаратора DA1.2 закрыт, и цепь, соединяющая эмиттер транзистора VT1 разорвана. Поэтому канал зарядки аккумулятора G1 заблокирован, а светодиод HL1 погашен.
Но поскольку напряжение на аккумуляторе G2 ещё не достигло предельного значения, выходной транзистор компаратора DA1.3 открыт и зарядка аккумулятора G2 продолжается. Открыт и диод VD14, благодаря чему уровень напряжения в точке соединения диодов VD12- VD14, резистора R25 и инвертирующего входа компаратора остаётся низким. На генератор не поступает блокирующее напряжение, и он продолжает работать. Светодиод HL3 погашен.
Когда аккумулятор G2 тоже полностью зарядится, закроется выходной транзистор компаратора DA1.3, а с ним и транзистор VT2. Уровень в точке соединения диодов VD12-VT14 станет высоким, поэтому работа генератора будет заблокирована. Состояние компаратора DA1.4 изменится, и светодиод HL3 будет включён, свидетельствуя об окончании зарядки обоих аккумуляторов.
А теперь рассмотрим ситуацию, когда в держателях аккумуляторов зарядного устройства находится только один аккумулятор, например G1. В этом случае при включении зарядного устройства сигнал на неинвертирующий вход компаратора DA1.3 поступает по цепи коллектор транзистора VT4, диод VD7, резистор R20. А по цепи коллектор транзистора VT4, резистор R18, конденсатор C7, диод VD9 на его инвертирующий вход этот же сигнал приходит с небольшой задержкой, определяемой постоянной времени цепи R18C7.
Это приведёт к выключению канала зарядки с отсутствующим аккумулятором. Триггер на компараторе DA1.3 останется в прежнем состоянии благодаря обратной связи с выхода на неинвертирующий вход через резистор R22. Аналогичный процесс происходит в цепи коллектора транзистора VT3. Учитывая, что к контактам XT 1, XT2 подключён аккумулятор, напряжение на неинвертирующем входе компаратора DA1.2, будет ниже, чем на инвертирующем. Следовательно, канал зарядки останется включённым. Поэтому светодиод HL1 будет светиться, а HL2 нет. Когда аккумулятор G1 будет заряжен, его канал выключится, светодиод HL1 погаснет, а светодиод HL3 включится, извещая об окончании зарядки.
Микросхему LM339N можно заменить на DBL339 или HA17339 из старых компьютерных блоков питания, которые отличаются от неё в основном допустимым интервалом рабочей температуры. Вместо транзисторов КТ312В подойдут другие этой серии, а также серий КТ315 и КТ316, а вместо КТ816В - КТ814В. Замена диодов Д9Е - любые маломощные германиевые диоды, кремниевые диоды здесь не годятся, так как прямое падение напряжения на них больше. Диоды КД522Б допустимо заменить другими серии КД522 или КД521, а диоды 1N4007 - любыми выпрямительными с допустимым прямым током не менее 300 мА. Светодиоды взамен указанных на схеме следует выбирать по цвету и яркости свечения.
Чертёж печатной платы зарядного устройства изображён на рис. 2. На ней установлены импортные оксидные конденсаторы С1 и С2, но можно применить и отечественные, например, К50-16 или К50-35 такой же ёмкости с номинальным напряжением не менее 10 В. Остальные конденсаторы - любые керамические или плёночные. Подстроечный резистор R24 - импортный или отечественный РП1-302. Постоянные резисторы - любого типа. Для микросхемы DA1 на плате установлена панель. Разъём XS1 - стандартное гнездо питания 5,5x2 мм.

Рис. 2. Чертёж печатной платы зарядного устройства
Плата помещена в пластиковый корпус от стоматологического наконечника. С открытой крышкой и установленной платой он показан на рис. 3. Держатели аккумуляторов с контактами XT1-XT4 вклеены в крышку. На ней же находятся светодиоды HL1-HL3. Эти контакты и выводы светодиодов соединены с печатной платой монтажными проводами. После проверки монтажа собранного устройства необходимо отрегулировать ток зарядки аккумуляторов и напряжение прекращения зарядки. Прежде чем регулировать ток зарядки, микросхему DA1 извлеките из панели, а её гнёзда 2 и 13 соедините перемычками с гнездом 12. Не устанавливая аккумулятор G1 в его держатель, подключите к контактам XT1 и XT2 мультиметр в режиме измерения постоянного тока. Подав на разъём XS1 напряжение питания, подборкой резистора R11 установите показание мультиметра равным 200 мА. Аналогичную процедуру проведите и во втором канале зарядного устройства, чтобы подобрать резистор R12.

Рис. 3. Плата устройства в копусе
Регулировка напряжения прекращения зарядки сводится к установке напряжения 1,25 В между гнёздами 4 или 10 и гнездом 12 панели микросхемы DA1 c помощью подстроечного резистора R24. Сделав это, отключите от устройства напряжение питания, удалите из панели перемычки и вставьте в неё микросхему. Зарядное устройство готово к работе.
Автор: Г. Косолапов, г. Кирово-Чепецк Кировской обл.
