В статье описаны так называемые электронные трансформаторы, по сути, представляющие собой импульсные понижающие преобразователи для питания галогенных ламп, рассчитанных на напряжение 12 В. Предложены два варианта исполнения трансформаторов - на дискретных элементах и с применением специализированной микросхемы.
Галогенные лампы являются, по сути, более усовершенствованной модификацией обычной лампы накаливания. Принципиальное отличие заключается в добавлении в колбу лампы паров соединений галогенов, которые блокируют активное испарение металла с поверхности нити накала во время работы лампы. Это позволяет разогревать нить накала до более высоких температур, что даёт более высокую светоотдачу и более равномерный спектр излучения. Помимо этого, увеличивается срок службы лампы. Эти и другие особенности делают галогенную лампу весьма привлекательной для домашнего освещения, и не только. Промышленно выпускается широкий ассортимент галогенных ламп различной мощности на напряжение 230 и 12 В. Лампы с напряжением питания 12 В обладают лучшими техническими характеристиками и большим ресурсом по сравнению с лампами на 230 В, не говоря уже об электробезопасности. Для питания таких ламп от сети 230 В необходимо уменьшить напряжение. Можно, конечно, применить обычный сетевой понижающий трансформатор, но это дорого и нецелесообразно. Оптимальный выход - использовать понижающий преобразователь 230 В/12 В, часто называемый в таких случаях электронным трансформатором или галогенным конвертором (halogen convertor). О двух вариантах таких устройств и пойдёт речь в этой статье, оба рассчитаны на мощность нагрузки 20...105 Вт.
Один из наиболее простых и распространённых вариантов схемных решений для понижающих электронных трансформаторов - это полумостовой преобразователь с положительной обратной связью по току, схема которого приведена на рис. 1. При подключении устройства к сети конденсаторы С3 и С4 быстро заряжаются до амплитудного напряжения сети, формируя половинное напряжение в точке соединения. Цепь R5C2VS1 формирует запускающий импульс. Как только напряжение на конденсаторе С2 достигнет порога открывания динистора VS1 (24.32 В), он откроется и к базе транзистора VT2 будет приложено прямое напряжение смещения. Этот транзистор откроется, и ток потечёт по цепи: общая точка конденсаторов С3 и С4, первичная обмотка трансформатора Т2, обмотка III трансформатора Т1, участок коллектор - эмиттер транзистора VT2, минусовый вывод диодного моста VD1. На обмотке II трансформатора Т1 появится напряжение, поддерживающее транзистор VT2 в открытом состоянии, при этом к базе транзистора VT1 будет приложено обратное напряжение от обмотки I (обмотки I и II включены противофазно). Протекающий через обмотку III трансформатора Т1 ток быстро введёт его в состояние насыщения. Вследствие этого напряжение на обмотках I и II Т1 устремится к нулю. Транзистор VT2 начнёт закрываться. Когда он почти полностью закроется, трансформатор станет выходить из насыщения.

Рис. 1. Схема полумостового преобразователя с положительной обратной связью по току
Закрывание транзистора VT2 и выход из насыщения трансформатора Т1 приведут к изменению направления ЭДС и росту напряжения на обмотках I и II. Теперь к базе транзистора VT1 будет приложено прямое напряжение, ак базе VT2 - обратное. Транзистор VT1 начнёт открываться. Ток потечёт по цепи: плюсовой вывод диодного моста VD1, участок коллектор - эмиттер VT1, обмотка III Т1, первичная обмотка трансформатора Т2, общая точка конденсаторов С3 и С4. Далее процесс повторяется, а в нагрузке формируется вторая полуволна напряжения. После запуска диод VD4 поддерживает в разряженном состоянии конденсатор С2. Поскольку в преобразователе не используется сглаживающий оксидный конденсатор (в нём нет необходимости при работе на лампу накаливания, даже, наоборот, его присутствие ухудшает коэффициент мощ-ности устройства), то по окончании полупериода выпрямленного напряжения сети генерация прекратится. С приходом следующего полупериода генератор запустится снова. В результате работы электронного трансформатора на его выходе формируются близкие по форме к синусоидальным колебания частотой 30...35 кГц (рис. 2), следующие пачками с частотой 100 Гц (рис. 3).

Рис. 2. Близкие по форме к синусоидальным колебания частотой 30...35 кГц

Рис. 3. Колебания частотой 100 Гц
Важная особенность подобного преобразователя - он не запустится без нагрузки, поскольку при этом ток через обмотку III Т1 будет слишком мал, и трансформатор не войдёт в насыщение, процесс автогенерации сорвётся. Эта особенность делает ненужной защиту от режима холостого хода. Устройство с указанными на рис. 1 номиналами стабильно запускается при мощности нагрузки от 20 Вт.
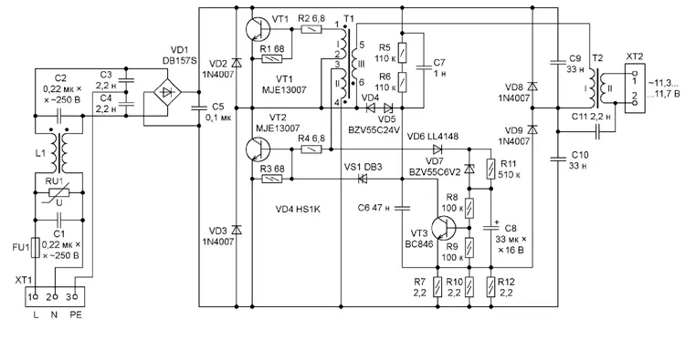
На рис. 4 приведена схема усовершенствованного электронного трансформатора, в который добавлены помехоподавляющий фильтр и узел защиты от короткого замыкания в нагрузке. Узел защиты собран на транзисторе VT3, диоде VD6, стабилитроне VD7, конденсаторе C8 и резисторах R7-R12. Резкое увеличение тока нагрузки приведёт к увеличению напряжения на обмотках I и II трансформатора Т1 с 3...5 В в номинальном режиме до 9...10 В в режиме короткого замыкания. В результате на базе транзистора VT3 появится напряжение смещения 0,6 В. Транзистор откроется и зашунтирует конденсатор цепи запуска С6. В результате со следующим полупериодом выпрямленного напряжения генератор не запустится. Конденсатор С8 обеспечивает задержку отключения защиты около 0,5 с.

Рис. 4. Схема усовершенствованного электронного трансформатора
Второй вариант электронного понижающего трансформатора показан на рис. 5. Он более прост в повторении, поскольку в нём нет одного трансформатора, при этом более функционален. Это тоже полумостовой преобразователь, но под управлением специализированной микросхемы IR2161S. В микросхему встроены все необходимые защитные функции: от пониженного и повышенного напряжения сети, от режима холостого хода и короткого замыкания в нагрузке, от перегрева. Также IR2161S обладает функцией мягкого старта, который заключается в плавном нарастании напряжения на выходе при включении от 0 до 11,8 В в течение 1 с. Это исключает резкий бросок тока через холодную нить лампы, что значительно, иногда в несколько раз, повышает срок её службы.

Рис. 5. Второй вариант электронного понижающего трансформатора
В первый момент, а также с приходом каждого последующего полупериода выпрямленного напряжения питание микросхемы осуществляется через диод VD3 от параметрического стабилизатора на стабилитроне VD2. Если питание осуществляется напрямую от сети 230 В без использования фазового регулятора мощности (диммера), то цепь R1-R3C5 не нужна. После входа в рабочий режим микросхема дополнительно питается с выхода полумоста через цепь d2VD4VD5. Сразу же после запуска частота внутреннего тактового генератора микросхемы - около 125 кГц, что значительно выше частоты выходного контура С13С14Т1, в результате напряжение на вторичной обмотке трансформатора Т1 будет мало. Внутренний генератор микросхемы управляется напряжением, его частота обратно пропорциональна напряжению на конденсаторе С8. Сразу же после включения этот конденсатор начинает заряжаться от внутреннего источника тока микросхемы. Пропорционально росту напряжения на нём будет уменьшаться частота генератора микросхемы. Когда напряжение на конденсаторе достигнет 5 В (приблизительно через 1 с после включения), частота уменьшится до рабочего значения около 35 кГц, а напряжение на выходе трансформатора достигнет номинального значения 11,8 В. Так реализован мягкий старт, после его завершения микросхема DA1 переходит в рабочий режим, в котором вывод 3 DA1 можно использовать для управления выходной мощностью. Если параллельно конденсатору С8 подключить переменный резистор сопротивлением 100 кОм, можно, изменяя напряжение на выводе 3 DA1, управлять выходным напряжением и регулировать яркость свечения лампы. При изменении напряжения на выводе 3 микросхемы DA1 от 0 до 5 В частота генерации будет меняться от 60 до 30 кГц (60 кГц при 0 В - минимальное напряжение на выходе и 30 кГц при 5 В - максимальное).
Вход CS (вывод 4) микросхемы DA1 является входом внутреннего усилителя сигнала ошибки и используется для контроля тока нагрузки и напряжения на выходе полумоста. В случае резкого увеличения тока нагрузки, например, при коротком замыкании, падение напряжения на датчике тока - резисторах R12 и R13, а следовательно, и на выводе 4 DA1 превысит 0,56 В, внутренний компаратор переключится и остановит тактовый генератор. В случае же обрыва нагрузки напряжение на выходе полумоста может превысить предельно допустимое напряжение транзисторов VT1 и VT2. Чтобы избежать этого, к входу CS через диод VD7 подключён резистивно-ёмкостный делитель C10R9. При превышении порогового значения напряжения на резисторе R9 генерация также прекращается. Более подробно режимы работы микросхемы IR2161S рассмотрены в [1].
Рассчитать число витков обмоток выходного трансформатора для обоих вариантов можно, например, с помощью простой методики расчёта [2], выбрать подходящий магнитопровод по габаритной мощности можно с помощью каталога [3].
Согласно [2], число витков первичной обмотки равно
NI = (Uc max·t0 max) / (2·S·Bmax),
где Uc max - максимальное напряжение сети, В; t0 max - максимальное время открытого состояния транзисторов, мкс; S - площадь поперечного сечения магнитопровода, мм2; Bmax- максимальная индукция, Тл.
Число витков вторичной обмотки
NII = NI / k
где k - коэффициент трансформации, в нашем случае можно принять k = 10.
Чертёж печатной платы первого варианта электронного трансформатора (см. рис. 4) приведён на рис. 6, расположение элементов - на рис. 7. Внешний вид собранной платы показан на рис. 8. обложки. Электронный трансформатор собран на плате из фольгированного с одной стороны стеклотекстолита толщиной 1,5 мм. Все элементы для поверхностного монтажа установлены со стороны печатных проводников, выводные - на противоположной стороне платы. Большинство деталей (транзисторы VT1, VT2, трансформатор Т1, динистор VS1, конденсаторы С1-С5, С9, С10) подойдут от массовых дешёвых электронных балластов для люминесцентных ламп типа Т8, например, Tridonic PC4x18 T8, Fintar 236/418, Cimex CSVT 418P, Komtex EFBL236/418, TDM Electric EB-T8-236/418 и др., поскольку они имеют схожую схемотехнику и элементную базу. Конденсаторы С9 и С10 - металлоплёночные полипропиленовые, рассчитанные на большой импульсный ток и переменное напряжение не менее 400 В. Диод VD4 - любой быстродействующий с допустимым обратным на рис 11 пряжением не менее 150 В.

Рис. 6. Чертёж печатной платы первого варианта электронного трансформатора

Рис. 7. Расположение элементов на плате


Рис. 8. Внешний вид собранной платы
Трансформатор Т1 намотан на кольцевом магнитопроводе с магнитной проницаемостью 2300 ±15 %, его внешний диаметр - 10,2 мм, внутренний диаметр - 5,6 мм, толщина - 5,3 мм. Обмотка III (5-6) содержит один виток, обмотки I (1-2) и II (3-4) - по три витка провода диаметром 0,3 мм. Индуктивность обмоток 1-2 и 3-4 должна быть 10...15 мкГн. Выходной трансформатор Т2 намотан на магнитопроводе EV25/13/13 (Epcos) без немагнитного зазора, материал N27. Его первичная обмотка содержит 76 витков провода 5x0,2 мм. Вторичная обмотка содержит восемь витков литцендрата 100x0,08 мм. Индуктивность первичной обмотки равна 12 ±10 % мГн. Дроссель помехоподавляющего фильтра L1 намотан на маг-нитопроводе Е19/8/5, материал N30, каждая обмотка содержит по 130 витков провода диаметром 0,25 мм. Можно применить подходящий по габаритам стандартный двухобмоточный дроссель индуктивностью 30...40 мГн. Конденсаторы С1, С2 желательно применить Х-класса.
Чертёж печатной платы второго варианта электронного трансформатора (см. рис. 5) показан на рис. 9, расположение элементов - на рис. 10. Плата также изготовлена из фольгированного с одной стороны стеклотекстолита, элементы для поверхностного монтажа расположены со стороны печатных проводников, выводные - на противоположной стороне. Внешний вид готового устройства приведён на рис. 11 и рис. 12. Выходной трансформатор Т1 намотан накольцевом магнитопроводе R29.5 (Epcos), материал N87. Первичная обмотка содержит 81 виток провода диаметром 0,6 мм, вторичная - 8 витков провода 3x1 мм. Индуктивность первичной обмотки равна 18 ±10 % мГн, вторичной - 200 ±10 % мкГн. Трансформатор Т1 рассчитывался на максимальную мощность до 150 Вт, для подключения такой нагрузки транзисторы VT1 и VT2 необходимо установить на теплоотвод - алюминиевую пластину площадью 16...18 мм2, толщиной 1,5...2 мм. При этом, правда, потребуется соответствующая переделка печатной платы. Также выходной трансформатор можно применить от первого варианта устройства (потребуется добавить на плате отверстия под иное расположение выводов). Транзисторы STD10NM60N (VT1, VT2) можно заменить на IRF740AS или аналогичные. Стабилитрон VD2 должен быть мощностью не менее 1 Вт, напряжение стабилизации - 15,6...18 В. Конденсатор С12 - желательно дисковый керамический на номинальное постоянное напряжение 1000 В. Конденсаторы С13, С14 - металлопленочные полипропиленовые, рассчитанные на большой импульсный ток и переменное напряжение не менее 400 В. Каждую из резистивных цепей R4-R7, R14-R17, R18-R21 можно заменить одним выводным резистором соответствующих сопротивления и мощности, но при этом потребуется изменить печатную плату.

Рис. 9. Чертёж печатной платы второго варианта электронного трансформатора

Рис. 10. Расположение элементов на плате

Рис. 11. Внешний вид готового устройства

Рис. 12. Внешний вид собранной платы
Литература
1. IR2161 (S) & (PbF). Halogen convertor control IC. - URL: http://www.irf.com/product-info/datasheets/data/ir2161.pdf (24.04.15).
2. Peter Green. 100VA dimmable electronic convertor for low voltage lighting. - URL: http:// www.irf.com/technical-info/refdesigns/ irplhalo1e.pdf (24.04.15).
3. Ferrites and Accessories. - URL: http:// en.tdk.eu/tdk-en/1 80386/tech-library/ epcos-publications/ferrites (24.04.15).
Автор: В. Лазарев, г. Вязьма Смоленской обл.
