Для регулировки мощности создано немало схем, но радиолюбители продолжают эксперименты в поисках оптимальной. Существующие схемы ФАЗОВОЙ регулировки мощности, хоть и привлекают своей простотой, но обладают одним существенным недостатком - при изменении сетевого напряжения приходится заново подбирать режим управления симистором для данной мощности. К тому же, согласитесь, регулировать мощность потенциометром неудобно, особенно если приходится периодически возвращаться к ранее заданным режимам.
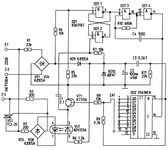
Предлагаемая схема (рис.1) основана на принципе фазовой регулировки мощности в нагрузке дискретным способом. Рассмотрим работу схемы, когда переключатель SA1 установлен в положение 10.

Рис.1. Принципиальная схема регулятора мощности
Сетевое напряжение 50 Гц (рис.2а) через ограничительный резистор R1 поступает на диодный мост VD1...VD4, выпрямляется, при этом частота импульсов удваивается (рис.2б) Синхроимпульсы, ограниченные резисторами R4, R5, поступают на вход (вывод 1) DD1.1. В начальный момент времени на входе 1 микросхемы DD1.1 - логический "0", вследствие этого на выходе 3 DD1.1 будет логическая "1" (рис.2в), которая запустит генератор на элементах DD1.3, DD1.4. Генератор настроен на частоту 1000 Гц. При подключении к сети, импульсы с частотой 100 Гц, пройдя через диод VD9, заряжают конденсатор СЗ. В этот момент происходит сброс счетчика DD2. Одновременно заряжается конденсатор С2, напряжение с которого, ограниченное стабилитроном VD10, служит для питания микросхем.
![]() Рис.2. Графики напряжений |
Импульсы с генератора заполняют счетчик DD2. После 10-го импульса на выходе Q9 DD2 появляется логическая "1" (рис.2г), которая через резистор R8 открывает транзистор VT1, коммутирующий оптодинистор VU1. Последний через диодный мостик VD5...VD8 включает симистор VS1. Мощность в нагрузке при этом будет минимальной, поскольку симистор открывается в конце полупериода сетевого напряжения (рис.2д).
Одновременно с открыванием VT1, через конденсатор С1 происходит сброс RS-триггера DD1.1, DD1.2, а через резистор R9 - счетчика DD2. Длительности импульсов сброса и открывания симистора зависят от номиналов R9, R11, СЗ.
Если же переключатель SA1 установить в положение 1, то открывание симистора происходит при первом приходящем на вход счетчика DD2 импульсе с генератора (рис.2е) В этом случае выделяемая в нагрузке мощность будет максимальной.
Приведенная схема содержит один переключатель и один счетчик, поэтому дискретность переключения мощности равна примерно 10%. Для более плавного изменения мощности (уменьшения дискретности регулировки) необходимо установить дополнительные счетчики и переключатели. Все входы сброса счетчиков объединяются, с выхода первого переключателя сигнал заводится на тактовый вход (вход С) второго счетчика и т.д. Резисторы R8, R9 подключаются к последнему переключателю. Необходимо также увеличить частоту заполнения счетчиков (2, 3, 4 кГц и т.д).
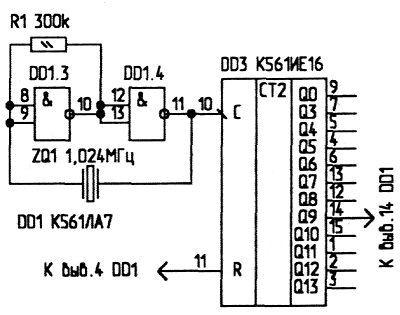
Точность установки мощности зависит, в основном, от дрейфа частоты генератора. Если необходима большая точность, рекомендую использовать кварцованный генератор тактовых импульсов, показанный на рис.3. Конечно, разброс регулировки мощности за счет нестабильности сети как по напряжению, так и по частоте остается.

Рис.3. Генератор тактовых импульсов
Устройство собрано на печатной плате размерами 55x80 мм (рис.4). Все детали, кроме переключателя SA1, размещены на плате. SA1 монтируется на передней панели устройства. Шлейф, соединяющий переключатель с платой, должен быть не более 25 см.

Рис.4. Печатная плата регулятора
Детали. Симистор в данном устройстве можно применить любой. От этого зависит только регулируемая мощность. Стабилитрон VD10 - любой с напряжением стабилизации 9...15 В. Микросхемы серии 561 можно заменить на 176-ю. Тогда нужен стабилитрон с напряжением стабилизации 9 В. Конденсатор С4 желательно применить с наименьшим температурным дрейфом. Транзистор VT1 заменяется на любой из серий КТ315, КТ3102. Диоды VD1...VD9 - с максимальным обратным напряжением 300 В и током 100...300 мА. SA1 - любой на 10 положений и одно направление.
Регулятор был успешно опробован и с оптотиристорами ТО125-12,5. Светодиоды оптотиристоров соединялись последовательно, а выходные тиристоры - встречно-параллельно. Номинал резистора R6 уменьшался до 220 Ом.
Автор: С.АБРАМОВ, г.Оренбург, e-mail: asmoren@mail.ru

