Вообще, преобразователи напряжения могут классифицироваться по многим признакам и иметь различные схемы и принципы работы.
Когда речь заходит о полумостовой схеме, обязательно подразумеваются двухтактные импульсные преобразователи напряжения (ПН).
Для понимания приведём классификацию наиболее распространённых преобразователей:
- Трансформаторные (работают на низких частотах);
- Симисторные или тиристорные (объединены, потому что принцип работы основных элементов во многом схож);
- Инверторные (преобразуют постоянные напряжения в переменные);
- Импульсные. Здесь возможны производные варианты:
- Дроссельные;
- Однотактные (по сути, работают в режиме дросселя)
- С прямоходовой схемой;
- С обратноходовой схемой.
- Двухтактные
- С выводом средней точки первичной обмотки (часто называется Push-Pull или "Тяни-толкай");
- С мостовой схемой;
- С полумостовой схемой.
Принцип работы
Два такта работы подразумевают возбуждение обмоток импульсного трансформатора в обоих направлениях.
Один такт – только в одном направлении.
Все варианты имеют свои преимущества и недостатки.
Теперь перейдём непосредственно к двухтактным блокам питания.
Для наглядности лучше всего привести их простейшие схемы.

Рис. 1. Простейшие схемы двухтактных блоков питания
Принцип работы двухтактных ПН отлично иллюстрирует Push-Pull схема:
1.Возникающее магнитное поле в первичной обмотке возбуждает ток во вторичной. При поступлении положительного импульса/колебания на выход первой обмотки, транзистор срабатывает и пропускает ток.
2.При поступлении отрицательного импульса срабатывает уже вторая обмотка со своим транзистором. В этот момент первый транзистор и его обмотка простаивают. То есть они меняются местами.
Это и есть два такта работы "тяни-толкай".
Но схему можно усложнить, используя больше управляющих переключателей (транзисторов). Тогда можно обойтись только одной вторичной обмоткой, что существенно упрощает намотку импульсного трансформатора. Нагляднее всего это видно на схеме "Мост". И положительные, и отрицательные колебания подаются на одну обмотку.
Если заменить половину транзисторов на конденсаторы, получится тот самый "полумост". Конденсаторы выполняют роль сглаживающего фильтра и способствуют стабилизации напряжения.
Примеры принципиальных схем
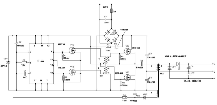
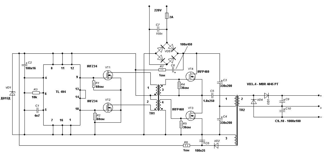
Первый, достаточно распространённый вариант.
Рис. 2. Принципиальная схема
Ключами управляет таймер, здесь он построен на базе очень популярного ШИМ-контроллера TL-494. Чтобы импульсы маломощного генератора стали достаточными для силовых ключей VT3 и 4, они предварительно усиливаются каскадом из VT1, 2 и трансформатора TR1.
Выпрямление тока происходит уже почти на выходе схемы. За эту задачу отвечают диоды Шоттки и простые сглаживающие фильтры – конденсаторы.
В качестве 1 и 2 транзисторов могут использоваться мосфеты IRFZ34, 3 и 4-го - IRFP460.
Основная сложность – импульсные трансформаторы. Если вы хотите рассчитать свой, лучше всего воспользоваться специальным ПО.
В данной схеме:
- Первый. Каждая обмотка по 50 витков проводом 0,5 мм.
- Второй. 1 – 110 витков 0,8 мм, 2 – рассчитывается исходя из требуемого напряжения (1 виток – 2 В), 3 – 12 витков 0,8 мм.
Такая конфигурация может обеспечить питание мощностью до 500 Вт. Номинальное значение – около 300 Вт.
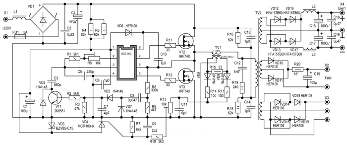
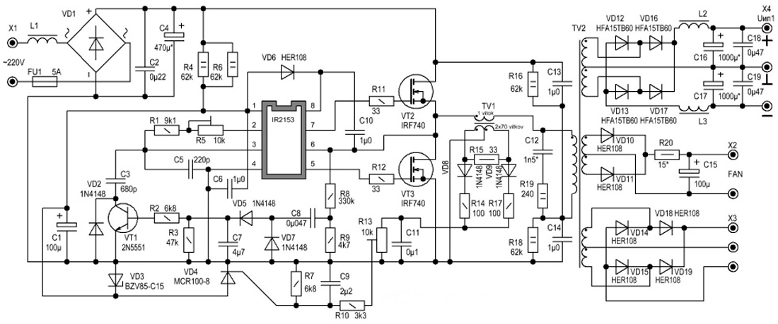
Второй вариант – более сложный. Но здесь предусмотрены:
- Защита от КЗ и перегрузок;
- Мягкий (софт) старт;
- Фильтры помех на входе и выходе.
Рис. 3. Принципиальная схема
В качестве драйвера здесь была выбрана микросхема IR2153.
Автор: RadioRadar


