Это устройство имеет две особенности. Во-первых, его задающий генератор построен на микроконтроллере. Во-вторых, в момент запуска его низковольтные цепи питает гальваническая батарея. Чтобы превратить генератор в полноценный импульсный блок питания мощностью около 100 Вт, к нему достаточно добавить выпрямители импульсного напряжения, а при необходимости и стабилизаторы выпрямленного напряжения.
Мощная выходная ступень предлагаемого генератора питается выпрямленным сетевым напряжением и построена по полумостовой схеме с внешним возбуждением. Для питания её задающего генератора требуется источник низкого напряжения, который во многих случаях строят по бестрансформаторной схеме с гасящим конденсатором. Такой источник не отличается большой надёжностью. Кроме того, он не обеспечивает гальванической развязки между низковольтными и высоковольтными цепями. Все они оказываются соединёнными с питающей сетью.
Я отказался от источника с гасящим конденсатором и применил для питания задающего генератора в момент запуска батарею гальванических элементов. После запуска устройства и появления на вторичных обмотках его выходного трансформатора напряжения батарея автоматически отключается, а низковольтные узлы генератора переходят на питание выпрямленным и стабилизированным напряжением одной из обмоток. Гальванические элементы, отдавая ток лишь в моменты запуска генератора, имеют длительный срок службы и, в отличие от аккумуляторов, не требуют обслуживания.
Изготовленный генератор в режиме холостого хода потребляет от сети ~230 В ток не более 18 мА. Частота выходного импульсного напряжения - 100 кГц, а его амплитуда зависит от числа витков вторичных обмоток трансформатора, последних может быть несколько. Максимальный КПД 85 % достигнут при мощности нагрузки 50 Вт. При её мощности 30 Вт он уменьшается до 79 %, а при 80 Вт - до 71 %. КПД был измерен при нагрузке выхода генератора (вторичной обмотки трансформатора) активным сопротивлением.
Конструктивно генератор состоит из двух модулей: высоковольтного и низковольтного, в котором установлен и микроконтроллер. Принципиальная схема высоковольтного модуля показана на рис. 1. Он включает в себя сетевой фильтр C1L1, мостовой выпрямитель сетевого напряжения VD2 со сглаживающими конденсаторами C2 и C3. Полумостовой инвертор постоянного напряжения в импульсное собран из транзисторов VT3, VT4 и конденсаторов C4, C5. Первичная обмотка 1-2 выходного импульсного трансформатора T3 включена в диагональ полумоста.

Рис. 1. Принципиальная схема высоковольтного модуля
Управляющие сигналы на затворы транзисторов VT3 и VT4 поступают с вторичных обмоток импульсных трансформаторов T1 и T2, которые обеспечивают гальваническую развязку низковольтных узлов от питающей сети. Диоды VD3 и VD4 защищают транзисторы VT1, VT2 предварительной ступени инвертора от выбросов напряжения самоиндукции на первичных обмотках трансформаторов T1 и T2, а резисторы R7 и R8 ограничивают ток через эти обмотки.
Резисторы R4 и R5 ограничивают ток зарядки конденсаторов C2 и C3 в момент подачи сетевого напряжения. После выхода генератора на рабочий режим контакты реле K1.1 шунтируют резистор R4, а через замкнувшиеся контакты K1.2 напряжение с резистора R5, пропорциональное потребляемому от сети току, поступает для контроля в низковольтный модуль.
Односторонняя печатная плата высоковольтного модуля изображена на рис. 2. Она рассчитана на установку дросселя L1 TLF-I03B, конденсаторов C1, C4 и C5 К73-17с, импортных оксидных конденсаторов C2 и C3. Резистор R4 - SQP-10, возможно уменьшение его мощности до 2...3 Вт, применён резистор, имеющийся в наличии. Резистор R5 - С5-37 мощностью 8 Вт.

Рис. 2. Печатная плата высоковольтного модуля
Транзисторы VT3 и VT4 оснащены теплоотводами размерами 40x20 мм, вырезанными из теплоотвода компьютерного блока питания. Для установки на плату транзисторов VT1 и VT2 (IRLL2705 в корпусах SOT-223) изготовлены небольшие переходные платы.
Обмотки трансформатора T3 намотаны на кольце K28x16x9 из феррита 2000НМ1. Первичная обмотка 1-2 состоит из 45 витков провода ПЭВ-2 диаметром 0,5 мм. Обмотка 3-4-5 - провод ПЭВ-2 диаметром 0,75 мм, число витков - 3+3. Обмотка 6-7-8 содержит 6+6 витков такого же провода. При наличии литцендрата подходящего сечения обмотки лучше выполнить из него, это позволит снизить потери в них, вызываемые скин-эффектом. Обмотки изолированы между собой и от магнитопровода поливинилхлоридной изоляционной лентой толщиной 0,15 мм.
Подробный расчёт такого трансформатора описан в статье [1]. Но число витков первичной обмотки трансформатора T3 увеличено в полтора раза по сравнению с расчётным, что позволило получить целое число витков половин вторичной обмотки 3-4-5. При изготовлении трансформатора целесообразно после первичной обмотки намотать временную вторичную обмотку, чтобы уточнить число витков постоянных вторичных обмоток.
Плата разработана под трансформаторы T1 и T2 МИТ-3. Однако выяснилось, что предельно допустимое напряжение между обмотками такого трансформатора всего 300 В. Поэтому рекомендуется применить самодельные трансформаторы, намотанные на кольцах K20x12x6 из феррита 6000НМ. Первичная обмотка - 15 витков. Вместо двух вторичных обмоток наматывают одну из 45 витков. При таком числе витков амплитуда управляющих импульсов на затворах транзисторов T3 и T4 станет больше, что уменьшит потери энергии в этих транзисторах. Провод всех обмоток - ПЭВ-2 диаметром 0,15 мм. Изоляция между обмотками из такой же изоляционной ленты, как в трансформаторе T3.
Двухобмоточный дроссель L1, конденсатор C1 и резистор R1 сняты с неисправной платы кинескопного телевизора. На платах от неисправной аппаратуры можно найти и другие полезные детали. Дроссель L1 можно изготовить самостоятельно, намотав на кольце K20x10x5 из феррита 2000НМ две обмотки по 17 витков провода МГТФ-0,5.
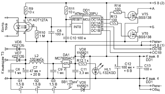
Низковольтный модуль, схема которого изображена на рис. 3, содержит микроконтроллер DD1, запрограммированный так, что выполняет функцию задающего генератора. Сигналы этого генератора с выходов OC1B и OC1B микроконтроллера поступают на затворы транзисторов VT1 и VT2. Другая пара его выходов (ОС1А и ОС1А) управляет транзисторами VT5 и VT6. Подключив к стокам этих транзисторов ещё один импульсный трансформатор с выпрямителем, можно получить дополнительный источник постоянного напряжения, подобный описанному в [2].

Рис. 3. Схема низковольтного модуля
При нажатии на кнопку SB1 микроконтроллер получает питание через диод VD9 от гальванических элементов G1-G3 типоразмера AA и начинает работать. После выхода инвертора на рабочий режим в цепь питания микроконтроллера и других низковольтных узлов начинает через диод VD8 поступать напряжение вторичной обмотки 3-4-5 трансформатора T3, выпрямленное двухполупериодным выпрямителем на диодах VD6, VD7 и стабилизированное интегральным стабилизатором DA1. Как только это напряжение становится больше напряжения батареи G1-G3, диод VD9 закрывается и отключает батарею. Теперь кнопку SB1 можно отпустить.
Низковольтные узлы генератора потребляют немного, поэтому от стабилизатора DD1 по цепи +5 В (1) можно питать внешние устройства, потребляющие не более 1 А. Это же напряжение подано на обмотку реле K1. Оно переключает устройство из режима зарядки конденсаторов C2 и C3 в рабочий режим и одновременно включает узел контроля потребляемого от сети тока.
В случае превышения порога, заданного стабилитроном VD5, контрольное напряжение поступает на излучающий диод оптрона U1, что открывает фототранзистор оптрона и приводит к установке низкого логического уровня на входе INT0 микроконтроллера. Оптрон обеспечивает гальваническую развязку цепи контроля тока от низковольтных узлов генератора.
При перегрузке генерация импульсов на выходах микроконтроллера прекращается, поэтому напряжение на вторичных обмотках трансформатора T3 отсутствует, и напряжение питания с выхода стабилизатора DA1 на микроконтроллер больше не поступает.
Светодиод HL1 перестаёт светиться, сигнализируя этим о сбое в работе генератора.
Чертёж платы низковольтного модуля и размещение деталей на ней показаны на рис. 4. Для микроконтроллера на этой плате установлена восьмивыводная цанговая панель, стабилизатор напряжения DA1 оснащён теплоотводом SK104-25STS. Дроссель L2 - B82464G4104M, который можно заменить другим, имеющим индуктивность 100 мкГн и допустимый ток не менее 1 А. Светодиод HL1 и резистор R12 устанавливают на передней панели корпуса генератора. Он должен быть обязательно сделан из листовой стали.

Рис. 4. Печатная плата низковольтного модуля
В программную память микроконтроллера DD1 должны быть загружены коды из файла Converter_230V.hex, приложенного к статье, а конфигурация микроконтроллера запрограммирована в соответствии с таблицей. Согласно ей, он работает с тактовой частотой 8 МГц от внутреннего RC-генератора. Импульсы управления полевыми транзисторами формирует таймер T/C1, работающий в режиме ШИМ. Программно обеспечены бесто-ковые паузы между противофазными импульсами, необходимые для исключения сквозного тока через транзисторы. Для выходов OC1A и OC1A длительность этих пауз задана равной 1 мкс, для выходов OC1B и OC1B - 2,5 мкс. Частота следования импульсов - 100 кГц.
Старший байт | Младший байт | ||
Разряд | Сост. | Разряд | Сост. |
RSTDISBL | 1 | CKDIV8 | 1 |
DWEN | 1 | CKOUT | 1 |
SPIEN | SUT1 | 1 | |
WDTON | 1 | SUT0 | 0 |
EESAVE | 1 | CKSEL3 | 0 |
BODLEVEL2 | 1 | CKSEL2 | 0 |
BODLEVEL1 | 1 | CKSEL1 | 1 |
BODLEVEL0 | 1 | CKSEL0 | 0 |
1- не запрограммировано; 0- запрограммировано.
Сигнал перегрузки по току поступает на вход INT0 микроконтроллера. Задействован также сторожевой таймер, перезапускающий микроконтроллер в случае сбоя программы.
Налаживание устройства начинайте, не подключая его к сети. В цепь +5 В (2) подайте через разделительный диод 1N5819 соответствующее напряжение (его можно подать и от батареи G1 - G3). Между затворами и истоками транзисторов VT3 и VT4 должны появиться импульсы, подобные показанным на рис. 5. Чувствительность канала вертикального отклонения осциллографа здесь установлена равной 2 В/дел, скорость развёртки - 2,5 мкс/дел. Размах импульсов можно увеличить до максимального, допустимого для транзисторов VT3 и VT4, увеличив число витков вторичных обмоток импульсных трансформаторов T1 и T2. Если импульсы на первичных обмотках этих трансформаторов есть, а на затворе транзистора VT3 или VT4 отсутствуют - неправильно соединены вторичные обмотки соответствующего трансформатора. Если же импульсы на затворе имеют неправильную полярность, нужно поменять местами выводы первичной обмотки или соединённых последовательно вторичных обмоток.

Рис. 5. Осциограмма импуьсов
Нужно заметить, что на печатной плате (см. рис. 2) обмотки трансформаторов МИТ-3 соединены правильно, поэтому описанные ошибки возможны лишь при сборке устройства на макетной плате или в случае самостоятельного изготовления трансформаторов.
Для проверки высоковольтных узлов желательно иметь автотрансформатор, позволяющий понизить сетевое напряжение до 50...100 В. Но можно обойтись и источником такого же постоянного напряжения. Пониженное переменное или постоянное напряжение подайте на сетевой вход генератора, предварительно подключив к выводам 6-8 трансформатора T3 два последовательно соединённых резистора SOP-10 сопротивлением по 10 Ом каждый. Можно подключить по одному резистору сопротивлением 10 Ом к половинам обмотки - к выводам 6-7 и 7-8. Низковольтный модуль питайте, как и прежде, от внешнего источника напряжения 5 В, контролируя потребляемый ток.
Включив генератор, наблюдайте осциллограмму напряжения на первичной обмотке трансформатора T3. Для этого общий вывод щупа осциллографа нужно подключить к выводу 2 трансформатора T3, а сигнальный - к выводу 1. Имейте в виду, что корпус осциллографа не должен быть заземлён, а прикасаться к нему опасно, пока осциллограф подключён описанным образом к генератору.
Осциллограмма должна соответствовать изображённой на рис. 6 (где чувствительность канала вертикального отклонения 50 В/дел) с уменьшенной пропорционально поданному на сетевой вход напряжению амплитудой импульсов. Затухающие колебания, возникающие при закрывании транзисторов, не опасны, если спадают до нуля до открывания другого транзистора. Эти колебания можно подавить, подключив параллельно первичной обмотке демпфирующую RC-цепь из резистора сопротивлением около 1 кОм и мощностью 2 Вт и конденсатора ёмкостью 510 пФ с номинальным напряжением не менее 400 В.

Рис. 6. Осциограмма импуьсов
Если дополнительные маломощные выходы A и Б не требуются, транзисторы VT5, VT6 и резисторы R13, R14 в низковольтный модуль можно не устанавливать. В изготовленном генераторе они присутствуют лишь "на всякий случай". Если вместо кнопки пуска SB1 применить выключатель, то генератор будет автоматически перезапускаться после временных отключений питающей сети.
Вторичная обмотка 6-7-8 трансформатора T3, если подключить к ней соответствующие выпрямители, позволяет получить постоянное однополярное нестабилизированное напряжение около 36 В или двухполярное +/-18 В при токе нагрузки до 1 А. Чтобы стабилизировать эти напряжения, необходимы дополнительные стабилизаторы. Число вторичных обмоток трансформатора T3 и витков в них можно изменить, чтобы получить любые нужные для конкретного применения напряжения.
После отключения генератора от сети высоковольтные сглаживающие конденсаторы C2 и C3 остаются заряженными. Чтобы разрядить их, достаточно на несколько секунд нажать на кнопку SB1.
Программа микроконтроллера имеется здесь.
Литература
1. Жучков В. Расчёт трансформатора импульсного блока питания. - Радио, 1987, № 11, с. 43.
2. Салимов Н. Маломощный двухполярный преобразователь напряжения. - Радио, 2017, № 10, с. 15, 16.
Автор: Н. Салимов, г. Ревда Свердловской обл.
