В радиолюбительской практике, несомненно, будет востребован маломощный лабораторный блок питания с регулируемым выходным напряжением и ограничением выходного тока в интервале от нескольких до нескольких сотен миллиампер. Его можно применить для питания налаживаемой аппаратуры, собранной на чувствительных к перегрузке по току элементах, а также для зарядки отдельных аккумуляторов или аккумуляторных батарей.
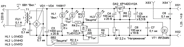
Схема такого устройства показана на рис. 1. На микросхеме DA2 собран регулируемый стабилизатор с выходным напряжением 1,25...14 В. Устанавливают выходное напряжение переменным резистором R7. На микросхеме DA1 - параллельном стабилизаторе напряжения, транзисторе VT1 и датчике тока - резисторах R5, R6 - собран ограничитель-стабилизатор тока. Его значение в интервале 6...190 мА устанавливают переменным резистором R5.

Рис. 1. Схема устройства
Напряжение сети поступает на первичную обмотку трансформатора через кнопочный выключатель SB1 и плавкую вставку FU1. Напряжение вторичной обмотки трансформатора выпрямляет мостовой выпрямитель на диодах Шотки VD1-VD4. Конденсатор С3 - сглаживающий, светодиод HL1 сигнализирует о наличии выпрямленного напряжения.
При отключённой защите по току подвижный контакт кнопочного переключателя SB2 находится в нижнем по схеме положении, датчиктоказамкнут и через микросхему DA1 протекает небольшой ток (не более 0,3 мА). На выводе 3 этой микросхемы напряжение близко к выпрямленному (около 17 В). Это напряжение поступает на затвор транзистора VT1, поэтому он открыт, сопротивление его канала не превышает сотых долей ома, и всё стабилизируемое микросхемой DA2 напряжение поступает на выходные гнёзда XS1, XS2. В этом режиме с трансформатором ТП-112-3 выходной ток при напряжении до 5 В не должен превышать 600 мА, до 10 В - 400 мА, до 14 В - 150 мА.
В режиме "Защита" подвижный контакт переключателя SB2 находится в верхнем по схеме положении и светодиод HL3 сигнализирует о включении этого режима. В этом случае на управляющий вход (вывод 1) микросхемы DA1 поступает напряжение с датчика тока. Когда это напряжение превысит 2,5 В, на выводе 3 этой микросхемы и затворе транзистора VT1 напряжение уменьшится и транзистор закроется. В результате устройство переходит в режим ограничения (стабилизации) тока, значение которого зависит от сопротивления резистора R6 и введённой части резистора R5: Iогр. мин = 2,5/(R5 + R6), Iогр. макс = 2,5/R6. При этом включается светодиод HL2, сигнализируя о том, что устройство работает в режиме стабилизации тока.
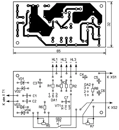
Для устройства использован корпус от часов "Электроника 12-41А" (рис. 2), поэтому для него и разработана односторонняя печатная плата, чертёж которой показан на рис. 3. В этом корпусе уже имеется держатель плавкой вставки. В устройстве применены постоянные резисторы С2-33, Р1-4, переменные - СП3-4аМ, полярные конденсаторы - импортные, остальные - К10-17, К73, светодиоды могут быть любые с диаметром корпуса 3 мм, желательно разных цветов свечения: HL1 - зелёного, HL2 - красного, HL3 - жёлтого, переключатели - П2К. Полевой транзистор IRFZ44N можно заменить транзистором IRFZ34N или аналогичным. Конденсатор С8 установлен на выводах гнёзд XS1 и XS2. Полевой транзистор и микросхема КР142ЕН12 закреплены на ребристых теплоотводах размерами 25x16x8 мм. Переменные резисторы приклеены к плате эпоксидным клеем со стороны печатных проводников, с этой же стороны припаяны светодиоды.

Рис. 2. Корпус от часов "Электроника 12-41А"

Рис. 3. Чертёж односторонней печатной платы и расположение элементов на ней
Оси переменных резисторов выступают из отверстий в передней панели. На оси надеты ручки с рисками, а на фальшпанели сделаны две шкалы, проградуированные в миллиамперах и вольтах. Градуировку шкалы регулятора выходного напряжения проводят с помощью вольтметра, подключённого к выходу устройства, а регулятора тока ограничения, - подключив к выходу регулируемую нагрузку и миллиамперметр.
Для зарядки аккумулятора (аккумуляторной батареи) устройство переводят в режим "Защита", устанавливают требуемое напряжение, до которого его необходимо зарядить, затем устанавливают ток зарядки и подключают аккумулятор. При этом должен загореться светодиод HL2 "Ток". По мере зарядки яркость свечения этого светодиода станет уменьшаться, пока он совсем не погаснет. Выходное напряжение устанавливают исходя из расчёта 1,4...1,45 В на один Ni-Cd или Ni-MH аккумулятор, а ток зарядки (в миллиамперах) - Iзар = 0,1·Са, где Са - ёмкость аккумулятора в мА·ч. Для удобства измерения выходного напряжения на задней или одной из боковых стенок устройства можно установить дополнительные гнёзда XS3 и XS4 "Контроль", к которым подключают мультиметр. Если планируется эксплуатация устройства на максимальном токе и продолжительное время, на боковых и задней стенках корпуса желательно сделать несколько десятков вентиляционных отверстий.
Если применить другой корпус, элементы можно установить на плате, чертёж которой показан на рис. 4. В этом случае светодиоды, переменные резисторы, гнёзда, переключатель и выключатель могут быть других типов, их устанавливают непосредственно на корпусе. Кроме того, размеры теплоотводов лучше увеличить.

Рис. 4. Чертёж печатной платы и расположение элементов на ней
Микросхему TL431CLP можно заменить транзистором серии КТ817 (у него максимальный ток базы - 1 А): вывод 1 - база, вывод 2 - эмиттер, вывод 3 - коллектор. В этом случае интервал тока ограничения изменится (Iогр. мин = 0,7/(R5 + R6), Iогр.макс = 0,7/R6) и придётся подобрать резисторы R5 и R6 для получения требуемых переделов. Положительная сторона такой замены - уменьшение падения напряжения на датчике тока, отрицательная - ухудшение стабильности тока ограничения.
Автор: И. Нечаев, г. Москва
