Многие радиолюбители, собирая источники питания для различных устройств, сталкиваются с необходимостью проверить их перед использованием по назначению. Предлагаемый прибор позволяет автоматически определять максимальный ток нагрузки источника по 5-процентному спаду его выходного напряжения либо снимать нагрузочную характеристику вручную.
Однажды у меня возникла необходимость проверить выходные параметры блока питания. Не обнаружив в своих запасах подходящих нагрузочных резисторов, я решил собрать транзисторный регулируемый эквивалент нагрузки. Поскольку описания готовой конструкции найти не удалось, я решил разработать и собрать такой прибор самостоятельно.
Технические характеристики
Максимальное напряжение
проверяемого источника, В .....30
Порог срабатывания токовой защиты, А..................9
Напряжение питания эквивалента, В.................15...30
Потребляемый ток, мА...........250

Рис. 1
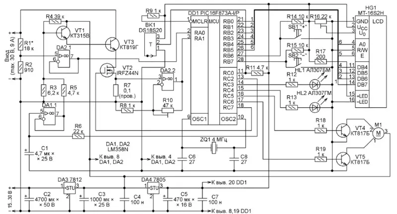
Схема эквивалента нагрузки представлена на рис. 1. Им управляет микроконтроллер DD1, благодаря чему стало возможным отображать на ЖКИ HG1 напряжение проверяемого источника и отдаваемый им ток.
После включения эквивалента программа микроконтроллера в течение 3 с выводит на ЖКИ номер своей версии, после чего включает светодиод зелёного цвета свечения HL2, сигнализируя о готовности к работе. Теперь можно подключить вход эквивалента к выходу проверяемого источника. После короткого нажатия на кнопку SB1 "+" прибор перейдёт в ручной режим работы, если же удерживать её нажатой не менее 0,5 с, будет включён автоматический режим.
В автоматическом режиме прежде всего замеряется напряжение проверяемого источника на холостом ходу, затем ток нагрузки постепенно увеличивается, пока напряжение не снизится на 5 % или ток не достигнет предела 9 А.
Напряжение, поступающее от проверяемого источника, понижается резистивным делителем R1R2 для измерения значения, допустимого для встроенного в микроконтроллер DD1 АЦП. Повторитель напряжения на ОУ DA2.1 имеет низкое выходное сопротивление, что необходимо для правильной работы АЦП.
Регулируемой нагрузкой проверяемого источника служит транзистор VT3. На его базу через повторитель на ОУ DA1.1, делитель напряжения R5R3 и эмиттерный повторитель на транзисторе VT1 поступает выделенная интегрирующей цепью R6C1 постоянная составляющая импульсов, формируемых микроконтроллером на выходе RC2. Чем больше коэффициент заполнения импульсов (отношение их длительности к периоду повторения), тем больше постоянная составляющая, тем сильнее открыт транзистор VT3 и больше ток нагрузки проверяемого источника. Пропорциональное этому току напряжение, снятое с резистора R7, усилитель на ОУ DA2.2 доводит до приемлемого для АЦП микроконтроллера значения.
В автоматическом режиме программа постепенно увеличивает длительность импульсов, и ток растёт, пока напряжение проверяемого источника не снизится на 5 % относительно исходного. Далее рост тока прекращается, и на ЖКИ можно прочитать установившиеся значения напряжения и тока. В ручном режиме ток нагрузки регулируют нажатиями на кнопки SB1 "+" и SB2"-", считывая значения напряжения и тока с индикатора HG1.
В отсутствие перегрузки по току на выходе RC7 установлен высокий уровень напряжения. Поэтому полевой транзистор VT2 открыт и не влияет на работу устройства. Но как только ток превысит предельное значение 9 А, микроконтроллер установит на выходе RC7 низкий уровень напряжения и транзистор VT2 закроется, разорвав цепь нагрузки проверяемого источника. На ЖКИ появится сообщение о перегрузке.
Чтобы после устранения причины перегрузки вернуть эквивалент в рабочий режим, следует нажать на кнопку SB1. Микроконтроллер вновь установит на выходе RC7 высокий уровень, открыв этим транзистор VT2.
За измерением и выводом на ЖКИ значений напряжения и тока в программе следует измерение датчиком BK1 температуры теплоотвода, на котором установлены транзисторы VT2 и VT3. Это оказалось очень важным, так как при неизменном токе базы ток коллектора транзистора VT3 сильно растёт с повышением температуры. В зависимости от измеренного значения температуры теплоотвода программа делает следующее:
1. Если температура не превышает 35 °C, устанавливает на выходах RC5 и RC6 микроконтроллера низкие логические уровни. Транзисторы VT4 и VT5 закрыты, вентилятор M1 выключен.
2. Если температура находится в интервале 35...56 оС, устанавливает на выходе RC5 высокий, а на выходе RC6
низкий уровень, открывая транзистор VT4 и включая первую скорость вентилятора M1.
3. Если температура выше 56 оС, устанавливает на выходе RC5 низкий, а на выходе RC6 высокий уровень, закрывая транзистор VT4, открывая VT5 и включая этим вторую (повышенную) скорость вращения вентилятора.
4. Если температура превысила 70 оС, устанавливает низкий уровень на выходе RC7, закрывая этим транзистор VT2 и прерывая ток нагрузки проверяемого источника. Кроме того, она выключает зелёный светодиод HL2 и включает красный HL1. Вентилятор продолжает работать, охлаждая транзисторы, а на ЖКИ появляется сообщение "Перегрев идёт продувка" и ведётся отсчёт времени до завершения этой операции. После сообщения "Продувка завершена" эквивалент переходит в обычный режим, замкнув цепь нагрузки проверяемого источника, выключив красный светодиод HL1 и включив зелёный HL2.
Кроме измеренных значений тока и напряжения, на ЖКИ HG1 выводится значение регистра CCPR1L микроконтроллера, от которого зависит длительность формируемых импульсов. Оно косвенно характеризует степень открытия регулирующего ток транзистора VT3. Каждые 250 мкс проверяется, не превысил ли ток 9 А. Если это произошло, цепь нагрузки проверяемого источника разрывается.

Рис. 2
Прибор собран на односторонней печатной плате из фольгированного стеклотекстолита, изображённой на рис. 2. В нём можно использовать любые постоянные резисторы мощностью 0,125 Вт, например МЛТ. Резистор R7 - SQP-10 или другой проволочный мощностью 10 Вт. Если планируется применять прибор для проверки тока свыше 5 А, этот резистор желательно снабдить теплоотводом. Под-строечные резисторы R10 и R16 - импортные PV37W. Конденсаторы С1 - С3, С5 - оксидные фирмы Jamicon, остальные - керамические.
Транзисторы VT2 и VT3 установлены отдельно от платы на теплоотводе от процессора Pentium 4. От него же использован и двухскоростной вентилятор M1. Провода, соединяющие транзисторы VT2 и VT3 с платой и между собой, должны иметь сечение не менее 1 мм2. Рядом с транзисторами на теплоотводе закреплён датчик температуры BK1. Вместо указанного на схеме датчика DS18S20 можно использовать DS1820.
Для интегральных стабилизаторов DA3 и DA4 теплоотвод не требуется. Ток, потребляемый эквивалентом нагрузки от источника его питания, не превышает 250 мА и расходуется в основном на подсветку табло ЖКИ. При замене индикатора указанного на схеме типа на WH1602D можно подборкой резистора R17 уменьшить ток потребления до 90 мА. Если же совсем отключить подсветку, он снизится ещё больше.
Налаживание эквивалента выполняется в следующем порядке. Прежде всего, к его входу подключают источник постоянного напряжения 10.12 В, значение которого измерено как можно точнее цифровым вольтметром. Переведя эквивалент в ручной режим, убеждаемся, что значение напряжения на его ЖКИ совпадает с показаниями цифрового вольтметра. Различие устраняем подборкой резистора R1.
Для калибровки измерителя тока включаем последовательно между источником напряжения и эквивалентом нагрузки амперметр. Установив в этой цепи ток около 2 А, сравниваем его показания со значением, выведенным на ЖКИ эквивалента. С помощью под-строечного резистора R10 добиваемся совпадения. Далее, увеличивая и уменьшая ток нажатиями на кнопки SB1 и SB2, убеждаемся, что показания совпадают во всём интервале его изменения. После этого фиксируем движок подстроечного резистора R10 быстро сохнущим лаком.
В завершение - один совет. После того как все детали впаяны в печатную плату, необходимо тщательно удалить с неё остатки флюса (канифоли). Как оказалось, создаваемые ими утечки между печатными проводниками могут нарушить правильную работу прибора. Обнаружив такие нарушения, я проверил все печатные проводники платы на взаимные замыкания и обрывы, но не обнаружил их. А после промывки все проблемы исчезли. Я использовал растворитель "Титан", который выпускается в форме аэрозоля и прекрасно удаляет остатки флюса.
Заданные в программе пороги уменьшения напряжения проверяемого устройства под нагрузкой и срабатывания токовой защиты можно изменить, но для этого требуется вмешательство в исходный текст программы (имеющийся в приложении файл rez.asm). Информация о порогах записана в его первых строках, как показано в таблице.

Имеющиеся там значения обязательно должны быть выражены целыми числами: ток - в миллиамперах, снижение напряжения - в процентах. Внеся изменения, программу следует оттранслировать заново и загрузить в память микроконтроллера полученный HEX-файл.
Файл печатной платы в формате Sprint Layout и программу микроконтроллера можно скачать здесь.
Автор: Кулдошин, г. Уварово Тамбовской обл.
