Выпускавшиеся в прошлом веке отечественные электропаяльники ЭПСН мощностью 40 Вт на рабочее напряжение 42 В неказисты на вид, но, в отличие от красивых импортных аналогов, имеют большой срок службы: экземпляр, приобретённый в 1987 г., отработал около 26 лет (более 10000 ч) и, вероятно, поработал бы ещё, если бы не был по ошибке выброшен. Поскольку у автора образовался запас таких паяльников, а также потому, что эти изделия всё ещё производятся и есть в продаже, было решено изготовить для них источник питания с разделительным понижающим трансформатором и фазовым регулятором мощности.
На рис. 1 показана схема блока питания, который предназначен для питания переменным током электропаяльников мощностью до 60 Вт, рассчитанных на рабочее напряжение 40 или 42 В, мощностью до 40 Вт с рабочим напряжением 36 В, а также можно кратковременно подключить электропаяльник мощностью 25...30 Вт на рабочее напряжение 25 В, минимальная мощность не ограничена. К регулируемому выходу можно также подключать лампы накаливания на рабочее напряжение 48 В мощностью до 60 Вт, минимальная мощность не ограничена. Для расширения функциональных возможностей этого источника питания имеется выход, на который поступает двухполярное неста-билизированное напряжение постоянного тока +22...37 и -22...37 В, которое можно использовать, например, для налаживания и ремонта УМЗЧ, сканеров, струйных принтеров, относительно высоковольтных стабилизаторов напряжения.

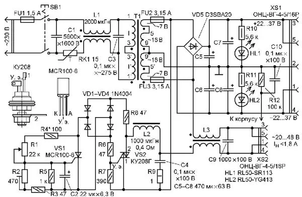
Рис. 1. Схема блока питания
Переменное напряжение сети 230 В поступает на первичную обмотку понижающего трансформатора T1 через плавкую вставку FU1, замкнутые контакты выключателя SB1, терморезистор RK1 и двухобмоточный дроссель L1. LC-фильтр C1L1C3 понижает уровень помех как со стороны сети, так и со стороны устройства в сеть (от работающего фазового регулятора мощности). Терморезистор RK1 с отрицательным ТКС уменьшает пусковой ток включения устройства.
Напряжение 2х25 В с вторичных обмоток трансформатора через плавкие вставки FU2, FU3 поступает на выпрямительный мост VD5. Конденсаторы С5-С8 сглаживают пульсации выпрямленного напряжения. При указанной на схеме ёмкости этих конденсаторов к выходной розетке XS1 можно подключать на длительное время нагрузку, потребляющую ток до 0,5 А. Светодиоды HL1, HL2 светятся при включении устройства в сеть.
На маломощном тринисторе VS1 и мощном симисторе VS2 собран фазовый регулятор мощности переменного тока. Нагрузку подключают к розетке XS2. Мощность, поступающую на нагрузку, регулируют переменным резистором R1. Чем больше введённое в цепь сопротивление этого резистора, тем меньшую мощность будет потреблять подключённая к XS2 нагрузка. Когда ток через управляющий переход тринистора VS1 достигнет достаточного значения, он откроется, вместе с ним откроется симистор VS2 и на нагрузку поступит напряжение питания. Конденсатор C2 обеспечивает задержку по фазе открывания. Фильтр L2C4R9L3C9 шает уровень помех, создаваемых работающим фазовым регулятором. электропаяльниками,рассчитанными на напряжение питания 40 и 42 В при пониженном напряжении сети, вторичные обмотки трансформатора T1 и узел фазового регулятора рассчитаны на повышенное напряжение 46...48 В, которое будет меньше при пониженном напряжении сети. Кроме того, кратковременная подача на паяльник повышенного напряжения может понадобиться при необходимости отпаять или припаять массивные детали, при монтаже или демонтаже многослойных печатных плат. Поскольку такими электропаяльниками обычно осуществляются "грубые" работы, стабилизация их напряжения питания не предусмотрена. Одновременно блок питания может работать только в одном из двух режимов: или как фазовый регулятор мощности нагрузки на переменном токе, или как источник двухполярного напряжения постоянного тока.
Большинство деталей устройства установлены на плате из стеклотекстолита размерами 120x87 мм, монтаж - двухсторонний навесной (рис. 2). Переменный резистор R1 - СП-1, СП3-30а, СПО-1, СПЗ-33-32 с линейной характеристикой, подстроечный R2 - любой малогабаритный, например, СП4-1, СП5-2, СП3-39, РП1-63М. Терморезистор RK1 с отрицательным ТКС - от импульсного импортного блока питания, подойдёт любой NTC, SCK сопротивлением 10...33 Ом при комнатной температуре. Остальные резисторы - РПМ, МЛТ, ОМЛТ, С2-14, С2-23 или импортные аналоги. Конденсатор C2 - К53-14, К53-4, К53-1, К53-19, К53-30 или импортный танталовый или ниобиевый аналог; C5- C8 - К50-35, К50-68, К50-24 или импортные аналоги с номинальным напряжением не ниже 63 В (ёмкость чем больше, тем лучше); C4, C10 - плёночные; C9 - керамический, C1, С3 - импортные плёночные высоковольтные. Выключатель SB1 - ПКн-41-1-2, KV3, ESB99902S, ESB76937S, KDC-A04, JPW-2104 или любой аналогичный, рассчитанный на коммутацию сетевого напряжения 250 В при токе нагрузки до 2 А. Держатель плавкой вставки FU1 - ДВП4-1, ДВП7. Вместо плавких вставок FU2, FU3 можно применить полимерные самовосстанав-ливающиеся предохранители LP60-250 или LP60-300, что повысит удобство эксплуатации устройства.

Рис. 2. Детали прибора, установленные на плате из стеклотекстолита
Диоды 1 N4004 заменимы любыми из 1 N4002-1N4007, UF4002-UF4007, 1N4934GP- 1N4937GP, 11DF1 - 11DF4, КД221Д, КД243Б, КД258А. Вместо диодного моста D3SBA20 подойдёт любой из D3SBA10, BR31, КВРС101, KBL01, D4SB60L, FBU-4J. Диодный мост VD5 и симистор VS2 установлены на общий теплоотвод в виде дюралюминиевой пластины размерами 75x55x2 мм. Возможная замена симистора КУ208Г - КУ208В или любой из MAC320A8FP, MAC320A6FP, MAC320A10FP, MAC228-6FP, MAC228A6FP, MAC228-8FP, MAC228A8FP, MAC212A8FP, MAC212A10FP Учтите, что при обрыве цепи включения симистора VS2 возможны повреждения резисторов R6, R8.
Если попадётся очень чувствительный экземпляр симистора, потребуется замена R7 резистором меньшего сопротивления. Тринистор VS1 - любой из MCR100-6ZL1, MCR100-008, MCR100-8RL, P0102DA1AA3, P0111DA1AA3, P0118DA1AA3, 2У107Г, X00602MA1AA2, X0202MA1BA2, X00602MA1AA2, КУ103В, КУ103А.
Понижающий трансформатор T1 - доработанный ТС90-2 от отечественного чёрно-белого полупроводникового телевизора (подойдёт также ТС90-1). Разобрав магнитопровод, все вторичные обмотки, кроме обмоток с выводами 5, 9, 5' и 9', удаляют, а затем на каждый каркас наматывают по дополнительной обмотке, содержащей 34 витка провода ПЭВ-2 1,12. Перед сборкой половинки магнитопровода тщательно очищают от старого клея, смачивают клеем БФ-2, затем состыковывают и стягивают гайками (не переусердствуйте, иначе вы можете или оторвать приваренные болты, или раздавить ленточный магнитопровод). При монтаже основные и дополнительные обмотки соединяют последовательно, как показано на схеме. В случае доработки трансформатора, у которого первичная обмотка имеет отвод на напряжение 237 В, её подключают к сети с использованием этого отвода. Если будете полностью перематывать вторичные обмотки, можно предусмотреть дополнительные отводы для интеграции этой конструкции совместно с устройством, описанным в статье автора "Блок питания низковольных паяльников".
Самодельный трансформатор можно намотать на Ш-образном магнитопроводе со средним керном сечением примерно 14 см2. Первичная обмотка должна содержать 820 витков обмоточного провода диаметром 0,43 мм, а вторичная - 2x94 витка провода диаметром 0,8...1 мм (рекомендуется наматывать эту обмотку проводом, сложенным вдвое). Собранный трансформатор пропитывают лаком МЛ-92, КО-916К или парафином.
Следует отметить, что во всех без исключения статьях автора первичная обмотка самодельных сетевых трансформаторов питания рассчитана на современное стандартное напряжение сети 230 В переменного тока 50 Гц, поэтому при повторении старых конструкций перерассчитывать трансформаторы не нужно.
Дроссель L1 - двухобмоточный от импульсного компьютерного блока питания. Подойдёт любой аналогичный с общим сопротивлением обмоток не более 3 Ом, индуктивность - чем больше, чем лучше. Дроссель L2 - также готовый, от узла коррекции растра крупноформатного кинескопного телевизора. Намотан литцендратом на H-обзном ферритовом магнитопроводе. Подойдёт любой аналогичный индуктивностью 1000...3000 мкГн с обмоткой сопротивлением до 1 Ом (при излишней индуктивности этого дросселя возможна нестабильная работа фазового регулятора с маломощной нагрузкой). Дроссель L3 - несколько витков сложенного вдвое многожильного монтажного провода сечением по меди 0,5...0,75 мм2, намотанного на кольцевой магнитопровод наружным диаметром 12...20 мм из низкочастотного феррита или пермаллоя.
Блок питания смонтирован в металлическом корпусе размерами 269x93x x105 мм от блока питания компьютера "Электроника КР-02" (аналог радиолюбительского компьютера "Радио-86РК"). Все монтажные соединения, по которым протекает ток сети 230 В, выполнены многожильным монтажным проводом в толстой двойной (ПВХ/резиновой) изоляции. Вид на компоновку деталей в корпусе показан на рис. 3, а внешний вид устройства - на рис. 4.

Рис. 3. Компоновка деталей в корпусе

Рис. 4. Внешний вид устройства
В первый раз изготовленный БП подключают к сети через лампу накаливания мощностью 60...100 Вт на 235 В, включённую последовательно с плавкой вставкой FU1. При работе БП без нагрузки лампа не должна светиться. Авторский вариант устройства в отсутствие нагрузки потребляет от сети мощность около 7 Вт при напряжении 231 В - это очень хороший результат для трансформатора такой мощности с П-образным магнитопроводом. Если потребляемая мощность заметно больше, то это может означать или наличие короткозамкнутых витков в обмотках трансформатора, или низкое качество сборки его магнитопровода.
Налаживают узел фазового регулятора при номинальном напряжении сети 230 В, в качестве нагрузки к розетке XS2 подключают две соединённые последовательно лампы накаливания мощностью по 60 Вт на напряжение 36 В. Резистором R4 устанавливают верхний предел напряжения на розетке XS2, подстроечным резистором R2 - нижний (18...20 В). Следует учесть, что в данном случае для измерения действующего напряжения мультиметры, собранные на микросхемах серий ***7106 (ICL7106, 572ПВ5), не подходят, используйте более "умные" мультиметры.
Автор: А. Бутов, с. Курба Ярославской обл.
