ШИМ-контроллеры – достаточно популярный элемент в схемах импульсных блоков питания. Они способствуют повышению КПД конечного устройства, выступают в роли задающего генератора.
Немного об ИМС
Микросхема UC 3842 реализует ШИМ-контроллер с обратной связью, построенный на базе полевых транзисторов.
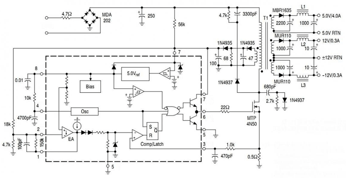
Структурная схема (может пригодиться для глубокого понимания принципа работы) выглядит следующим образом.

Рис. 1. Структурная схема
Может поставляться в 16-ти или 8-пиновых корпусах. Распиновка для первого типа будет выглядеть так.

Рис. 2. Распиновка для первого типа
Производителем предполагается несколько вариантов использования данной ИМС, например, в качестве:
- Генератора импульсов;
- Усилителя сигнала ошибки;
- Элемента организации обратной связи по току;
- Выключателя по уровню напряжения;
- И т.д.
Но самое популярное – построение преобразователей тока и блоков питания.
БП на UC3842
Простейшая схема, рекомендуемая производителем (можно найти в даташите), выглядит так.
Рис. 3. Простейшая схема, рекомендуемая производителем
Как и всегда с импульсными БП, здесь придётся повозиться с намоткой трансформатора.
Для расчёта его параметров необходимо использовать специальный софт (для непрофессионалов так будет проще и быстрее). Например – Flyback 8.1 и т.п.
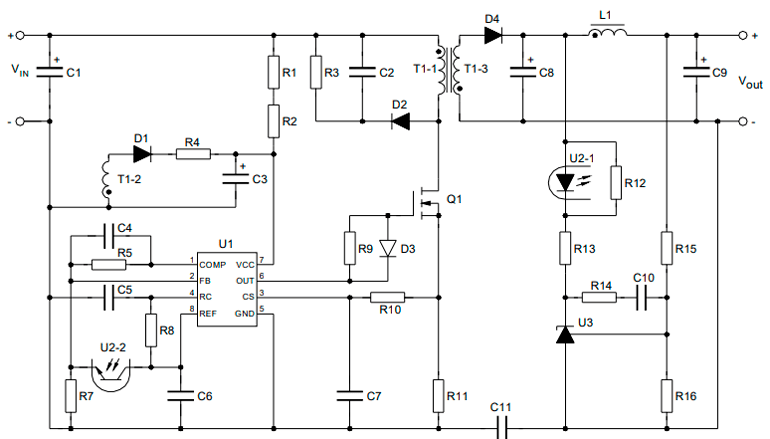
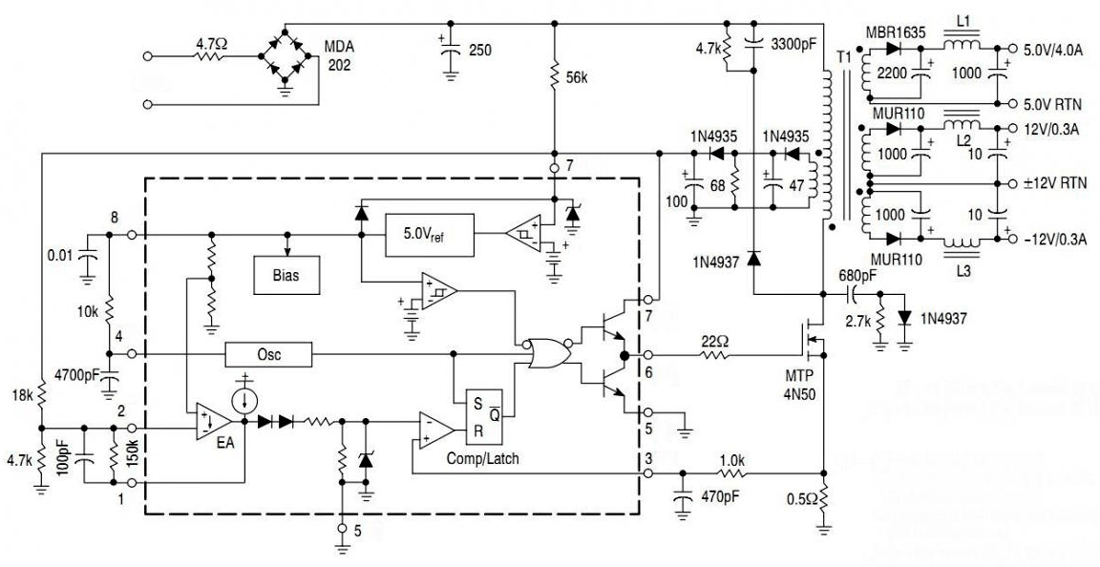
В промышленных БП, собранных на той же микросхеме, часто используется типовая схема. Она ниже.

Рис. 4. Типовая схема
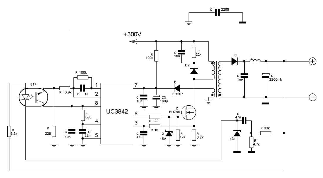
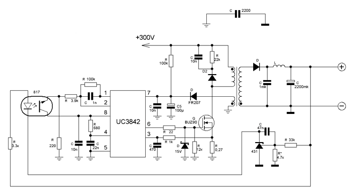
Ещё одна проверенная схема.
Рис. 5. Типовая схема
Реальные БП, собранные по ней, могут длительно отдавать мощность до 60 Вт (20 В, 3 А). При перекомпоновке трансформатора можно добиться и более высокого показателя.
Трансформатор можно намотать на сердечнике, взятом из компьютерного БП, например, из сломанного. Но можно рассчитать и намотать с нуля.
Еще одна схема, но на базе аналогичной микросхемы (из той же серии) – UC3844.

Рис. 6. Схема на базе микросхемы UC3844
Работает она на частоте 100 кГц, обеспечивает выходное напряжение 12 В и силу тока 2 А (24 Вт в итоге). Допускаются колебания входного напряжения с отклонением до 20% от номинала (будет работать даже от напряжения в 175 В).
Номиналы и подробную инструкцию по намотке трансформатора можно найти в этом файле.
UC3844 можно легко заменить на UC3842, но перед этим нужно согласовать рабочую частоту. Это делается за счёт конденсатора в колебательном контуре.
Автор: RadioRadar


