Описанный в этой статье узел токовой защиты разработан для источника питания, описание которого можно найти в [1], работающего совместно с измерителем выходного напряжения и тока нагрузки [2]. Узел отличается от других подобных устройств тем, что, кроме выполнения функций защиты, позволяет устанавливать и контролировать порог срабатывания по измерителю тока нагрузки блока питания, не нагружая его.
В большинстве устройств токовой защиты порог срабатывания изменяют переменным резистором с отградуированной шкалой либо переключателем с набором резисторов. В первом случае сложно установить требуемый порог точно, во втором - число его возможных значений ограничено числом положений переключателя. Кроме того, его контакты должны выдерживать максимальный ток нагрузки, а такие переключатели довольно дороги.
Представленное в этой статье защитное устройство позволяет устанавливать порог срабатывания защиты во всём интервале работы измерителя тока нагрузки с точностью, обеспечиваемой этим измерителем без всяких градуировок и подборки резисторов.
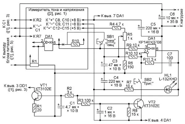
Защитное устройство работает в двух режимах - ограничения тока нагрузки и выключения выходного напряжения при превышении порога (триггерный режим). Его схема представлена на рис. 1. Оно построено на ОУ DA1, включённом по схеме неинвертирующего усилителя.

Рис. 1. Схема защитного устройства
На инвертирующий вход ОУ поступает образцовое напряжение с резистивного делителя R4-R6. В качестве входного сигнала устройства защиты использовано напряжение с выхода усилителя узла измерения тока [2]. Пока нагрузки нет, на выходе этого усилителя, а следовательно, и на неинвертирующем входе ОУ DA1 напряжение нулевое. Поскольку напряжение на его инвертирующем входе выше нуля, на выходе этого ОУ напряжение ниже нуля, транзистор VT1 закрыт, а светодиод HL1 выключен.
С появлением тока нагрузки напряжение на неинвертирующем входе ОУ растёт. Как только оно превысит образцовое, напряжение на выходе ОУ станет выше нуля и откроет транзистор VT1. Последний, открываясь, шунтирует выход параллельного стабилизатора напряжения DA1 (рис. 5 в [2]). Выходное напряжение источника питания, а с ним и ток нагрузки уменьшаются до тех пор, пока напряжение на неинвертирующем входе ОУ DA1 не сравняется с образцовым. Ток нагрузки будет ограничен на установившемся уровне. Светодиод HL1 сигнализирует о переходе в режим ограничения тока.
Чтобы перейти в триггерный режим, нужно замкнуть контакты кнопочного выключателя SB2. В этом случае при превышении током нагрузки установленного значения откроется транзистор VT2 и на инвертирующий вход ОУ DA1 поступит напряжение - 8 В. На выходе ОУ будет установлено напряжение около +6 В, транзистор VT1 полностью откроется, выходное напряжение источника станет близким к нулю. Светодиод в этом режиме сигнализирует о срабатывании защиты. Чтобы вернуть источник в рабочий режим, достаточно на короткое время перевести защиту в режим ограничения тока. При указанных на схеме номиналах резисторов R4-R6 порог её срабатывания можно регулировать от 20 мА до 2 А. Чтобы изменить этот интервал, подбирают упомянутые резисторы.
Цепь R11C7 служит для предотвращения самовозбуждения ОУ. Хотя полностью устранить его, скорее всего, не удастся, цепь R11C7 значительно уменьшает амплитуду высокочастотного переменного напряжения на выходе ОУ. Чтобы генерация не влияла на работу остальных узлов, сигнал с выхода ОУ подан на базу транзистора VT1 через фильтр R2C1. Резистор R1 в цепи эмиттера VT1 создаёт местную отрицательную обратную связь по току.
Устранить самовозбуждение поможет и шунтирование участка коллектор-эмиттер транзистора VT1 (рис. 5 в [1]) конденсатором ёмкостью 4,7 мкФ на напряжение 63 В. О том, что самовозбуждения нет, косвенно свидетельствует отсутствие акустического шума источника. А самовозбуждение сопровождают характерные звуки, хорошо воспринимаемые на слух. В любом случае следует проконтролировать осциллографом размах пульсаций выходного напряжения в режиме ограничения тока и, подбирая корректирующие цепи, минимизировать его. Возможно, потребуется стабилизировать напряжения питания ОУ.
Следует отметить, что применение цепи R11C7 и резистора R1 требуется далеко не всегда. В одном из экземпляров устройства защиты их вообще не пришлось устанавливать, хотя амплитуда пульсаций частотой более 200 кГц на выходе ОУ DA1 достигала 100 мВ. Критерием служит амплитуда пульсаций на выходе источника. Если при его работе в режиме ограничения тока она не превышает 10...15 мВ, работу узла защиты можно считать удовлетворительной, поскольку такой режим в большинстве случаев считается аварийным.
Цепь R11C7 и резистор R1 можно не устанавливать и в том случае, если работа источника в режиме ограничения тока не предполагается, а требуется только триггерный режим. В этом случае коллектор транзистора VT2 следует соединить с выводом 2 DA1 напрямую, а выключатель SB2 заменить переключателем, включив его в разрыв провода, соединяющего резистор R9 с выводом 3 DA1 по схеме, изображённой на рис. 2. При выключенной триггерной защите выходной ток источника [1] будет ограничен на уровне около 2,5 А.

Рис. 2. Схеме соединения резистора R9 с выводом 3 DA1
Поскольку при токе нагрузки, равном пороговому, напряжения на входах ОУ равны, чтобы определить порог срабатывания защиты, достаточно измерить напряжение на движке переменного резистора R5 относительно минусового провода нагрузки. Чтобы сделать это, в измерителе [2] следует разорвать цепь между выходом ОУ DA1 и резистором R10 и вывести провода на контакты переключателя SB1. Измерять ток защиты можно в любом режиме работы.
Питают устройство защиты от преобразователя напряжения, встроенного в измеритель [2]. Его мощности для этого достаточно. Конечно, лучший вариант - использовать вместо преобразователя дополнительные вторичные обмотки трансформатора питания с соответствующими выпрямителями и стабилизаторами.
Блок питания, построенный из узлов, описанных в [1] и [2], с предлагаемым устройством защиты не лишён недостатков. Во-первых, при его включении в сеть на выходе возникает импульс напряжения, амплитуда которого не превышает установленного выходного напряжения. Это следствие питания узла защиты от преобразователя напряжения. Он запускается позже источника питания, поэтому переходные процессы в узле защиты происходят с задержкой. В момент запуска преобразователя на выходе ОУ DA1 кратковременно появляется напряжение +6 В и транзистор VT1 открывается, что и вызывает появление импульса.
Другой недостаток обусловлен той же причиной, что и первый, но проявляется при включённом режиме триггерной защиты. При подаче питания появляется импульс напряжения, амплитуда которого не превышает установленного выходного напряжения, а затем источник выключается. Если питать узел защиты и измеритель от дополнительных обмоток сетевого трансформатора, эти эффекты проявляются в меньшей степени.
Чтобы устранить влияние этих недостатков, можно просто не включать триггерный режим и не подключать нагрузку, пока выходное напряжение блока не установится. Но полностью избавиться от них поможет цепь, схема которой показана на рис. 3. В момент включения блока в сеть конденсатор С9 разряжен, через диод VD1 на неинвертирующий вход ОУ DA1 поступает отрицательное напряжение, поэтому импульс на его выходе не появляется. По мере зарядки конденсатора напряжение на нём плавно нарастает. Когда оно станет больше, чем на входе ОУ, диод VD1 будет закрыт, а конденсатор С9 через резистор R12 зарядится до суммарного напряжения на выходах преобразователя (16 В) и перестанет влиять на дальнейшую работу устройства. Диод VD2 служит для ускорения разрядки конденсатора С9 при выключении питания. Постоянную времени цепи С9R12 следует подобрать минимальной, при которой триггерная защита не срабатывает в момент включения источника в сеть.

Рис. 3. Схема цепи
Печатная плата для узла защиты не разрабатывалась. При оснащении блока питания [1] этим узлом следует вместо переменного резистора R11' (рис. 3 в [1]) установить постоянный номиналом 3,6 кОм, а резистор R11'' исключить.
В блоке защиты применены резисторы МЛТ и импортные оксидные конденсаторы. Переменный резистор - СП3-40. Транзисторы КТ3102Е можно заменить на SS9014, а вместо ОУ КР140УД708 применить импортные аналоги или другие отечественные ОУ, например КР1408УД1А. Следует отдавать предпочтение ОУ с низкой скоростью нарастания выходного напряжения.
Литература
1. Герасимов Е. Лабораторный блок питания из БП матричного принтера. - Радио, 2016, №7, c. 24-26.
2. Герасимов Е. Измеритель напряжения и тока. - Радио, 2016, № 5 c. 29-31.
Автор: Е. Герасимов, станица Выселки Краснодарского края
