Предлагаемое устройство предназначено для питания аппаратуры, работающей от сети 220 В 50 Гц в полевых условиях, а также на время аварийного отключения сети переменного тока. Преобразователь имеет блочную конструкцию. Он обеспечивает питание нагрузки стабилизированным постоянным напряжением 310 В или переменным импульсным напряжением той же амплитуды с эффективным значением 220 В. Добавление LC-фильтра позволяет получить переменное напряжение 220 В синусоидальной формы.
Электрические приборы широко применяются в быту современного человека. В подавляющем большинстве источником энергии для них является сеть переменного тока напряжением 220 В. В то же время электроснабжение во многих районах нашей страны не отличается высокой надёжностью. В радиолюбительской литературе было опубликовано много статей о преобразователях постоянного напряжения аккумуляторной батареи в переменное, пригодное для питания потребителей
на время отсутствия напряжения в сети. Они могут работать по принципу низкочастотного [1-4] либо высокочастотного [5, 6] преобразования. Каждому из этих типов преобразователей свойственны свои особенности.
Низкочастотные имеют большую массу и габариты из-за применения низкочастотного трансформатора. В преобразователе [3] стабилизировано только среднее выпрямленное значение выходного напряжения, но амплитудное и эффективное значения не стабилизованы, что может привести в некоторых случаях к повреждению питаемых нагрузок. В преобразователе [4] применена ступенчатая регулировка выходного напряжения без обратной связи, не обеспечивающая высокой стабильности выходного напряжения.
Преобразователи, работающие на ультразвуковых частотах (десятки килогерц) [5, 6], лучше по массо-габаритным показателям, но их выходная мощность не превышает 300 Вт. Автору потребовалось питать нагрузки большей мощности. При разработке предлагаемого устройства автор попытался сохранить преимущества высокочастотного преобразования и повысить выходную мощность до 1 кВт.
Основные технические характеристики
(при температуре окружающей среды 13...20 оС)
Напряжение питания, В......10,5.15
Потребляемый ток, А
без нагрузки.................0,07
при максимальной нагрузке ... .100 Выходное напряжение, В
постоянное .............300.310
импульсное, амплитудное значение ............300.310
эффективное значение . . .212.220 Максимальная выходная
мощность, Вт ...............1000
Габариты, мм............300x250x80
Масса, кг .......................2,7
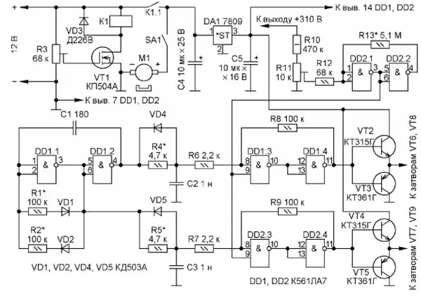
Преобразователь состоит из четырёх блоков: высокочастотного генератора, схема которого показана на рис. 1, высокочастотного инвертора с выпрямителем - умножителем напряжения (рис. 2), низкочастотного генератора (рис. 3) и мостового низкочастотного инвертора-коммутатора (рис. 4).

Рис. 1
Блок высокочастотного генератора (см. рис. 1) содержит узел контроля входного напряжения на транзисторе VT1 и реле K1, стабилизатор внутреннего напряжения питания 9 В на микросхеме DA1, генератор импульсов с частотой 27 кГц на логических элементах DD1.1 и Dd 1.2, узлы задержки фронтов импульсов на элементах VD4, R4, C2 и VD5, R5, C3, формирователи управляющих импульсов на элементах DD1.3, DD1.4, DD2.3, DD2.4 с выходными эмиттерными повторителями на транзисторах VT2-VT5, узел контроля амплитуды выходного напряжения на элементах DD2.1, DD2.2.

Рис. 2
Блок высокочастотного инвертора (см. рис. 2) содержит двухтактный каскад на мощных полевых транзисторах VT6-VT9 и трансформаторе T1, а также выпрямитель с умножением напряжения в четыре раза на диодах VD6-VD9 и конденсаторах C7-C10. Этот блок вырабатывает постоянное стабилизированное напряжение 300.310 В. Если известно, что в нагрузке переменное напряжение питания выпрямляется и сглаживается, то такую нагрузку можно подключить к этому блоку через предохранитель с номинальным током 5 А (см. примечание редакции к статье [5]). В этом случае остальные блоки не нужны.

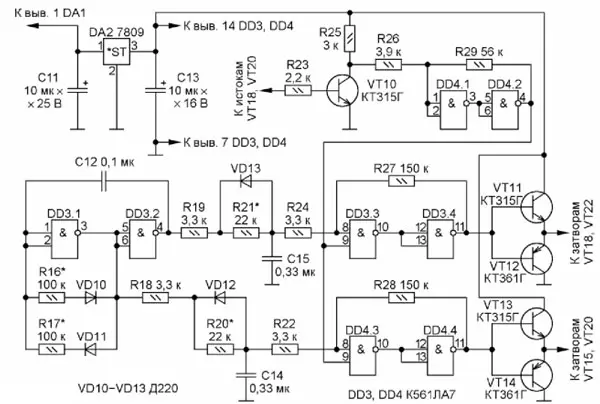
Рис. 3
Блок низкочастотного генератора (см. рис. 3) содержит стабилизатор внутреннего напряжения питания 9 В на микросхеме DA2, генератор импульсов с частотой 50 Гц на логических элементах DD3.1 и DD3.2, токоограничивающие резисторы R18 и R19,узлы задержки фронтов импульсов на элементах VD12, R20, C14 и VD13, R21, C15, формирователи управляющих импульсов на элементах DD3.3, DD3.4, DD4.3, DD4.4 выходными эмиттерными повторителями на транзисторах VT11 -VT14, ограничитель тока нагрузки на транзисторе VT10 и элементах DD4.1, DD4.2.

Рис. 4
Мостовой низкочастотный инвертор-коммутатор (рис. 4) содержит мост на мощных ключевых полевых транзисторах VT17-VT20 и датчик тока - резистор R33. На затворы нижних по схеме транзисторов VT18 и VT20 управляющие импульсы подаются непосредственно, а на затворы верхних по схеме VT17 и VT19 - через инверторы верхнего плеча. Один инвертор собран на элементах VT15,VT16, R30, R31, C16, VD14, VD15, второй - на VT21, VT22, R35, R36, C17, VD16, VD17. К одной диагонали моста подведено постоянное напряжение 310 В, к другой подключена нагрузка через предохранитель FU1.
Преобразователь работает так. Если напряжение питающей аккумуляторной батареи больше 10,5 В, транзистор VT1 открывается, реле К1 срабатывает и через его контакты К1.1 подаётся напряжение питания на стабилизаторы напряжения на микросхемах DA1 и DA2. При уменьшении напряжения аккумуляторной батареи ниже 10,5 В транзистор VT1 закрывается, контакты К1.1 размыкаются и отключают питание генераторов, в результате чего все коммутирующие транзисторы VT6- VT9 оказываются закрытыми, преобразователь выключается. Напряжение включения регулируют подстроечным резистором R3. Из-за того, что напряжение включения электромагнитного реле К1 больше напряжения выключения, характеристика узла на транзисторе VT1 имеет небольшой гистерезис, достаточный для практического применения.
Частота колебаний генератора на элементах DD1.1 и DD1.2 зависит от сопротивления резисторов R1, R2 и ёмкости конденсатора C1. С противофазных выходов генератора (выводы 3 и 4 микросхемы DD1) импульсы подаются на узлы задержки фронтов импульсов. При этом их спады передаются практически без задержки. Время задержки фронтов импульсов определяется постоянными времени цепей R4C2 и R5C3, которые должны быть одинаковы.
Характеристики формирователей имеют гистерезис, величина которого зависит от отношения сопротивлений резисторов цепей положительной обратной связи (ПОС) R6 и R8, R7 и R9. С выходов формирователей управляющие импульсы через эмиттерные повторители на транзисторах VT2-VT5 подаются на затворы ключевых транзисторов VT6-VT9.
Выпрямитель на диодах VD6-VD9 и конденсаторах C7-C10 выполнен с умножением напряжения в четыре раза по следующей причине. Желательно первичную и вторичную обмотки трансформатора намотать в один слой, чтобы уменьшить индуктивность рассеяния. Применение умножителя напряжения позволяет в четыре раза уменьшить число витков во вторичной обмотке и сделать её однослойной.
Напряжение с выхода выпрямителя подаётся на делитель R10R11. Пропорциональное ему напряжение с движка подстроечного резистора R11 поступает на вход узла на элементах DD2.1 и DD2.2 с цепью ПОС на резисторах R12 и R13, создающей характеристику переключения с гистерезисом. После включения питания выходное напряжение выпрямителя возрастает. Когда оно достигает верхнего порога переключения (310 В), на выходе элемента DD2.1, соединённом с выводами 9 микросхем DD1 и DD2, устанавливается низкий уровень, который запрещает прохождение импульсов на эмиттер-ные повторители, в результате чего все ключевые транзисторы закрываются. После этого выходное напряжение выпрямителя снижается из-за разрядки конденсаторов C9 и C10. Когда оно снизится до нижнего порога переключения (300 В), на выходе элемента DD2.1 устанавливается высокий уровень, который снова разрешает прохождение импульсов на эмиттерные повторители, в результате чего выходное напряжение выпрямителя будет возрастать до верхнего порога. Перемещением движка подстроечного резистора R11 можно регулировать выходное напряжение выпрямителя, а подбором резистора R13 - разность порогов переключения. Повышение сопротивления резистора R13 уменьшает её, а снижение - увеличивает.
Узлы низкочастотного генератора (см. рис. 3) аналогичны соответствующим узлам высокочастотного, но ёмкость времязадающих конденсаторов низкочастотного генератора больше, поэтому в него добавлены резисторы R18 и R19, которые ограничивают разрядный ток конденсаторов С14 и С15, защищая выходы микросхемы DD3 (выводы 3 и 4) от перегрузки.
На транзисторе VT10, элементах DD4.1, DD4.2 и резисторах R25, R26, R29 собран узел защиты преобразователя от перегрузок. Когда ток нагрузки преобразователя превышает допустимое значение, напряжение на резисторе R33 - датчике тока - увеличивается до 0,7 В. При этом транзистор VT10 открывается, на выходе элемента DD4.2 устанавливается низкий уровень, который поступает на выводы 9 микросхем DD3 и DD4, в результате чего запрещается прохождение импульсов на эмиттерные повторители на транзисторах VT11-VT14. Все ключевые транзисторы моста VT17-VT20 закрываются.
Мостовой низкочастотный инвертор-коммутатор (рис. 4) работает следующим образом. Во время паузы между импульсами напряжение на выходах указанных выше эмиттерных повторителей равно нулю, поэтому транзисторы VT16 и VT21 открыты, а все остальные закрыты. При поступлении импульса на затворы VT15 и VT20 эти транзисторы, а также VT17 открываются. При поступлении импульса на затворы VT18 и VT22 эти транзисторы, а также VT19 открываются. В результате на выходе моста образуются разделённые паузами прямоугольные разнополярные импульсы напряжения с размахом 620 В и эффективным значением 220 В. Так как управляющие импульсы разделены паузами, исключено появление сквозного тока через последовательно соединённые транзисторы моста.

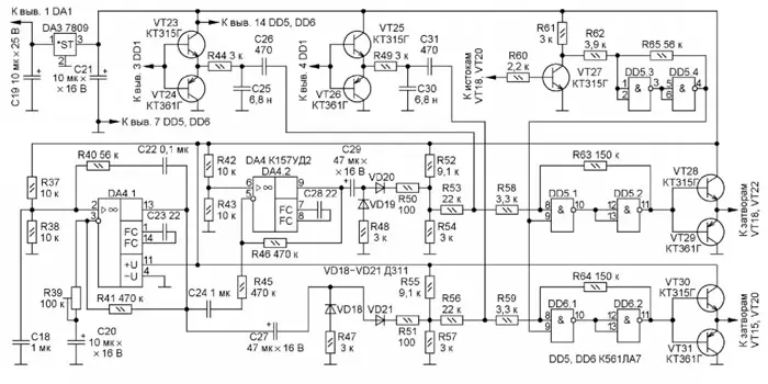
Рис. 5
Для некоторых потребителей нужна синусоидальная форма переменного напряжения питания. В этом случае узел низкочастотного генератора (см. рис. 3) заменяют другим, схема которого показана на рис. 5. В этом блоке применён генератор синусоидального напряжения частотой 50 Гц на ОУ DA4.1, фазоинвертор на ОУ DA4.2, две интегрирующие цепи R44C25 и R49C30, два эмиттерных повторителя VT23 VT24, VT25 VT26 и два сумматора на резисторах R50R52R54 и R51R55R57.

Рис. 6
Положительная полуволна синусоидального напряжения с выхода ОУDA4.1 через диод VD21 поступает на сумматор R51R55R57. Положительная полуволна с выхода фазо-инвертора DA4.2 через диод VD20 подаётся на сумматор R50R52R54. С выходов сумматоров напряжение через резисторы R53 и R56 подаётся на вход формирователей импульсов DD5.1, DD5.2, DD6.1, DD6.2. На входы интегрирующих цепей подаются прямоугольные импульсы, и на конденсаторах С25 и С30 образуются пилообразные импульсы, которые через конденсаторы С26 и С31 подаются на входы двух формирователей импульсов. Эпюры напряжений на рис. 6 показывают, как суммируются импульсы на входах формирователей на протяжении одного периода частоты 50 Гц. Чтобы наглядно показать форму импульсов, период высокочастотного заполнения (27 кГц) растянут. На рис. 6,а - напряжение на выводе 8 микросхемы DD5; на рис. 6,б - на выводе 8 микросхемы DD6. В результате на выходах формирователей образуются последовательности импульсов с синусоидальной ШИМ-частотой 50 Гц: на рис. 6,в - на выходе DD5,2; на рис. 6,г - на выходе DD6.2. На выходе преобразователя "~220 B" образуется двухполярный ШИМ-сигнал размахом 620 В, форма которого показана на рис. 6,д.
Для того чтобы в выходном напряжении подавить составляющую с частотой 27 кГц, последовательно с нагрузкой нужно включить дроссель, а параллельно нагрузке - конденсатор. Эти элементы подбирают для каждой нагрузки экспериментально. Например, для нагрузки мощностью 100 Вт (её сопротивление 484 Ом) требуется фильтр с дросселем индуктивностью 0,13 Гн и конденсатором ёмкостью 0,56 мкФ. При другом сопротивлении нагрузки индуктивность дросселя пересчитывают прямо пропорционально, а ёмкость конденсатора - обратно пропорционально сопротивлению нагрузки.
Все детали преобразователя размещены в корпусе из листового алюминия. Транзисторы VT6- VT9, VT17-VT20 закреплены на корпусе с использованием тепло-проводящей пасты и прокладок из слюды. Транзисторы IRFIZ44N (VT15 и VT22) установлены без прокладок, так как их корпуса полностью изолированы. Их можно заменить на IRFZ44N, но тогда они должны быть установлены через слюдяные прокладки.

Рис. 7
Вентилятор компьютерного блока питания с электродвигателем М1 мощностью 3 Вт постоянно продувает воздух через корпус для охлаждения деталей. Для уменьшения потребления энергии при маломощной нагрузке вентилятор можно отключить выключателем SA1. Трансформатор Т1 намотан на четырёх сложенных вместе магнитопро-водах от строчного трансформатора ТВС-110, как показано на рис. 7. Цифрами обозначены: 1 - обмоточный провод; 2 - магнитопровод; 3 - хомут, стягивающий магнитопровод. Первичные обмотки (I и II) содержат четыре секции по три витка провода сечением 5 мм2 (два сложенных вместе монтажных провода по 2,5 мм2). Вторичная обмотка (III) содержит две секции по 11 витков монтажного провода сечением 1,5 мм2. Витки обмоток должны быть равномерно распределены по длине магнитопро-вода, а обмотки должны быть однослойными.
Остальные элементы смонтированы на двух отдельных платах навесным монтажом. Плата с элементами, показанными на рис. 1, расположена в непосредственной близости от ключевых транзисторов (см. рис. 2). Плата с элементами, показанными на рис. 3, - рядом с транзисторами мостового низкочастотного инвертора-коммутатора (см. рис. 4).
Конденсатор С6 желательно применить импортный оксидный из категории "Low ESR", например, Jamicon WL или аналогичный. В противном случае он будет нагреваться.
Конденсаторы выпрямителя С7- С10 должны иметь достаточно большую допустимую реактивную мощность. В устройстве использованы конденсаторы МБГЧ. Параллельно каждому из них подключён безындукционный керамический конденсатор КМ-3 группы Н30 ёмкостью 0,022 мкФ с номинальным напряжением 250 В.
Подстроечные резисторы - из серии СП3-1б. Перед их установкой необходимо проверить исправность подвижной контактной системы.
Реле К1 должно иметь напряжение срабатывания не более 10 В. Автор применил реле РЭС59 (исполнение ХП4.500.020).
При налаживании вместо аккумуляторной батареи используют лабораторный источник питания с регулируемым выходным напряжением 10.13 В. Подают на вход преобразователя напряжение 10,5 В, движком резистора R3 добиваются выключения реле К1.
Затем увеличивают входное напряжение до 12 В. Подбором резисторов R1 и R2 (см. рис. 1) устанавливают одинаковую длительность импульсов по 18,5 мкс на выводах 3 и 4 микросхемы DD1. Подбором резисторов R4 и R5 устанавливают длительность паузы между этими импульсами 5 мкс. Движком подстроечного резистора R11 - напряжение +305 В при мощности нагрузки 60 Вт на выходе выпрямителя VD6-VD9C7-C10 (см. рис. 2). Подбором резисторов R16 и R17 (рис. 3) устанавливают одинаковую длительность импульсов по 10 мс на выводах 3 и 4 микросхемы DD3. Подбором резисторов R20 и R21 - длительность паузы между этими импульсами 6 мс.
Блок, схема которого показана на рис. 5, налаживают так. Перемещают движок подстроечного резистора R39 вниз по схеме настолько, чтобы генератор на ОУ DA4.1 перестал работать. Подбором конденсаторов С25 и С30 устанавливают размах пилообразного напряжения на них 4 В. Временно заменяют постоянные резисторы R52 и R55 подстроечными по 15 кОм, включёнными как реостаты. Вначале плавно уменьшают их сопротивление от максимума до появления импульсов на выходе эмиттерных повторителей, затем увеличивают до их исчезновения. Измеряют сопротивление введённой части подстроечных резисторов цифровым омметром и заменяют их постоянными того же сопротивления. После этого перемещают движок подстроечного резистора R39 вверх по схеме, устанавливая на выходе генератора амплитуду напряжения 4 В. При этом выходное напряжение должно иметь форму слегка усечённой синусоиды. При необходимости подбором конденсаторов С18 и С22 нужно установить частоту генерации 50 Гц. Затем, подбирая резисторы R50 и R51, - амплитуду полуволны 4 В на резисторах R54 и R57. Для улучшения работы генератора на ОУ DA4.1 может потребоваться включение конденсатора ёмкостью 47 пФ между правым по схеме выводом резистора R40 и общим проводом.
Источниками питания преобразователя могут быть автомобильные стартёрные аккумуляторные батареи, бортовая сеть автомобиля, тяговые аккумуляторные батареи для электромобилей, солнечные батареи, ветряные или водяные электрогенераторы. При необходимости напряжение питания может быть увеличено вдвое. Для этого первичные обмотки (I и II) трансформатора Т1 должны содержать четыре секции по шесть витков монтажного провода сечением 2,5 мм2.
Автор использует самодельный бензогенератор, изготовленный из бензопилы "Урал" и электрогенератора с выходным напряжением 12 В и мощностью 1 кВт от трактора Т-150, которые соединены между собой клиноременной передачей. По отношению мощности к массе этот бензогенератор превосходит многие промышленные образцы. Малый вес и габариты позволяют брать его в дорогу и при необходимости заряжать аккумулятор автомобиля в полевых условиях. А преобразователь напряжения питает любую аппаратуру мощностью до 1 кВт.
Литература
1. Гореславец А. Преобразователи напряжения на микросхеме КР1211ЕУ1. - Радио, 2001, № 5, с. 42, 43.
2. Нечаев И. Преобразователь напряжения 12/220 В 50 Гц. - Радио, 2004, № 9, с. 30, 31.
3. Озолин М. Стабилизированный преобразователь 12/220 В. - Радио, 2006, № 12, с. 30, 31.
4. Сергеев А. Преобразователь напряжения для бытовой аппаратуры. - Радио, 2012, № 1, с. 29, 30.
5. Озолин М. Преобразователь напряжения 12 В в прямоугольное 300 В 50 Гц. - Радио, 2007, № 9, с. 40, 41.
6. Инвертор "Союз" CAR300. Техническое описание
Автор: А. Сергеев, г. Сасово Рязанской обл.
