Компактный импульсный блок питания модели PC202003040 LED STRIP PS 40 W рассчитан на работу с нагрузкой мощностью до 40 Вт при выходном напряжении 12 В постоянного тока. Отработав несколько дней с нагрузкой мощностью около 15 Вт, блок задымил и перестал работать. Поскольку стоимость этого изделия ниже розничной стоимости входящих в него основных деталей и меньше стоимости поездки до магазина, было решено не сдавать его в ремонт по гарантии, а попробовать сделать это самостоятельно.
После разборки устройства основную неисправность не пришлось долго искать. На рис. 1 видно, что на плате блока произошёл пробой между печатными проводниками, находящимися под сетевым напряжением 230 В переменного тока. Выгорела часть печатной дорожки, при этом плавкая вставка F1 уцелела (это частая неисправность в изделиях с сетевым питанием при таких конструктивных недоработках). Расстояние между указанными дорожками было всего около 1 мм, в то время как для надёжной работы устройства оно должно быть не менее 5 мм, и даже в таком случае не лишним будет наличие сквозной прорези в материале печатной платы между дорожками.

Рис. 1. Печатная плата и пробой
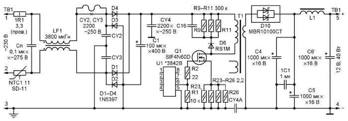
Для восстановления работоспособности блока печатные дорожки, идущие от двухобмоточного дросселя LF1 (см. также фрагмент схемы на рис. 2) к диодам D3, D4 и керамическому конденсатору CY2, были удалены, а соответствующие соединения выполнены монтажным проводом в ПВХ-изоляции (рис. 3).

Рис. 2. Схема устройства

Рис. 3. Восстановленная плата
В целях повышения надёжности работы устройства было выполнено несколько доработок. Так, с помощью ручной фрезы было увеличено до 2,5 мм расстояние между контактной площадкой под вывод стока высоковольтного транзистора Q1 и печатным проводником, идущим от точки соединения резисторов R1 и R2 к выводу 6 микросхемы U1 (лучшим решением будет удалить эту печатную площадку между выводами затвора и истока Q1, а также часть печатной дорожки, припаяв вывод стока транзистора Q1 ближе к выводу анода диода D6).
На печатной плате изготовитель устройства не удалил паяльный флюс, оставшийся между выводами транзистора Q1, поэтому, если вы столкнётесь с такой неаккуратностью, обязательно его удалите.
Оксидный конденсатор C6 оказался с номинальным напряжением 10 В(при выходном напряжении блока 12 В!), поэтому был заменён таким же по ёмкости с номинальным напряжением 16 В (на рис. 2 обозначен С6'), а параллельно C4 установлен блокировочный керамический конденсатор 1C1 ёмкостью 1 мкФ.
Транзистор Q1 и диод Шотки D10 были плохо прижаты к алюминиевому теплоотводу. Для улучшения теплового контакта с обратной стороны теплоотвода под головки винтов M3 были подложены широкие стальные пластины толщиной 1 мм, после чего винтовые соединения были затянуты с максимальным неразрушающим усилием. Без дополнительных стальных пластин затягивать винты бессмысленно, поскольку алюминиевая пластина будет деформирована.
Вместо плавкой вставки F1 на ток 3,15 А установлен одноваттный проволочный резистор 1R1 сопротивлением 3,3 Ом. Такой резистор не только эффективнее плавкой вставки, но и дополнительно уменьшает пусковой ток включения БП. Если будет возможность после этой доработки установить держатель плавкой вставки, например ДВП-4, то следует использовать вставку на ток 1,5...2 А. Вид на монтаж доработанного БП показан на рис. 4.

Рис. 4. Вид на монтаж доработанного БП
Для определения реальных возможностей отремонтированного БП к его выходу был подключён эквивалент нагрузки на ток 3 А. После одного часа работы в таком режиме температура дюралюминиевого теплоотвода в местах расположения транзистора Q1 и диода D10 была около 45 оС при окружающей температуре 21 оС. Это очень хороший показатель, из которого следует, что основные элементы БП при его работе в режиме максимальной выходной мощности не будут перегреваться.
Сопротивление проволочного резистора 1R1 может быть в пределах 3,3...10 Ом (при сопротивлении 5,1 Ом и более мощность рассеяния этого резистора должна быть не менее 2 Вт). Обычные углеродистые и металлодиэлектрические постоянные резисторы, например МЛТ-2, здесь использовать нельзя.
При пробое транзистора Q1 могут вы-гореть низкоомные резисторы R23- R26, а также будет повреждена микросхема U1. Если нет точной принципиальной схемы БП, то пока этого не случилось, сфотографируйте (с как можно более высоким качеством) плату со стороны печатных проводников, чтобы были хорошо различимы надписи, цветовая маркировка и печатные проводники. Неисправный полевой транзистор SIF4N60D можно заменить любым из FQPF10N60C, SSP10N60B, SSS6N60A, P4NK60ZFP, а повреждённую микросхему - любой аналогичной восьмивыводной из серий KA3842, KIA3842, TL3842, UC3842 и т. п. Для упрощения монтажа желательно использовать микросхему в таком же корпусе, что и заменяемая.
Подключать отремонтированный БП к сети 230 В в первый раз следует через включённую последовательно лампу накаливания мощностью 250.300 Вт. Яркое свечение лампы будет свидетельствовать о наличии неустранённых неисправностей.
Автор: А. Бутов, с. Курба Ярославской обл.
