Когда нужно быстро собрать компактный импульсный блок питания, на помощь приходят готовые решения, реализованные на базе микросхем.
Такой подход позволяет:
- Ускорить и значительно упростить процесс сборки и/или проектирования. Причём производитель зачастую предлагает типовую схему, так что разрабатывать или рассчитывать что-то дополнительно не придётся.
- Сэкономить габариты конечного устройства. Применение ИМС всегда способствует уменьшению печатных плат.
- Быть уверенным в выходных параметрах и в других характеристиках блока питания. Ведь предлагаемое типовое решение уже обкатано и проверено.
Все эти преимущества позволяет получить ШИМ-контроллер китайского производителя Samwin - SW2604A.
Эта микросхема имеет привычный корпус (DIP 8) и обеспечивает оптимальный набор характеристик:
- Низкий пусковой и рабочий ток.
- Встроенная защита от перехода в режим насыщения, а также от коротких замыканий на выходе. Есть здесь и тепловая защита.
- Для сборки блока питания требуется минимальное количество периферийных элементов.
- Встроенный ключ.
- Максимальная мощность – 18 Вт (рабочая – 15).
- Рабочая частота – 66 кГц.
- Напряжение на входе – до 700 В.
Корпус и распиновка
Назначение выводов микросхемы показано на схеме ниже.

Рис. 1. Назначение выводов микросхемы
Функционал каждого контакта можно уточнить в таблице ниже.
Номер вывода | Обозначение | Назначение |
1 | VST | Входной контакт для пускового тока (на входе может быть использован резистор) |
2 | VCC | Вывод для подачи напряжения питания |
3 | GND | Контакт заземления |
4 | NC | Этот контакт не подключён (нет функции) |
5 | FB | Вывод для подключения обратной связи |
6 | IS | Управление током переключения (для настройки может использоваться резистор) |
7,8 | HV | Выход (выключатель трансформатора) |
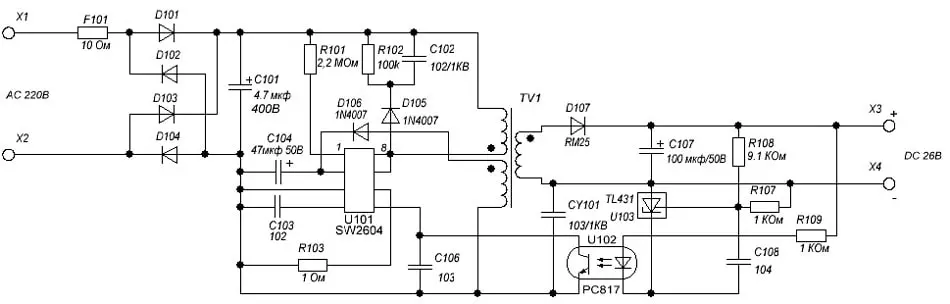
Схема блока питания
Производитель разрабатывал этот контроллер специально для включения его в состав маломощных и компактных импульсных блоков питания, поставляемых в составе бытовых приборов или для проектирования отдельных БП (например, зарядных устройств для цифровой портативной техники).
Поэтому им же (производителем) была предложена типовая схема включения.
Точно такую же электрическую схему вы можете найти в официальном даташите на этот ШИМ-контроллер.

Рис. 2. Схема блока питания
Номиналы элементов можно взять из схемы типового включения микроконтроллера питания THX203H, которая находится здесь. Дело в том, что эти микросхемы практически идентичны и легко могут заменять друг друга.
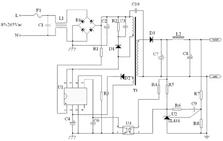
Более конкретную реализацию с SW2604A можно подсмотреть на примере блока питания для цифровой приставки (ресивера) к телевизору.
Рис. 3. Реализация с SW2604A на примере блока питания для цифровой приставки (ресивера) к телевизору
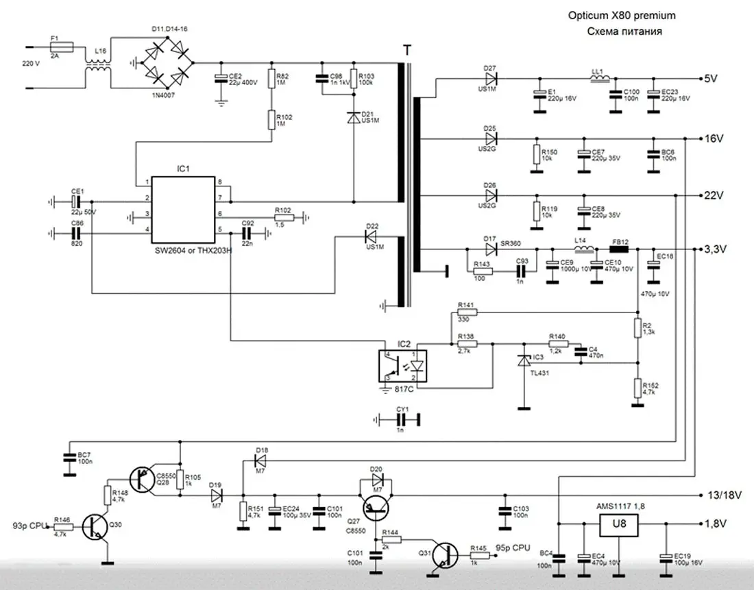
А это вариант схемы источника дежурного питания для БП Орион (на выходе 26 В), но уже на варианте микросхемы SW2604 (на ней задействован 4 контакт, который отвечает за настройку частоты встроенного генератора импульсов).
Рис. 4. Схема источника питания для БП Орион
Автор: RadioRadar


