Включать и выключать только одной кнопкой
В радиоэлектронике возникают ситуации, когда на одну или несколько нагрузок потребуется только одна кнопка, которая будет включать и выключать питание. Такой подход имеет преимущества перед размещением в корпусе двух кнопок или объемных тумблеров. Также, есть возможность применить стильные и компактные сенсорные кнопки. Или использовать включение и выключение одной кнопкой в случаях, когда кнопка в наличии всего одна. Будет рассмотрено две схемы, в разных исполнениях и с разными вариантами питания. Оба варианта рабочие и проверенные. Если монтаж компонентов производился грамотно и без замен деталей, то работать всё будет исправно.
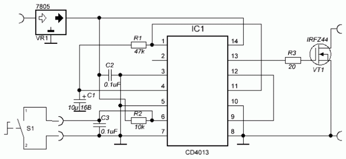
Вкл. и выкл. одной кнопкой – схема на триггере

Питание схемы составляет от 7 В до 35 В. Все детали недорогие, а повторение схемы под силу людям, далекими от радиоэлектроники. Кнопку можно использовать любую, даже от звонков, лишь бы могла соединить и разъединить контакт. Держать её можно сколько угодно, так как триггер сработает только при разъединении контакта. Соответственно, в следующее положение он войдет при новом нажатии.


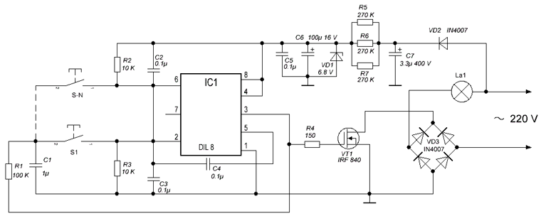
Вкл. и выкл. одной кнопкой – схема на таймере 555
Еще одна примечательная схема построена на таймере 555. Примечательна она тем, что питающее напряжение используется сетевое, а нагрузок можно подключить несколько, равно, как и кнопок. На схеме указаны места последующих подключений.


Автор: RadioRadar
