Импульсные блоки питания – наиболее эффективный класс вторичных источников питания. Они характеризуются компактными размерами, высокой надежностью и КПД. К недостаткам можно отнести лишь создание высокочастотных помех и сложность проектирования /реализации.
Все импульсные ПБ – это своего рода инверторы (системы, генерирующие переменное напряжение на выходе высокой частоты из выпрямленного напряжения на входе).
Сложность таких систем даже не в том, чтобы сначала выпрямить входное сетевое напряжение, или в последующем преобразовать выходной высокочастотный сигнал в постоянный, а в обратной связи, которая позволяет эффективно стабилизировать выходное напряжение.
Особо сложным здесь можно назвать процесс управления выходными напряжениями высокого уровня. Очень часто блок управления питается от низковольтного напряжения, что порождает необходимость согласования уровней.
Драйверы IR2151, IR2153
Для того, чтобы управлять независимо (или зависимо, но со специальной паузой, исключающей одновременное открытие ключей) каналами верхнего и нижнего ключа, применяются самотактируемые полумостовые драйвера, такие как IR2151 или IR2153 (последняя микросхема является улучшенной версией исходной IR2151, обе взаимозаменяемы).
Существуют многочисленные модификации данных схем и аналоги от других производителей.
Типовая схема включения драйвера с транзисторами выглядит следующим образом.

Рис. 1. Схема включения драйвера с транзисторами
Тип корпуса может быть PDIP или SOIC (разница на картинке ниже).

Рис. 2. Тип корпуса PDIP и SOIC
Модификация с буквой D в конце предполагает наличие дополнительного диода вольтодобавки.
Различия микросхем IR2151 / 2153 / 2155 по параметрам можно увидеть в таблице ниже.
Таблица

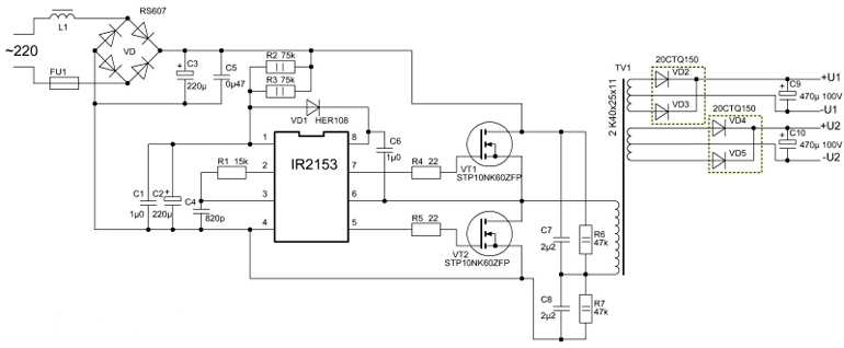
ИБП на IR2153 – простейший вариант
Сама принципиальная схема выглядит следующим образом.

Рис. 3. Принципиальная схема ИБП
На выходе можно получить двухполярное питание (реализуется выпрямителями со средней точкой).
Мощность БП можно увеличить за счет изменения параметров емкости конденсатора C3 (считается как 1:1 – на 1 Вт нагрузки требуется 1 мкф).
В теории выходную мощность можно нарастить до 1.5 кВт (правда для конденсаторов такой ёмкости потребуется система soft-старта).
При конфигурации, обозначенной на принципиальной схеме, достигается выходная сила тока 3,3А (до 511 В) при использовании в усилителях мощности, или 2,5А (387 В) – при подключении постоянной нагрузки.
ИБП с защитой от перегрузок
Сама схема.

Рис. 4. Схема ИБП с защитой от перегрузок
В данном БП предусмотрена система перехода на рабочую частоту, исключающая броски пускового тока (софт-старт), а также простейшая защита от ВЧ помех (на входе и выходе катушки индуктивности).
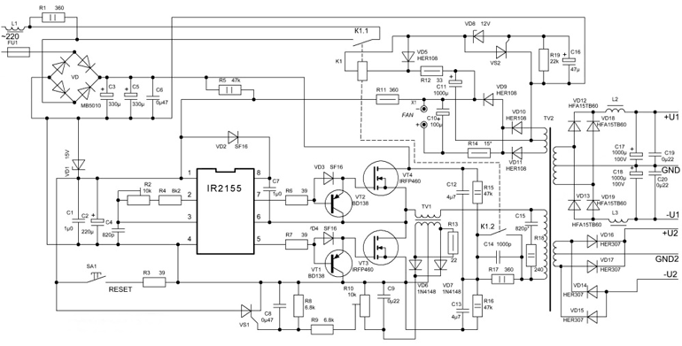
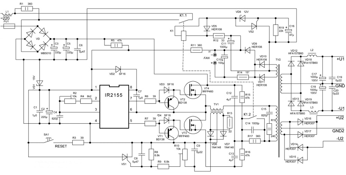
ИБП мощностью до 1,5 кВт
Схема ниже может обеспечивать работу с мощными силовыми транзисторами, такими как SPW35N60C3, IRFP460 и т.п.
Рис. 5. Схема ИБП мощностью до 1,5 кВт
Управление мощными VT4 и VT5 реализовано через эмиттерные повторители на VT2 и VT1.
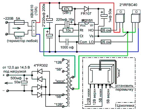
БП усилителя на трансформаторе из БП компьютера
Часто случается так, что комплектующие покупать практически и не нужно, они могут стоять и пылиться в составе давно неиспользуемой техники, например, в системном блоке ПК где-то в подвале или на балконе.
Ниже приведена одна из достаточно простых, но не менее работоспособных схем ИБП для усилителя.

Рис. 6. Схема ИБП для усилителя
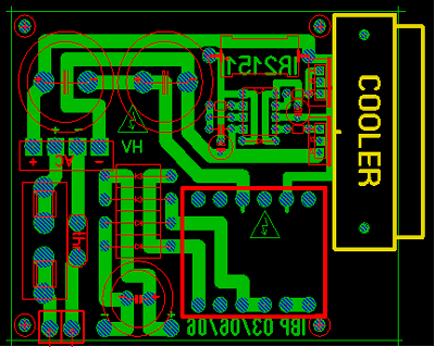
Пример готовой печатной платы может выглядеть следующим образом.

Рис. 7. Печатная плата устройства
А полностью реализованный узел так.

Рис. 8. Внешний вид устройства
Автор: RadioRadar

