Эпоха расцвета оптических носителей информации, таких как CD и DVD, оказалась яркой, но недолгой. Сегодня DVD-проигрыватели после износа или поломки уже не ремонтируют, а выбрасывают или в лучшем случае разбирают на детали. Недорогие DVD-проигрыватели обычно содержат в виде отдельного модуля импульсный блок питания мощностью 6...20 Вт, который после небольшой доработки можно с успехом применить для питания других устройств.
Один из узлов DVD-проигрывателя BBK DV31851 - его блок питания SKY-P00807, который пригоден для повторного использования. Он имеет три выходных канала (+5 В,+12 В,-12 В) суммарной мощностью около 14 Вт. На базе этого блока удалось изготовить зарядно-питающее устройство для различных мобильных мультимедийных устройств. По мнению автора, оно обладает значительно лучшими параметрами, в том числе надёжностью, чем многочисленные малогабаритные зарядные устройства, которыми комплектуют сотовые телефоны, планшетные компьютеры, электронные книги, МП-3-плейеры, навигаторы и другие современные "игрушки".
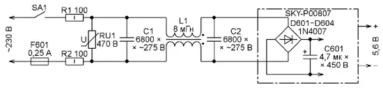
Первым этапом доработки блока SKY-P00807 стала установка на его сетевом входе помехоподавляющего фильтра, собранного по схеме, изображённой рис. 1. Плавкая вставка F601 былаперенесенас печатной платы блока в держатель, установленный на корпусе устройства. Там же на корпусе был установлен отсутствовавший ранее выключатель питания SA1. Остальные элементы фильтра удалось разместить на печатной плате блока.

Рис. 1. Схема помехоподавляющего фильтра
Теперь напряжение сети ~230 В через замкнутые контакты выключателя и плавкую вставку, а также через уменьшающие пусковой ток резисторы R1 и R2 поступает на LC-фильтр C1L1C2. После фильтра оно попадает на сетевой вход блока. Варистор RU1 защищает устройство от перенапряжений в питающей сети.
Установка ограничительных резисторов позволила заменить плавкую вставку на ток 1 А аналогичной на 0,25 А. Эти резисторы уменьшили также вероятность повреждения блока питания импульсными сетевыми помехами. С этой же целью из блока был удалён высоковольтный керамический конденсатор, соединявший общие провода первичной и вторичных цепей преобразователя напряжения.
Двухобмоточный дроссель L1 - промышленного изготовления, подойдёт любой аналогичный малогабаритный дроссель с индуктивностью обмоток не менее 1 мГн и общим их сопротивлением не более 40 Ом. Чем больше индуктивность, тем лучше.
В процессе доработки в блоке был обнаружен вздувшийся оксидный сглаживающий конденсатор выпрямителя напряжения +5 В. Этот конденсатор ёмкостью 470 мкФ был заменён оксидным конденсатором ёмкостью 1500 мкФ, параллельно которому был припаян керамический конденсатор ёмкостью 10 мкФ. Для повышения выходного напряжения с +5 В до +5,6 В параллельно резистору номиналом 10 кОм, включённому между выводами 1 и 2 имеющейся в блоке микросхемы параллельного стабилизатора напряжения TL431, был подключён резистор сопротивлением 43 кОм.
Интегральная микросхема TNY275PN импульсного преобразователя напряжения ранее работала с теплоотводом лишь в виде участка фольги на плате. Для облегчения температурного режима этой микросхемы к её теплоотводящим выводам 5-8 был припаян дополнительный теплоотвод - медная пластина с площадью охлаждающей поверхности 3 см2.
Конденсатор C601 (рис. 1) был заменён конденсатором такой же ёмкости, но на рабочее напряжение 450 В вместо 400 В. Это было сделано, чтобы за счёт длинных выводов нового конденсатора отодвинуть его подальше от нагревающейся микросхемы TNY275PN.
При экспериментах с блоком питания было выяснено, что в случае подключения нагрузки только к выходу +5 В (+5,6 В после доработки) напряжение между обкладками сглаживающих конденсаторов выпрямителей выходных напряжений +12 В и -12 В превышало 20 В. Поскольку упомянутые выходы доработанного блока не используются, диоды этих выпрямителей, обозначенные на его плате как D610 и D611, были демонтированы.
Если в дорабатываемом блоке питания оказались неисправными высокочастотные выпрямительные диоды, то их можно заменить соответствующими по допустимому обратному напряжению диодами из серий КД247, UF400x. Ими же можно заменить и диоды 1 N4007. Неисправный оптрон EL817 заменяют любым четырёхвыводным с цифрами 817 в названии, например, LTV817 или PC817. Вместо микросхемы TL431 подойдёт AZ431 или LM431 в корпусе TO-92.
Конденсаторы фильтра C1 и C2 - плёночные или керамические, способные работать при переменном напряжении частотой 50 Гц не менее 250 В. Их ёмкость может находиться в интервале 4700...10000 пФ. Дополнительно установленные в блок оксидные конденсаторы - К53-19, К53-30 или импортные аналоги конденсаторов К50-35и К50-68. Дисковый варистор RU1 - TVR10471, который можно заменить MYG14-471, MYG20-471, FNR-14K471, FNR-20K471 или GNR20D471K. Отдавайте предпочтение варистору в корпусе большего диаметра.
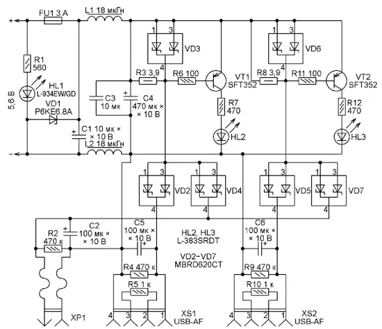
Напряжение +5,6 В с выхода блока питания было подано на дополнительно изготовленный модуль, схема которого представлена на рис. 2. К его разъёмам XP1, XS1 и XS2 можно одновременно подключить три нагрузки с общим потребляемым током до 2 А. Выходное напряжение - около +5 В.

Рис. 2. Схема дополнительно изготовленного модуля
При подключении нагрузки к розетке XS1 германиевый транзистор VT1 открывается падением напряжения на резисторе R3 и включает светодиод HL2. При комнатном освещении его свечение становится заметным уже при токе нагрузки 10 мА. Аналогичным образом работает узел натранзисторе VT2 и светодиоде HL3 при подключении нагрузки к розетке XS2. Диоды Шотки VD3 и VD6 ограничивают падение напряжения на резисторах R3 и R8 при росте тока нагрузки, защищая этим эмиттерные переходы транзисторов VT1 и VT2.
Разъём ХР1 представляет собой разветвитель, оснащённый штекерами разного типа. При подключении к нему нагрузки светодиоды HL2 и HL3 будут светиться одновременно.
Некоторые мобильные устройства по окончании зарядки встроенных в них аккумуляторов "забывают" закрыть соответствующий электронный ключ. В результате этого напряжение аккумулятора поступает на гнездо их внешнего питания, что может привести к тому, что одно мобильное устройство с разряженным аккумулятором будет потреблять энергию заряженного аккумулятора другого. Для предотвращения такой ситуации выходы источника питания развязаны диодами Шотки VD2, VD4, VD5, VD7.
Ограничительный диод (сапрессор) VD1 защищает подключённые к разъёмам нагрузки от повреждения повышенным напряжением при неисправности блока питания. Светодиод HL1 светит при включении устройства в сеть. Фильтр C1L1L2C3C4 снижает уровень пульсаций выходного напряжения импульсного блока питания. Их размах на разъёмахXP1, XS1 и XS2 не превышает 10 мВ при токе нагрузки 2 А. Это значительно меньше, чем у различных телефонных зарядных устройств, где пульсации могут достигать сотен милливольт.
Детали устройства по схеме на рис. 2 установлены на монтажной плате размерами 75x25 мм. Монтаж - двухсторонний навесной. Резисторы R5 и R10 припаяны непосредственно к контактам розеток XS1 и XS2. Возле этих розеток установлены светодиоды HL2 и HL3.
Дроссели L1, L2 - промышленного изготовления на H-образных магнито-проводах, чем больше их индуктивность и меньше сопротивление обмоток, тем лучше. Германиевые транзисторы SFT352 можно заменить отечественными из серий МП25, МП26, МП39-МП42. Диоды, входящие в сборки MBRD620CT соединены параллельно для повышения надёжности, снижения нагрева и уменьшения падения напряжения. При подборе диодов им на замену отдавайте предпочтение мощным низковольтным диодам Шотки. Подойдут, например, MBRD630CT, MBRF835, MBRD320, MBRD330, 1N5820, 1N5821. Ограничительные диоды P6KE6.8A можно заменить стабилитронами 1N5342. Светодиоды могут быть любого типаобщего применения непрерывного свечения, например, серий КИПД40, L-1053, L-173.
Устройство собрано в пластмассовом корпусе размерами 172x72x37 мм. Расположение его узлов внутри корпуса показано на рис. 3. Масса конструкции - 240 г без шнуров питания. Изготовленный источник питания при напряжении в сети 230 В потребляет от неё ток 1,5 мА в режиме холостого хода и около 26 мА при токе нагрузки 1 A.

Рис. 3. Расположение узлов устройства внутри корпуса
Приятной неожиданностью стало то, что даже без экранирования импульсного блока питания описанное устройство не оказывает заметного негативного влияния на качество приёма вещательных радиостанций всех диапазонов, даже если радиоприёмник стоит рядом. Ведь обычные телефонные зарядные устройства своими помехами зачастую полностью глушат радиоприём даже на УКВ-диапазонах.
Кроме различных цифровых мобильных мультимедийных устройств, к этому источнику питания можно подключать "четырёхаккумуляторные" фотоаппараты и видеокамеры, рассчитанные на питание напряжением 4,8...6,4 В, радиоприёмники, детские игрушки. Подобным образом можно доработать и использовать другие импульсные блоки питания, демонтированные из неисправных или ненужных бытовых электронных приборов, например, блок GL001A1. В некоторых случаях доработка может быть упрощена, поскольку во многих блоках двухобмоточный дроссель на сетевом входе уже и м еетс я.
А. Бутов, с. Курба Ярославской обл.
