Надежный БП самостоятельной сборки
В сети множество схем блоков питания, но часть из них не работает, а часть – не удовлетворяет желаемым требованиям. Многие БП собранны на дорогих компонентах или сложны в сборке для начинающих радиолюбителей. Представленный импульсный блок питания на tl494 своими руками повторить может любой желающий, ввиду доступности и популярности электронных компонентов и простоты сборки.
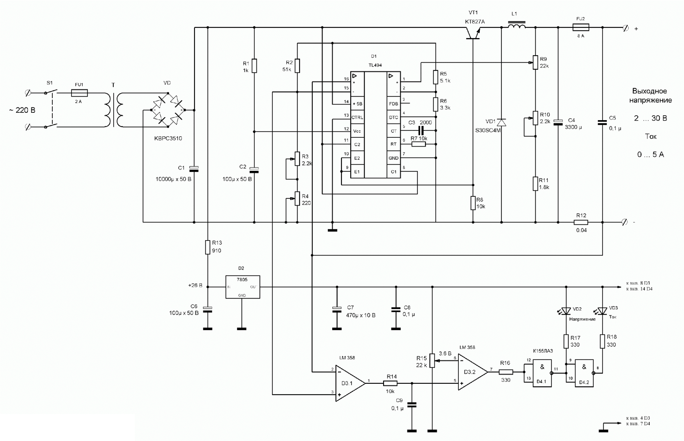
Схема устройства
В качестве трансформатора может служить любой сетевой понижающий трансформатор, с напряжением 40В. Выходное напряжение при этом, регулируется от 2В до 30В. Дроссель выпаян из неработающего БП от компьютера, можно экспериментировать с ним. Намотан на ферритовом кольце.

На заднюю часть панели лучше всего вынести детали, которые будут греться при работе, и установить их на общий радиатор. Это может быть дроссель, диодный мост, R12, КТ827А. Наилучшим исполнением будет вмонтированный куллер или самодельный вентилятор, который будет обдувать данные элементы. Запитать его лучше, сообразив дополнительную обмотку трансформатора, или присоединить еще один соответствующий блок питания, можно импульсный. Он же и послужит для подачи напряжения на цифровые измерительные приборы.
Блок питания в конечном исполнении

Печатная плата
Плата была разделена на две части, для удобства монтажа в корпусе. Желающие могут повторить по подобию или придумать своё исполнение.


Автор: RadioRadar

