Создание импульсного блока питания (ИБП) всегда связано с рядом сложностей:
- Правильный расчёт и самостоятельная намотка трансформатора.
- Подгон под нагрузку.
- И т.д.
И добавляется к этому всему схема управления источником питания.
Чтобы снизить сложность создания малогабаритных блоков питания (мощностью до 12 Вт), компания THX Micro Electronics предлагает свой ШИМ-контроллер THX203H. Это проверенное временем и очень простое решение на базе биполярных транзисторов.
Микросхема обладает хорошей эффективностью (пиковая мощность ИБП на базе THX203H может достигать 18 Вт), привычным и компактным корпусом, отличной функциональностью:
- Диапазон рабочих температур – 0-70°C (пиковая - 125°).
- Скважность – 57%.
- Частота преобразования – 61 Гц.
- Напряжение питания – 9 В (но не более 16 В).
- Сила тока при переключении – не более 800 мА.
- Встроенная защита от режима насыщения и от перегрузки.
Корпус - DIP-8.
Назначение выводов микросхемы обозначено на схеме ниже.

Рис. 1. Назначение выводов микросхемы
Номер контакта | Обозначение | Назначение |
1 | OB | Контакт управления пусковым током |
2 | VCC | Питание |
3 | GND | Заземление |
4 | CT | Внешний колебательный контур / таймер (задаётся ёмкостью конденсатора) |
5 | FB | Обратная связь |
6 | IS | Управление током переключения |
7,8 | OC | Выход |
Для понимания логики работы можно привести структурную схему THX203H.

Рис. 2. Структурная схема THX203H
График работы микросхемы в открытом цикле работы (в нормальной фазе).

Рис. 3. График работы микросхемы в открытом цикле работы
Общий график.

Рис. 4. Общий график работы микросхемы
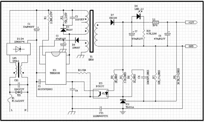
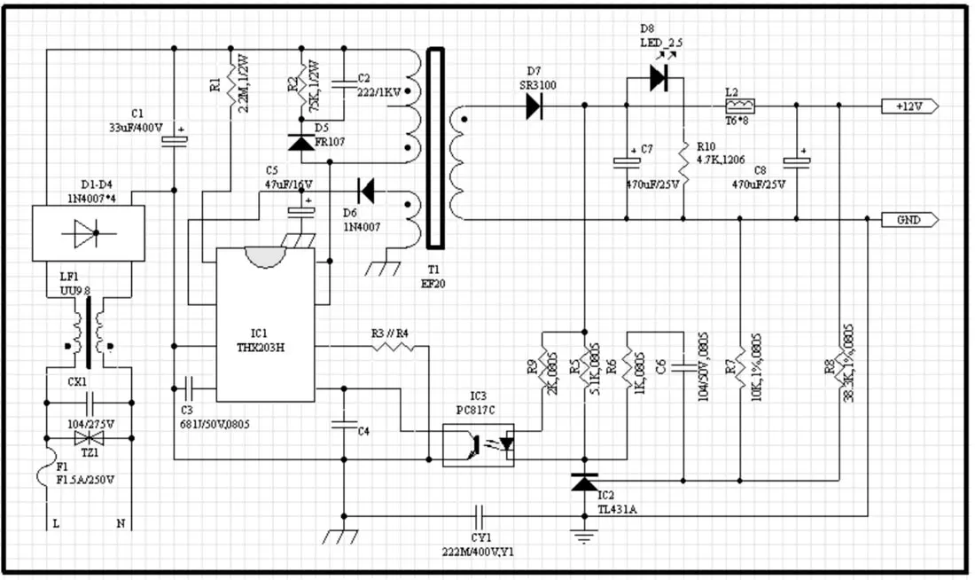
Блок питания на базе THX203H
Типовая схема включения, рекомендуемая производителем, выглядит следующим образом.
Рис. 5. Типовая схема включения
Так как микросхема проектировалась для конкретного исполнения малогабаритных импульсных БП, то в даташите (см. здесь) приводится весь перечень используемых элементов и их параметров, в том числе, это касается трансформатора - есть детальная информация о его характеристиках, которые можно использовать для самостоятельной намотки или для поиска готовых решений в магазинах.
Микросхема может быть применена в ремонте зарядных устройств для мобильных телефонов. Например, таких (в данном случае, модель ETA-U90EWE).

Рис. 6. Зарядное устройство ETA-U90EWE
Внутреннее устройство такого блока питания.

Рис. 7. Внутреннее устройство блока питания.
Штатная микросхема (ШИМ-контроллер) HT204 легко меняется на доступный аналог - THX203H (замена "один на один").
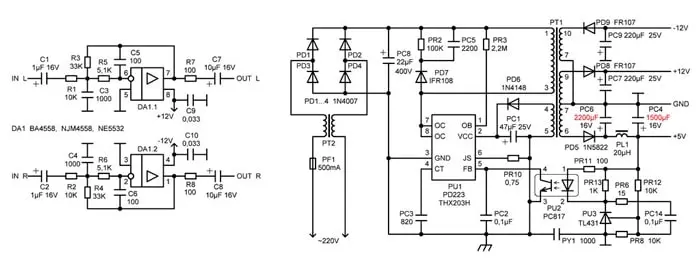
Встретить микросхему можно и в других популярных устройствах, питающихся напряжением 5 В. Например, в маршрутизаторах D-Link DIR-300.

Рис. 8. Схема адаптера питания маршрутизатора
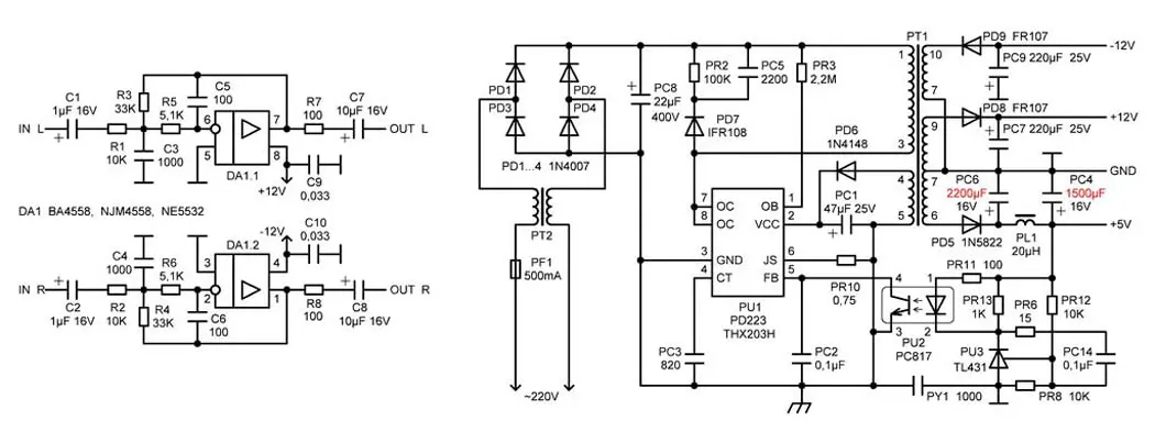
Или в DVD-плеерах BBK.
Рис. 9. Схема DVD-плеера BBK
Автор: RadioRadar


