В статье описан стабилизатор напряжения с регулирующим элементом в минусовом проводе, собранный на полевом транзисторе и ОУ, и сетевой двухполярный источник питания с такими стабилизаторами. Приводятся два варианта печатной платы стабилизатора, рассчитанные на установку ОУ в разных корпусах.
Снизить размах пульсаций выходного напряжения предлагаемого стабилизатора позволило применение двухзвенного пассивного RC-фильтра в цепи питания ОУ. В результате он не превышает 2 мВ при токе нагрузки 0...9 А. Полностью исключена паразитная генерация и обеспечена плавность включения стабилизатора. Высокоскоростная токовая защита с порогом срабатывания 10 А существенно снизила риск повреждения стабилизатора (в том числе при коротком замыкании выхода) и питаемых от него устройств.
В стабилизаторах с регулирующим элементом в плюсовом и минусовом проводах, описанных в статьях [1] и [2], применение активных фильтров стабилизируемого напряжения на ОУ и мощных полевых транзисторов дало хорошие результаты. Размах пульсаций их выходного стабилизированного напряжения не превышает 1 мВ при токе нагрузки 8 А. В стабилизаторах, описанных в [2], дополнительно применены отдельные пассивные фильтры напряжения, питающего ОУ, состоящие из двух соединённых последовательно RC-звеньев R1C3C5 и R5C8C10C13 (рис. 1 и рис. 2 в [2]). При этом суммарная ёмкость конденсаторов первых звеньев этих фильтров (20 мкФ) на порядок меньше суммарной ёмкости конденсаторов вторых звеньев (240 мкФ). Но даже при приблизительно одинаковой ёмкости конденсаторов обоих звеньев наибольшее влияние на параметры фильтра оказывает второе звено. В связи с этим при указанной выше ёмкости конденсаторов первое звено на параметры всего фильтра практически не влияет.
Как показал эксперимент, увеличение на порядок ёмкости конденсаторов в первом звене фильтра питания ОУ сильно снизило размах пульсаций выходного напряжения стабилизатора же без использования активного фильтра. Это позволило вообще исключить этот фильтр, сэкономив мощный полевой транзистор, значительно упростив схему стабилизатора и высвободив ОУ, работавший в активном фильтре. В предлагаемом стабилизаторе на этом ОУ построен узел токовой защиты. Упростилась и трассировка печатных проводников, что позволило уменьшить размеры печатной платы.
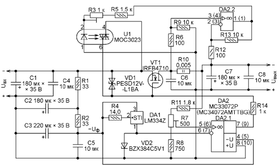
Принципиальная схема разработанного стабилизатора напряжения с регулирующим элементом (транзистором VT1) в минусовом проводе изображена на рис. 1 . Его входное напряжение Uвх = - (16...20) В с учётом пульсаций, выходное напряжение Uвых = -15 В, порог срабатывания токовой защиты - 10 А. Здесь пассивный двухзвенный фильтр, выходным напряжением иф которого питается сдвоенный ОУ DA2 (MC33072P или MC34072AMTTBG), состоит из звеньев R1C2 и R2C3. Конденсатор C5 на параметры фильтра влияет слабо, поскольку его ёмкость всего 10 мкФ. Цель его установки - обеспечить устойчивую работу микросхемы DA2, между выводами питания которой он подключён.

Рис. 1. Принципиальная схема стабилизатора напряжения
Номера выводов одинакового назначения у микросхем MC33072P (в корпусе DIP8 размерами 10x8 мм) и MC34072AMTTBG (в корпусе WQFN10 размерами 2,6x2,6 мм) неодинаковы. Поэтому на схеме номера выводов микросхемы MC34072AMTTBG и её название заключены в скобки. Электрические характеристики этих микросхем идентичны. Различаются лишь допустимые интервалы рабочей температуры (-40...+ 25оС у MC34... и -40...+85оС у MC33...).
Собственно стабилизатор собран на мощном полевом транзисторе VT1 IRFB4710 и ОУ DA2.1. Источником образцового напряжения служит стабилитрон BZX384C5V1 (VD2) на 5,1 В, ток через который стабилизирован микросхемой LM334Z (DA1). По сравнению со стабилизатором тока J511, применённым в [1] и [2], микросхема LM334Z обладает рядом преимуществ.
Во-первых, она более распространена, а поэтому более доступна, чем J511. Во-вторых, разброс тока стабилизации у J511 может достигать 50 % и более. В связи с этим низковольтный стабилитрон, динамическое сопротивление которого при малом токе довольно велико, приходится подбирать, чтобы получить нужное напряжение. А вот ток стабилизации LM334Z с высокой точностью задают резистором R4, включённым между выводами 2 и 3. При его сопротивлении 14 Ом ± 1 % ток, втекающий в вывод 3 и вытекающий из вывода 1, равен 5±(0,01...0,02) мА. В-третьих, и это самое главное, прибор J511 стабилизирует ток лишь при приложенном к нему напряжении не менее 10 В. По этой причине использовать с ним стабилитрон с высоким напряжением стабилизации не удаётся. Микросхема LM334Z выходит на стабилизацию тока при напряжении всего 1,5 В, предоставляя возможность применить стабилитрон на 5,1 В, имеющий существенно меньшее дифференциальное сопротивление, чем стабилитрон на 2,7 В, и намного меньший температурный коэффициент напряжения.
ОУ DA2.1 сравнивает образцовое напряжение, поданное на его инвертирующий вход, с частью выходного напряжения, снятой с делителя R11R7R8 и поданной на неинвертирующий вход этого ОУ Усиленный сигнал рассогласования с выхода ОУ DA2.1 приходит на затвор транзистора VT1 через резистор R14. Если, например, при увеличении тока нагрузки выходное напряжение стабилизатора падает, то падает и напряжение, снятое с делителя, в результате чего напряжение на выходе ОУ и на затворе транзистора VT1 становится более положительным. Транзистор приоткрывается, восстанавливая первоначальное значение выходного напряжения стабилизатора.
Двунаправленныйсупрессор PESD12VL1BA (VD1) защищает изоляцию между затвором и каналом транзистора VT1 от пробоя в момент включения питания. Конденсаторы C6-C8 дополнительно снижают размах пульсаций выходного напряжения.
Отличительная особенность стабилизатора - отсутствие конденсатора обратной связи, установленного между выходом и инвертирующим входом ОУ DA2.1. Обычно такой конденсатор (например, C5 в [1]) предотвращает самовозбуждение стабилизатора. Отсутствует и конденсатор между затвором и стоком транзистора VT1 (аналогичный конденсатору C6 в [1]), выполняющий ту же функцию. Эти конденсаторы приводили к слишком медленной реакции стабилизатора на резкое изменение тока нагрузки в ту или иную сторону.
С описываемым стабилизатором специальные эксперименты по исследованию этой реакции не проводились. Однако при резком изменении нагрузки зафиксировано отсутствие выбросов выходного напряжения и быстрое его установление после включения тока нагрузки (приблизительно 30 % максимального) и его выключения. Это свидетельствует о том, что стабилизатор достаточно устойчив и имеет приемлемую переходную характеристику.
Основные элементы устройства токовой защиты - датчик тока нагрузки резистор R10 (сопротивление - 5 мОм, мощность - 2 Вт, типоразмер - 2512), классический дифференциальный усилитель на ОУ DA2.2 [3] и симисторный оптрон MOC3023(U1). Выходное напряжение дифференциального усилителя пропорционально падению напряжения на датчике тока с коэффициентом усиления, равным R9/R6 = R13/R12 = 100.
При отсутствии тока нагрузки падение напряжения на резисторе R10 нулевое и напряжение на выходе ОУ равно потенциалу правого по схеме вывода резистора R9, соединённого с общим плюсовым проводом стабилизатора. По мере увеличения тока нагрузки напряжение между выходом ОУ и плюсовым проводом растёт по абсолютному значению, при 10 А достигает 5 В. Ток через излучающий диод оптрона U1 тоже растёт. Как только он превысит значение, необходимое для открывания фотосимистора оптрона (около 2,5 мА), фотосимистор открывается и соединяет между собой затвор и исток транзистора VT1. Транзистор закрывается и отключает этим нагрузку стабилизатора. Напряжение питания ОУ остаётся прежним. Порог срабатывания защиты устанавливают подстроечным резистором R3.
После срабатывания защиты ток через резистор R10 прекращается, напряжение между выходом Оу DA2.2 и плюсовым проводом уменьшается почти до нуля, что прекращает и ток через излучающий диод оптрона. Но открытый фотосимистор оптрона остаётся в этом состоянии, пока через него течёт ток, больший тока удержания. А протекание этого тока, ограниченного резистором R14, обеспечено нулевым относительно плюсового провода напряжением на выходе ОУ DA2.1 при закрытом транзисторе VT1.
В этом состоянии стабилизатор может оставаться сколь угодно долго. Единственный способ выйти из него - выключить питание стабилизатора и после полной разрядки сглаживающих конденсаторов выпрямителя повторно включить. Самостоятельная разрядка этих конденсаторов может занять несколько минут, ускорить её можно временным с помощью кнопки подключением параллельно конденсаторам резистора небольшого сопротивления. Учтите, чем меньше сопротивление этого резистора, тем быстрее разрядятся конденсаторы, но тем большую мощность должен выдерживать резистор, и тем сильнее обгорят контакты кнопки.
Подобное устройство защиты использовалось ранее в конструкциях, описанных в [4, 5], и показало надёжную работу. Оно довольно скоростное и срабатывает за единицы миллисекунд. Порог срабатывания защиты регулируется довольно точно.
Если стабилизатор с токовой защитой питает нагрузку с большой входной ёмкостью (например, УМЗЧ [5], в котором имеются конденсаторы ёмкостью в сотни и более микрофарад), то большой зарядный ток этих конденсаторов в момент включения питания может превысить установленный порог срабатывания защиты (10 А). В результате она немедленно после включения питания усилителя отключит его, и он, естественно, работать не станет. В подобном случае порог срабатывания защиты можно немного поднять подстроечным резистором R3, оставаясь, конечно, в пределах возможностей стабилизатора и выпрямителя, питающего его. Если же их возможностей недостаточно, придётся принимать меры, уменьшающие пусковой ток усилителя.
Печатная плата для стабилизатора была разработана в двух вариантах: под сдвоенный ОУ MC33072P (рис. 2,а) и под сдвоенный ОУ MC34072AMTTBG (рис. 2,б). Размер первой платы - 16x25 мм, а второй - 16x17 мм. Обе они изготовлены из фольгированного с одной стороны стеклотекстолита. Расположение элементов на этих платах показано соответственно на рис. 3 и рис. 4. Обратите внимание, что на плате под микросхему MC34072AMTTBG отсутствует конденсатор С4, что не повлияло на характеристики стабилизатора, а подстроечный резистор R3 и постоянный резистор R5 соединены на ней иначе, чем на схеме рис. 1.

Рис. 2. Печатная плата стабилизатора

Рис. 3. Расположение элементов на плате

Рис. 4. Расположение элементов на плате
Отличительная особенность плат - отсутствуют крепёжные отверстия, поскольку платы держатся на жёстких и прочных выводах транзисторов IRFB4710 (VT1) в корпусах TO-220, а сами транзисторы закреплены винтами М3 на теплоотводах. Для улучшения теплового контакта применена теплопроводная паста КПТ-8.
Микросхема LM334Z (DA1) - стабилизатор тока, значение которого зависит от сопротивления резистора R4, припаянного в рассматриваемом случае непосредственно к утолщённым частям выводов 2 и 3 микросхемы на расстоянии около 2 мм от её корпуса. Вывод 2 укорочен, отверстие для него на платах не предусмотрено. Выводы 1 и 3 микросхемы DA1 припаяны соответственно к выводам 6 и 4 микросхемы DA2 (рис. 3) либо впаяны в имеющиеся в плате отверстия (рис. 4). Поскольку эти отверстия находятся под оптроном U1, выводы микросхемы DA1 следует соответствующим образом отформовать и впаять её первой, а затем впаять оптрон. "Лишние" выводы оптронов МОС3023 перед установкой их на обе платы должны быть удалены.
Постоянные резисторы стабилизатора - типоразмера 0603 для поверхностного монтажа, за исключением резистора R10, типоразмер которого 2512. Этот резистор устанавливают перпендикулярно поверхности платы, припаяв один его вывод к выступающей из платы части вывода стока транзистора VT1. А другой - к одному из плеч вставленной в два соседних отверстия платы U-образной скобы из медного провода диаметром 1,2 мм. Второе плечо этой скобы служит выходным контактом стабилизатора.
Подстроенные резисторы R3 и R7 - PVZ3A для поверхностного монтажа. Конденсаторы С4, С5, С6, С8 - типоразмера 0805 для поверхностного монтажа. Оксидные конденсаторы C1, C2, C7 диаметром 8 мм и высотой 11 мм с низким ЭПС, а C3 - диаметром 8 мм и высотой 15 мм с низким импедансом, что существенно снижает размах пульсаций выходного напряжения.
Внешний вид собранного стабилизатора с микросхемой MC34072AMTTBG показан на рис. 5 со стороны печатных проводников, а на рис. 6 - со стороны установки полевого транзистора, оксидных конденсаторов, оптрона и стабилизатора тока. Хотя на фотоснимках выводы оксидных конденсаторов оголены, во избежание случайных замыканий на них рекомендуется одеть ПВХ или лучше фторопластовые трубки.

Рис. 5. Внешний вид собранного стабилизатора

Рис. 6. Внешний вид собранного стабилизатора
Начиная налаживание изготовленного стабилизатора, необходимо установить его выходное напряжение под-строечным резистором R7, подключив к выходу стабилизатора цифровой вольтметр или мультиметр в режиме вольтметра. В отсутствие нагрузки или с максимальной нагрузкой его показания не должны изменяться более чем на 10 мВ. Затем необходимо включить последовательно с нагрузкой амперметр и установить требуемый порог срабатывания защиты (например, 10 А).
Если требуется выходное напряжение, отличающееся от 15 В, желательно изменить сопротивление резистора R11, сохранив этим ток делителя R7R8R11 равным приблизительно 5 мА. Минимальное мгновенное значение входного напряжения (с учётом его пульсаций) при этом должно не менее чем на 1...1,5 В превышать выходное напряже-
ние. Кроме того, напряжение на микросхеме LM334Z не должно быть больше 40 В, а напряжение питания микросхемы MC330723 (MC34072AMTTBG) - 44 В.
Если потребуется увеличить максимальный ток нагрузки и порог срабатывания токовой защиты свыше 10 А, следует иметь в виду, что допустимый ток стока транзистора IRFB4710 - 75 А. Но допустимая рассеиваемая этим транзистором мощность, равная 200 Вт, если поддерживать температуру его корпуса равной 25оС, уменьшается на 1,4 Вт на каждый градус повышения температуры. Поэтому следует позаботиться о хорошем теплоотводе.
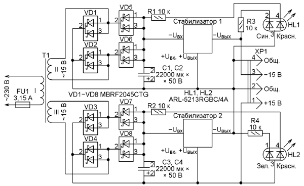
К сожалению, по схеме, комплементарной схеме рассмотренного стабилизатора, не удалось создать стабилизатор с регулирующим элементом в плюсовом проводе и высокими параметрами. Размах пульсаций на выходе такого стабилизатора достигал 10...12 мВ, что автора никак не устроило. Поэтому при конструировании двухполярного источника питания для УМЗЧ было решено применить в нём сетевой трансформатор с двумя изолированными вторичными обмотками и мостовыми выпрямителями, подключив к ним два одинаковых стабилизатора, рассмотренных выше. Плюсовой провод одного стабилизатора и минусовый провод другого соединены на выходе. Схема такого источника показана на рис. 7.

Рис. 7. Схема источника питания
В выпрямительных мостах применены сборки из двух диодов с барьером Шотки MBRF2045CTG (VD1-VD8), диоды каждой из которых соединены параллельно. Падение напряжения на таких диодах при токе 10 А не превышает 0,5 В, что значительно меньше, чем на обычных кремниевых диодах. Это позволяет снизить потери напряжения вторичных обмоток трансформатора на выпрямительных мостах и уменьшить рассеиваемую диодами мощность.
Применены диодные сборки в полностью изолированных корпусах (о чём свидетельствует буква F в обозначении). Это позволило закрепить их без изолирующих прокладок на
общем игольчатом теплоотводе с площадью поверхности охлаждения около 160 см2.
Следует добавить, что, пожертвовав одним вольтом напряжения каждой вторичной обмотки, вполне можно использовать вместо восьми сборок диодов два выпрямительных моста GBU25M.
Стоимость каждого из них сравнима со стоимостью одной сборки. Кроме того, мосты GBU25M проще монтировать (общее число выводов - 8, а у восьми диодных сборок - 24) и крепить к теплоотводу (требуются всего два винта вместо восьми).
Трансформатор T1 - на тороидальном магнитопроводе мощностью 300 Вт с двумя вторичными обмотками на 15 В каждая.
Трёхцветные светодиоды ARL-5213RGBC/4A (HL1 и HL2) служат индикаторами наличия напряжения на выходах стабилизаторов и их перехода в защитный режим. Они имеют вывод общего анода и три вывода от катодов кристаллов каждого (красного, зелёного и синего) цветасвечения. Светодиод HL1 - индикатор состояния канала напряжения -15 В, а светодиод HL2 - индикатор состояния канала напряжения + 15 В.
Если стабилизатор выходного напряжения -15 В работает нормально (имеется напряжение как на его входе, так и на выходе), включены красный и синий кристаллы светодиода HL1, а цвет его свечения - сиреневый. После срабатывания защиты выходное напряжение стабилизатора резко уменьшается, синий кристалл светодиода HL1 выключается, цвет его свечения становится красным. При нормальной работе стабилизатора напряжения +15 В включены красный и зелёный кристаллы светодиода HL2, поэтому цвет его свечения жёлтый. В случае перегрузки зелёный кристалл гаснет, поэтому цвет свечения светодиода HL2 становится красным.
Светодиоды ARL-5213RGBC/4A (круглые в матовом корпусе диаметром 5 мм и длиной 6 мм) можно заменить другими трёхцветными с общим анодом. Например, продающимися в зарубежных интернет-магазинах светодиодами 255 RGB LED (в прямоугольном корпусе с плоским торцом размерами 2x5 мм и высотой 5 мм). Светодиоды размещены на передней панели корпуса источника питания. Резисторы R3 и R4 припаяны непосредственно к их выводам и соединены проводами с входами и выходами стабилизаторов. Монтаж силовых цепей выполнен изолированным многожильным медным проводом с сечением по меди не менее 1,5 мм2.
При испытании блока напряжение на входах стабилизаторов ивх измерялось стрелочным вольтметром. К выходам стабилизаторов в качестве нагрузки подключались параллельно в различных сочетаниях резисторы 10 Ом 10 Вт, 5 Ом 70 Вт (две штуки) и 4 Ом 50 Вт, что при выходном напряжении 15 В позволяло получить несколько значений тока нагрузки - от 1,5 А до 11,25 А. Ток нагрузки измерял стрелочный амперметр, а выходное напряжение Uвых - цифровой мультиметр с ценой младшего разряда 0,01 В. Пульсации напряжений Uвх, Uф и Uвых автор наблюдал на экране двухканального цифрового осциллографа с закрытыми входами.
Осциллограммы жёлтого цвета на рис. 8 и рис. 9 показывают пульсацию напряжения ивх при токе нагрузки немного больше 9 А. Коэффициент отклонения по вертикали - 0,5 В/дел. Размах пульсаций от пика до пика - 1,22 В.

Рис. 8. Осциллограммы

Рис. 9. Осциллограммы
Осциллограмма голубого цвета на рис. 8 - пульсации напряжения Uф на выходе фильтра питания ОУ при том же токе нагрузки стабилизатора. Здесь коэффициент отклонения по вертикали - 20 мВ/дел. Размах пульсаций - 55,2 мВ.
Осциллограмма голубого цвета на рис. 9 - пульсации выходного напряжения стабилизатора ивых при указанном выше токе нагрузки. Коэффициент отклонения по вертикали - 2 мВ/дел. Размах пульсаций - 1,84 мВ. Таким образом, стабилизатор подавил пульсации в 1,22/0,00184 = 663 раза (на 56,4 дБ).
Скорость развёртки на всех осциллограммах одинакова - 2 мс/дел. Основная частота пульсаций - 100 Гц.
При всех измерениях мгновенные значения входного напряжения не опускались ниже 16,5 В. Другими словами, падение напряжения на стабилизаторах было не менее 1,5 В.
Выходное напряжение стабилизаторов, измеренное цифровым вольтметром непосредственно на правом по схеме рис. 1 выводе резистора R10, при изменении тока нагрузки от 0 до 10 А оставалось неизменным. Значит, его нестабильность не превысила цены младшего разряда индикатора вольтметра (10 мВ).
Следует учитывать, что при подключении нагрузки к разъёму XP1 на соединительных проводах неизбежно падает часть стабилизированного напряжения. Например, если использовать трёхпроводный кабель ПУГНП (ПБППГ) с проводами сечением 2,5 мм2 и удельным сопротивлением 27 мОм·мм2/м, то при токе 10 А и длине кабеля 1 м падение напряжения будет 108 мВ - около 10 мВ на каждый ампер тока. Поэтому для соединения блока питания с нагрузкой (например, УМЗЧ) рекомендуется использовать кабель как можно короче и возможно большего сечения. Автор применяет трёхпроводный кабель ПУГНП 3x4 мм2 длиной не более 0,5 м. Падение напряжения на нём не превышает 3,4 мВ на каждый ампер тока. Этот кабель как нельзя лучше подходит для заделки в разъём XS20JK-4P (ответную часть разъёмаXP1 XS20JK-4P(M)) с максимальным током 25 А на контакт. Соединение блока питания с УМЗЧ показано на рис. 10.

Рис. 10. Соединение блока питания с УМЗЧ
Хотя, согласно рассмотренным выше осциллограммам, размах пульсаций на правом по схеме рис. 1 выводе резистора R10 при токе нагрузки 9 А не превышает 2 мВ, на конце провода, соединяющего блок питания с нагрузкой, этот размах может возрасти до 3...5 мВ. При увеличении тока до 9.2...9.3 А он ещё незначительно возрастает, однако после 9,3 А быстро растёт и при токе, близком к 10 А, может сравняться с размахом пульсации на входе стабилизатора. Но поскольку при таком токе уже срабатывает защита, большого значения это не имеет. Другими словами, размах пульсаций не более 2 мВ гарантирован в интервале тока нагрузки 0...9 А.
Применение пассивного двухзвенного RC-фильтра в цепи питания ОУ, полевого n-канального полевого транзистора с большим пороговым напряжением и ОУ с нижним уровнем ограничения выходного напряжения, близким к напряжению на минусовом выводе питания, позволило получить надёжно работающий стабилизатор напряжения с регулирующим элементом в минусовом проводе и размахом пульсаций не более 2 мВ в интервале тока нагрузки 0...9 А.
Стабилизаторам с активными фильтрами на мощных полевых транзисторах [1, 2, 4, 5], где размах пульсаций выходного напряжения не более 1 мВ, стабилизатор, описанный в статье, проигрывает всего в два раза (не более 2 мВ). Однако его несомненное преимущество - защита по току, которой нет у ранее разработанных автором стабилизаторов с активными фильтрами. Кроме того, описанный стабилизатор содержит всего один мощный полевой транзистор, а стабилизаторы [1, 2, 4, 5] - по два. Поэтому он дешевле, малогабаритнее, проще в изготовлении и, по-видимому, надёжнее. Рекомендую его читателям.
Файл печатных плат в формате Sprint Layout 6.0 имеется здесь.
Литература
1. Кузьминов А. Стабилизаторы напряжения с активным фильтром. - Радио, 2017, № 5, с. 16-19.
2. Кузьминов А. Усовершенствованные стабилизаторы напряжения с активным фильтром. - Радио, 2017, № 9, с. 18, 19.
3. Хоровиц П., Хилл У. Искусство схемотехники. - М.: Мир, 1993.
4. Кузьминов А. Активный фильтр на мощном полевом транзисторе. - Современная электроника, 2016, № 3, с. 68- 75.
5. Кузьминов А. Применение инструментального усилителя для мостового включения двух мощных ОУ. Часть 3. - Современная электроника, 2017,№6, с. 74-80.
Автор: А. Кузьминов, г. Москва
