Неминуемое расширение номенклатуры эксплуатируемых аккумуляторов различных типов привело к необходимости доработки разрядно-зарядного устройства, описание которого приведено в [1]. Попытка оптимизации программы для возможного расширения списка аккумуляторов оказалась безуспешной из-за недостатка программной памяти микроконтроллера (МК). Пришлось решать эту проблему кардинальным изменением некоторых узлов устройства. Был изготовлен другой модуль управления на основе более мощного МК, возможности которого позволили значительно расширить список типов обслуживаемых аккумуляторов до 23. Кроме того, широкий интервал напряжений обслуживаемых аккумуляторов вынудил принять меры для защиты устройства от непредвиденных ситуаций. Для чего был изготовлен модуль защиты, который отключает аккумулятор от устройства в случае таких ситуаций, а также при переключении режимов. Электронная нагрузка в предыдущем варианте [1] имела фиксированное напряжение ограничения, в этом оно устанавливается программно, в зависимости от номинального напряжения обслуживаемого аккумулятора. Кроме того, устройство защиты фиксирует отсутствие переменного сетевого напряжения 230 В. Если напряжение на входе устройства отсутствует более двух периодов, запускается функция аварийного сохранения текущих параметров для последующего восстановления процесса обслуживания. Для защиты от сбоев программы использу ется сторожевой таймер. При подключении аккумулятора к адаптеру с неправильной полярностью устройство выводит на дисплей соответствующее сообщение и звуковой сигнал. Некоторые изменения были внесены в основную плату, плату сетевого фильтра и источник питания, которые будут подробно освещены далее.
В табл. 1 приведён список аккумуляторов, которые способно обслуживать устройство и выделенные номера адаптерам под конкретный тип и конструкцию аккумулятора для каждого канала обслуживания.
Таблица 1
Выделенные номера | Датчик температуры теплоотвода | Описание аккумулятора | |
0 | |||
Канал | Тип аккумулятора | ||
1 | 2 | ||
1-4 | 5-8 | Ni-Mh | Hикель-металл-гидридный |
9, 10 | 11, 12 | Ni-Cd | Никель-кадмиевый |
13 | 14 | 2Ni | Батарея из двух никель-металл-гидридных или никель-кадмиевых |
15 | 16 | 3Ni | Батарея из трёх никель-металл-гидридных или никель-кадмиевых |
17 | 18 | 4Ni | Батарея из четырёх никель-металл-гидридных или никель-кадмиевых |
19 | 20 | 5Ni | Батарея из пяти никель-металл-гидридных или никель-кадмиевых |
21 | 22 | 6Ni | Батарея из шести никель-металл-гидридных или никель-кадмиевых |
23 | 24 | 7Ni | Батарея из семи никель-металл-гидридных или никель-кадмиевых |
25 | 26 | 8Ni | Батарея из восьми никель-металл-гидридных или никель-кадмиевых |
27, 28 | 29, 30 | Ni-Zn | Никель-цинковый |
31-35 | 36-40 | Li-Po | Литий-полимерный |
41-45 | 46-50 | Li-Ion | Литий-ионный |
51-53 | 54-56 | Li-Mn | Литий-марганцевый |
57-59 | 60-62 | Li-Co | Литий-кобальтовый |
63-65 | 66-68 | Li-Nca | Литий-никель-кобальт-алюминиевый |
69-71 | 72-74 | Li-Nmc | Литий-никель-марганец-кобальт-оксидный |
75-77 | 78-80 | Li-Ti | Литий-титанатный |
81-83 | 84-86 | Li-Fe | Литий-железо-фосфатный |
87 | 88 | LiFePO4 | Батарея из четырёх литий-железо-фосфатных |
89 | 90 | Sla-2v | Свинцовый кислотный или гелевый напряжением 2 В |
91 | 92 | Sla-4v | Свинцовый кислотный или гелевый напряжением 4 В |
93 | 94 | Sla-6v | Свинцовый кислотный или гелевый напряжением 6 В |
95 | 96 | Sla-12v | Свинцовый кислотный или гелевый напряжением 12 В |
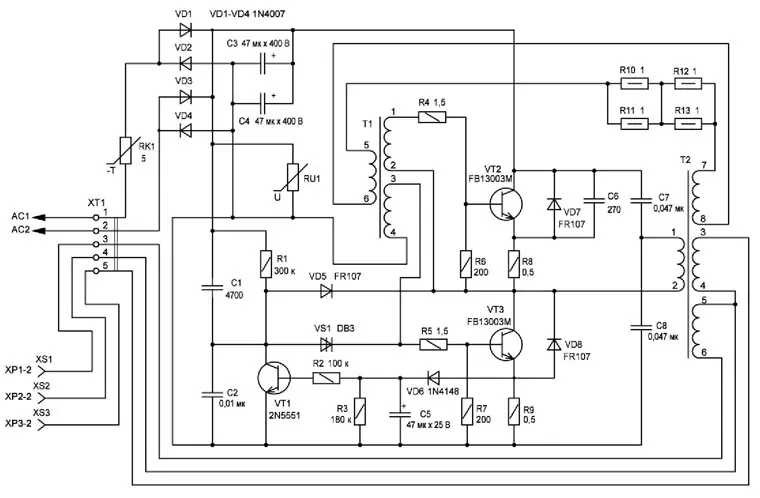
Схемы основных модулей устройства подробно описаны в [1], здесь будет уделено внимание только тем изменениям, которые были внесены в схемы в результате модернизации. Схема преобразователя сетевого напряжения (рис. 1) осталась без изменений, только к обмоткам 3, 4 и 5, 6 выходного трансформатора Т2 добавляются по три витка однотипного с обмотками провода. Это необходимо для увеличения разности между входным и выходным напряжением регуляторов зарядного тока для возможности зарядки аккумуляторов напряжением 12 В.

Рис. 1. Схема преобразователя сетевого напряжения
Для соединения преобразователя напряжения с основной платой устройства ранее использовалась клеммная колодка, которая оказалась не очень надёжной и была удалена. Вместо неё использовались одиночные посеребрённые контакты диаметром 2,5 мм от разъёма СШР. Штыри были впаяны в основную плату. На рис. 2 это XP1 - XP3, гнёзда XS1-XS3 проводами соединены с колодкой XT1 преобразователя (см. рис. 1), гнёзда изолированы термоусаживаемой трубкой.

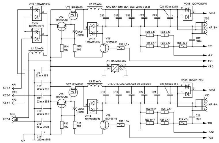
Рис. 2. Схема регуляторов зарядного тока
Схема регуляторов зарядного тока (рис. 2) имеет незначительные изменения. Как было отмечено выше, для зарядки аккумуляторов напряжением 12 В было несколько увеличено напряжение на входе регуляторов зарядного тока, кроме того, были заменены дроссе-ли L2, L3 на большую индуктивность того же типа, чтобы несколько снизить скважность ШИМ. Без этих доработок по напряжению и дросселями индуктивностью 15 мкГн при скважности более 50 % дроссели уже находились на грани насыщения с потерей реактивного сопротивления, что приводило к возникновению сквозного тока. Кроме этих доработок, пришлось программно ограничить выходную мощность регулятора зарядного тока до 8 Вт на один канал. Для снижения нагрева токоизмерительные резисторы были составлены из четырёх последовательно-параллельных резисторов R20-R27 типоразмера 2512 с допуском ±1 % с более чем вдвое большим сопротивлением, что позволило увеличить разрешающую способность при измерении токов, но пришлось ограничить максимальный ток зарядки с 2500 мА до 2300 мА. Разъёмы XS5 и XS6 типа BLD-4 используются для подключения к электронным нагрузкам модуля защиты. К ним припаяны четырёхпроводные шлейфовые кабели длиной около 70 мм, которые, в свою очередь, припаиваются к контактным площадкам основной платы. Через разъём XS4 типа BLS-2 входным постоянным напряжением регуляторов зарядного тока осуществляется электропитание релейной группы в модуле защиты. К нему припаян двухпроводный шлейфовый кабель длиной около 120 мм, который, в свою очередь, припаян к контактным площадкам основной платы.

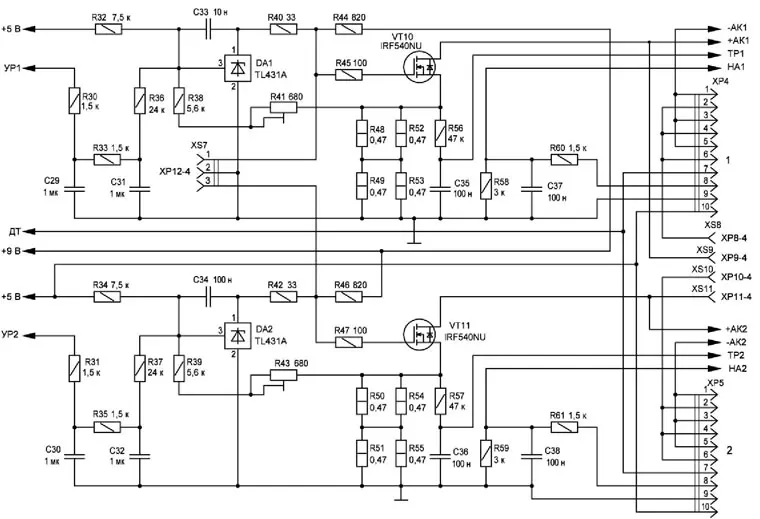
Рис. 3. Схема регулятора разрядного тока
В схеме регулятора разрядного тока (рис. 3) также заменены токоизмерительные резисторы R48-R55 на последовательно-параллельное соединение из четырёх резисторов, тип которых указан выше. Это вызвало необходимость изменения сопротивлений резисторов цепей обратной связи R32, R36, R38 и R34, R37, R39. Также добавлен разъём XS7 типа BLS-3 для подключения к модулю защиты, который блокирует работу транзисторов VT10, VT11 в необходимых случаях. Резисторы R45 и R47 в затворах транзисторов ограничивают разрядный ток ёмкости затвора при блокировке. Одиночные разъёмы XS8-XS11 ножевого типа B-2,8 мм предназначены для подключения к модулю защиты и соединяются проводами МГТФ-0,5 длиной около 70 мм с соответствующими контактными площадками основной платы.
Продолжение следует
Автор: А. Дымов, г. Оренбург
