На страницах журнала неоднократно публиковались статьи о питании светодиодов от различных преобразователей. Я решал обратную задачу по применению для освещения типовых светодиодных ламп, которые рассчитаны на сетевое напряжение 230 В, питаемых от автономных преобразователей. В этом основное отличие предлагаемой конструкции от ранее опубликованных. Источником энергии для преобразователя служит свинцово-кислотная аккумуляторная батарея, в данном случае использована батарея DT 1212.
Проведённые мной опыты по питанию светодиодных ламп от преобразователя с частотой 25 кГц дали отрицательные результаты. У светодиодных ламп с ограничителем тока световой поток уменьшается в два раза несмотря на номинальное напряжение питания 230 В. Светодиодные лампы с импульсным источником питания сохраняют световой поток, но КПД автономного преобразователя при подключении такой лампы менее 60 %. Отмечу, что я измерял не световой поток, а освещённость при питании ламп от сети и от автономного преобразователя. В процессе измерений освещённости лампа помещалась в светонепроницаемую картонную коробку, в противоположной стенке коробки имелось отверстие для датчика люксметра, так обеспечивалась объективность измерений.

Рис. 1. Схема преобразователя
Схема преобразователя показана на рис. 1. Задающий генератор собран на микроконтроллере DD1, собственно преобразователь - на полевых транзисторах VT1, VT2 и трансформаторе T1. Тактовая частота микроконтроллера задаётся кварцевым резонатором ZQ1, применение внешнего резонатора продиктовано необходимостью получения частоты преобразования 50 Гц без "хвостов". Питание микроконтроллера обеспечивает понижающий DC-DC-преобразователь на микросхеме DА1.

Рис. 2. Чертёж печатной платы преобразователя

Рис. 3. Расположение элементов на печатной плате
Преобразователь собран на печатной плате из фольгированного с двух сторон стеклотекстолита толщиной 1,5 мм. Чертёж печатной платы показан на рис. 2. Плата рассчитана на монтаж следующих деталей. Резисторы - МЛТ, ОМЛТ, С2-33 и аналогичные, R1, R3, R4 мощностью рассеяния 0,25 Вт, резистор R2 - 1 Вт. Конденсаторы c3, C4 для поверхностного монтажа типоразмера 1206, С1, C6 - К10-17б, оксидные C2 - TREC, С5 - К53-4. В устройстве применена катушка индуктивности RLB0914-101KL, кварцевый резонатор - HC-49U, трансформатор - ТТП-40. Полевые транзисторы установлены на теплоотводы HS 211-30. Расположение элементов на печатной плате показано на рис. 3. В микроконтроллере ATtiny25 есть блок генерации времени запаздывания, предназначенный для задержки формирования нарастающих фронтов выходных сигналов относительно исходного ШИ-сигнала. Наличие такой задержки предотвращает сквозные токи через ключевые транзисторы. Однако использовать блок можно только для высокочастотных преобразователей.

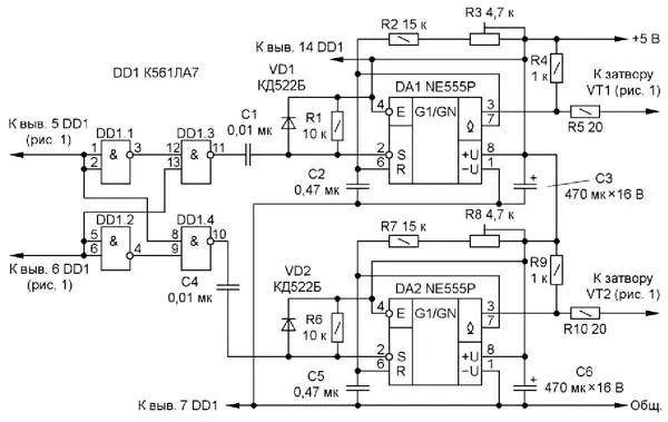
Рис. 4. Схема блока для преобразователя частотой 50 Гц

Рис. 5. Печатная плата формирователя
Для преобразователя частотой 50 Гц я разработал аналогичный по назначению блок, схема которого показана на рис. 4. На микросхеме DD1 реализован узел запуска одновибраторов на микросхемах DA1 и DA2. Необходимую длительность импульсов 8,8...10 мс задают подстроечными резисторами R3 и R8. Формирователь собран на печатной плате из фольгированного с двух сторон стеклотекстолита толщиной 1,5 мм, чертёж которой показан на рис. 5. В устройстве применены резисторы МЛТ, ОМЛТ, С2-33 и аналогичные мощностью рассеяния 0,25 Вт, подстроечные резисторы R3, R8 - 3296. Конденсаторы C1, C4 - К10-17б, C2, C5 - К73-17в, оксидные C3, C6 - TREC. Расположение элементов показано на рис. 6. Плата идентична по размеру и крепёжным отверстиям плате преобразователя, при подключении с платы преобразователя отпаивают резисторы R3, R4.

Рис. 6. Расположение элементов на печатной плате формирователя

Рис. 7. Осциллограмма тока, потребляемого преобразователем (по схеме рис. 1)

Рис. 8. Осциллограмма, показывающая изменение формы тока, потребляемого преобразователем (по схеме рис. 4)
Чтобы показать необходимость описанного блока, приведу две осциллограммы. На первой осциллограмме (рис. 7) показан ток, потребляемый преобразователем, собранным по схеме рис. 1. Осциллограмма записана с датчика тока - резистора сопротивлением 1 Ом, нагрузка преобразователя - лампа накаливания мощностью 15 Вт. Вторая осциллограмма (рис. 8) показывает изменение формы тока, потребляемого преобразователем, с блоком по рис. 4 с той же нагрузкой. Токовые выбросы, показанные на первой осциллограмме, несколько увеличивают ток потребления, снижая КПД преобразователя, опасности для транзисторов они не представляют. По моим измерениям потребляемый ток увеличивается на 50...60 мА, потери - меньше 1 Вт. С дополнительным блоком по рис. 4 эти потери практически такие же, однако схема устройства усложняется, и требуется настройка блока с применением осциллографа.

Рис. 9. Ток, потребляемый преобразователем (жёлтым цветом), и выходное напряжение (синим цветом) для светодиодных ламп

Рис. 10. Ток, потребляемый преобразователем (жёлтым цветом), и выходное напряжение (синим цветом) для светодиодных ламп
Ток, потребляемый преобразователем (жёлтым цветом), и выходное напряжение (синим цветом) для светодиодных ламп показаны на осциллограммах, приведённых на рис. 9 и рис. 10. Применён тот же датчик тока - резистор сопротивлением 1 Ом, нагрузка - светодиодная лампа "ЭРА" мощностью 11 Вт (см. рис. 9). На рис. 10 показаны осциллограммы для случая, когда к преобразователю подключены две лампы "ЭРА". Используемая лампа"ЭРА"имеет фактическую мощность 9 Вт и коэффициент мощности 71 %, измерено многофункциональным ваттметром RX-8. С учётом падения напряжения на датчике тока КПД преобразователя - более 81 %. Самый интересный результат получен с лампой, имеющей ограничитель тока, с паспортной мощностью 11 Вт, фактическая измеренная её мощность - 8,5 Вт, коэффициент мощности - 64 %. При работе от сети освещённость, создаваемая лампой, - 580 люкс, от преобразователя - 565 люкс, меньше примерно на 3,5 %. Ток, потребляемый преобразователем, - 0,52 А, напряжение на лампе - 255 В. Преобразователь потребляет от аккумуляторной батареи мощность 6,24 Вт, а световой поток лампы практически не изменяется. В заключение отмечу, что трансформатор используется по мощности на 50 % с учётом допустимого тока вторичных обмоток - 2 А.
Как отмечено выше, в преобразователе применён трансформатор ТТП-40 с номинальным напряжением сетевой обмотки 220 В, выходное напряжение вторичных обмоток - 9 В, ток нагрузки - 2 А. Трансформатор выбран с учётом напряжения питания 12 В от аккумуляторной батареи, при большем напряжении вторичных обмоток выходное напряжение преобразователя будет существенно меньше. Например, для трансформатора с напряжением вторичных обмоток 12 В выходное напряжение - не более 185 В.
Программа и прошивка микроконтроллера размещены здесь.
Автор: Н. Салимов, г. Ревда Свердловской обл.
