Для защиты различной радиоэлектронной аппаратуры от бросков тока или напряжения иногда применяют устройства так называемого плавного или мягкого включения. Защитную функцию в таком устройстве часто выполняет мощный резистор, включённый последовательно с первичной обмоткой силового трансформатора блока питания защищаемой аппаратуры. После плавной зарядки в нём всех конденсаторов в течение нескольких секунд устройство защиты с помощью контактов реле закорачивает резистор, и защищаемое устройство переходит в штатный режим работы.
В то же время существуют устройства защиты АС, которые отключают их от УМЗЧ в случае появления на них постоянного напряжения выше определённого значения. В таких устройствах АС подключается к выходу УМЗЧ через контакты реле. Но это может свести к нулю все старания повысить качество работы усилителей. В моей практике был случай появления больших искажений при воспроизведении музыки. После выяснения причины оказалось, что переходное сопротивление контактов реле, видимо, от окисления, стало большим и неустойчивым.
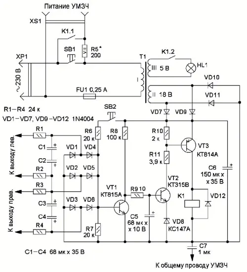
Такую ситуацию можно исключить за счёт применения высококачественного и поэтому дорогого реле или возложить защиту АС на устройство плавного включения. Оно сможет отключить питание УМЗЧ в случае появления постоянного напряжения на АС, защитив тем самым как её, так и сам УМЗЧ. Описание такого устройства защиты приведено ниже. Оно выполнено в виде отдельной приставки со своим источником питания. Его схема показана на рисунке. УМЗЧ подключают к гнезду XS1, и оба устройства в исходном состоянии обесточены. Для запуска устройства защиты надо нажать на кнопку SB1 и удерживать её несколько секунд. Сетевое напряжение напрямую поступает на трансформатор Т1, а через токоограничивающий резистор R5 - на блок питания УМЗЧ, где происходит плавная зарядка всех конденсаторов. Одновременно происходит зарядка конденсатора С5 через резисторы R8, R9. Когда напряжение на нём превысит 5,4 В, транзистор VT2 откроется, вслед за ним откроется транзистор VT3 и напряжение питания поступит на реле K1. Своими контактами K1.1 оно закорачивает резистор R5, и на блок питания УМЗЧ поступает полное напряжение сети.

Схема устройства
После отпускания кнопки SB1 резистор R5 включён последовательно с первичной обмоткой трансформатора Т1, что приводит к уменьшению напряжения на вторичных обмотках, но реле останется во включённом состоянии. Входы устройства защиты (резисторы R1-R4) подключают к выходам левого и правого каналов УМЗЧ. Конденсаторы С1-С4 подавляют переменное напряжение звуковой частоты. Диоды VD1 - VD6 обеспечивают открывающее напряжение для транзистора VT1 в случае появления постоянного напряжения любой полярности на любом из выходов УМЗЧ. Если такое напряжение появится и окажется достаточным для открывания транзистора VT1, конденсатор С5 быстро разрядится через него и токоограничивающий резистор R9. В результате транзисторы VT2 и VT3 закроются, реле К1 будет обесточено и устройство вернётся в исходное состояние. Во время работы устройства нажатием на кнопку SB2 можно быстро отключить устройство от сети. Во избежание срабатывания устройства защиты от наводок нижний по схеме вывод конденсатора С7 надо соединить отдельным проводом с общим проводом УМЗЧ.
Применён резистор ПЭВ-7,5, остальные - МЛТ, С2-23, оксидные конденсаторы - К50-35 или импортные, конденсатор С7 - плёночный серии К73. Реле - с номинальным напряжением 24 В и контактами, рассчитанными на работу в сети 230 В. Кнопка SB1 (с самовозвратом) должна быть рассчитана на коммутацию сетевого напряжения. Кнопка SB2 (с самовозвратом) - любая малогабаритная. Был применён имеющийся в наличии маломощный силовой трансформатор Т1 с двумя вторичными обмотками. От одной (II) переменное напряжение 18 В поступает на выпрямительный мост на диодах VD7, VD9-VD11, а после выпрямления (24 В) пульсации сглаживает конденсатор С6. Напряжением 24 В питаются основные узлы устройства защиты. От другой вторичной обмотки (III) переменное напряжение 5 В через контакты реле К1.2 поступает на индикаторную лампу HL1 (6,3 В), которая светит, когда на трансформатор Т1 поступает напряжение сети. Но подойдёт и трансформатор с одной вторичной обмоткой на напряжение 18 В. В этом случае в качестве индикатора включения можно применить светодиод, который включают последовательно с резистором сопротивлением 10 кОм и подключают к реле К1 (с соблюдением полярности светодиода).
Автор: Ю. Нечаев, г. Пермь
