Сегодня шифраторы команд систем дистанционного управления проще сделать на основе микроконтроллеров. Предлагаемая статья предназначена для тех, кто не знаком с микроконтроллерной техникой и её программированием. В ней описан шифратор, который собран на дискретных элементах и микросхемах средней степени интеграции.
В настоящее время в большинстве многоканальных систем дистанционного пропорционального управления моделями применяется, как правило, метод импульсной передачи команд с временным разделением каналов. При этом методе сигналы, содержащие информацию об угловом положении исполнительного органа сервоприводов, формируются изменением длительности канальных импульсов, вырабатываемых шифратором команд в зависимости от углового положения рукояток управления передатчика. Для передачи информации по каналу связи эти импульсы преобразуются шифратором команд в короткие импульсы фиксированной длительности, образующие канальные посылки, разделённые синхропаузой, при этом информация о значении передаваемой команды в соответствующем канале управления содержится во временном интервале между импульсами канальной посылки, а число импульсов в ней зависит от числа каналов управления [1-4].
Предлагаю свой вариант шифратора команд для многоканальной системы дистанционного пропорционального управления моделями. По мнению автора, в отличие от известных устройств аналогичного назначения [1-4], он обладает высокой линейностью преобразования углового положения рукояток управления передатчика в длительность канальных импульсов, что позволяет более точно управлять сервоприводами модели.
Модель самолёта, управляемая с помощью передатчика, оснащённого этим шифратором, может одновременно исполнять следующие пропорциональные команды: "влево-вправо", "вверх-вниз", "крен влево-вправо", "обороты двигателя больше- меньше", что позволяет выполнять фигуры комплекса высшего пилотажа [2], утверждённого Международной федерацией аэронавтики (FAI) для радиоуправляемых авиамоделей.
Шифратор команд выполнен на доступной элементной базе, прост в налаживании и стабилен в работе.
Основные технические характеристики
Число каналов управления..........4
Период следования канальных импульсов, мс .............20
Длительность канальных импульсов, мс ...............1...2
Длительность импульсов канальной посылки, мс ...........................0,3
Длительность синхропаузы, мс, не менее.................11,7
Амплитуда импульсов канальной посылки, В, не менее ......................... 7
Напряжение питания, В ...........12
Ток потребления, мА, не более ........................60

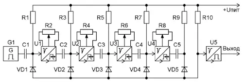
Рис. 1.
Функциональная схема шифратора команд представлена на рис. 1 . Шифратор команд включает в себя генератор прямоугольных импульсов G1; формирователи коротких импульсов - дифференцирующие цепи R1C1, R3C2, R5C3, R7C4, R9C5; формирователи канальных импульсов - одновибраторы U1-U4, длительность выходных импульсов которых регулируют соответствующими переменными резисторами R2, R4, R6, R8, попарно сопряжёнными посредством специальных механизмов [1-3] с двумя рукоятками управления передатчика, задающими угловое положение вала этих резисторов относительно его оси вращения; формирователь импульсов канальной посылки - одновибратор U5; формирователь импульсов запуска одновиб-ратора U5 - диоды VD1-VD5 и резистор R10.

Рис. 2.
На рис. 2 представлены временные диаграммы напряжений в характерных точках шифратора команд, поясняющие его работу (для наглядности масштаб по осям абсцисс и ординат не соблюдён, а форма импульсного напряжения на выходе дифференцирующих цепей изображена упрощённо, без выброса, не оказывающего влияния на функционирование шифратора команд).
Работает шифратор команд так. Генератор G1 вырабатывает на своём выходе последовательность прямоугольных импульсов напряжения Uвых.G1, период следования которых равен T, а длительность - т, причём в момент времени t0 формируется их фронт, а в момент t1 - спад.
Эти импульсы поступают на вход дифференцирующей цепи R1C1. В момент времени t1 на её выходе образуется кратковременный перепад напряжения Uвых.R1C1 с высокого на низкий уровень. Этот перепад напряжения запускает одновибратор U1, формирующий на своём выходе прямоугольный импульс напряжения Uвых.U1 длительностью т1, которая зависит от углового положения вала переменного резистора R2.
Аналогичным образом в моменты времени t2, t3, t4 выходными импульсами Uвыx.R3C2, Uвыx.R5C3, Uвыx.R7C4 дифференцирующих цепей R3C2, R5C3, R7C4 запускаются одновибраторы U2, U3, U4, формирующие на своих выходах прямоугольные импульсы напряжения Uвыx.U2, Uвыx.U3, Uвыx.U4 длительностью т2, т3, т4, которая задаётся угловым положением вала переменных резисторов R4, R6, R8 соответственно.
В момент времени t5 формируется спад выходного импульса одновибратора U4, при этом на выходе дифференцирующей цепи R9C5 образуется кратковременный перепад напряжения Uвыx.R9C5 с высокого на низкий уровень.
В моменты t1-t5, когда на выходе генератора G1 и соответствующего одновибратора U1-U4 присутствует напряжение низкого уровня, от источника напряжения питания +Uпит через резистор R10 и одну из цепей VD1C1 - VD5C5 протекает импульс тока, создающий падение напряжения на резисторе R10. В результате этого на входе одновибратора U5 образуется последовательность кратковременных перепадов напряжения Uвх.U5 с высокого на низкий уровень. Каждый из этих перепадов напряжения запускает одновибратор U5, в результате чего в моменты t1-t5 на его выходе формируются прямоугольные импульсы напряжения Uвых.U5 фиксированной длительности т0 - импульсы канальной посылки, при этом временные интервалы т1, т2, т3, т4 между импульсами канальной посылки содержат информацию о значении команды в соответствующем канале управления.
Далее процесс формирования импульсов канальной посылки повторяется с периодом T, а интервал времени тсп между канальными посылками образует синхропаузу. С выхода шифратора команд импульсы канальной посылки подаются на вход модулятора передатчика.

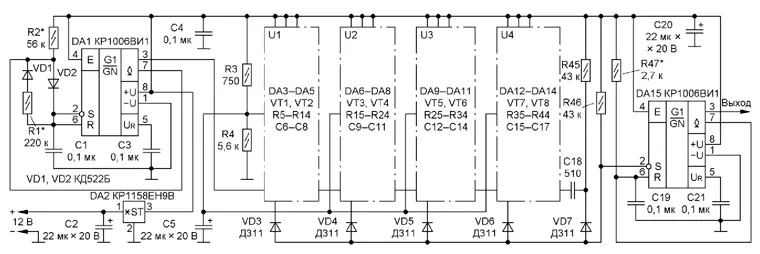
Рис. 3.

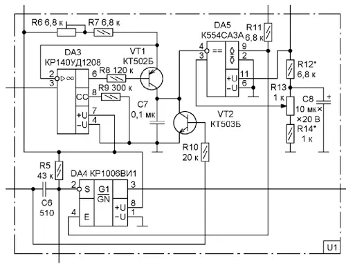
Рис. 4.
Схема шифратора команд показана на рис. 3, а схема одновибраторов U1-U4 с позиционными обозначениями элементов одновибратора U1 - на рис. 4. Интегральный таймер DA1, диоды VD1, VD2, резисторы R1, R2 и конденсаторы C1, C3 образуют генератор прямоугольных импульсов напряжения (G1 на рис. 1). Конденсаторы C1, C3 - времязадающий и фильтрующий соответственно. Диоды VD1, VD2 служат для разделения направления протекания тока разрядки и зарядки конденсатора C1. Длительность т генерируемых импульсов задана резистором R2, а длительность паузы между ними - резистором R1. Период следования Т выходных импульсов этого генератора - 20 мс, а их длительность т - 4 мс.
Одновибратор U1 выполнен на основе управляемого напряжением формирователя прямоугольных импульсов [5, 6]. Он включает в себя генератор стабильного тока (ГСТ), собранный на ОУ DA3, транзисторе VT1, резисторах R3, R4, R6-R9 и конденсаторе C5; триггер на интегральном таймере DA4; электронный ключ VT2R10; времязадающий конденсатор C7; пороговое устройство, содержащее компаратор DA5 и формирователь порогового напряжения - делитель напряжения R12-R14, фильтрующий конденсатор C8.
Делитель напряжения R3R4 и фильтрующий конденсатор C5 образуют источник образцового напряжения ГСТ Резисторы R6 (подстроечный) и R7 задают выходной ток ГСТ. Резистор R9 задаёт ток, потребляемый ОУ DA3. Резистор R8 ограничивает ток базы транзистора VT1. Резистор R11 - нагрузка коллектора выходного транзистора компаратора DA5.
Кратковременный перепад напряжения с высокого на низкий уровень, поступающий на вход S интегрального таймера DA4 с выхода дифференцирующей цепи R5C6, вход которой соединён с выходом генератора прямоугольных импульсов G1, устанавливает таймер DA4 в единичное состояние. В это же время через резистор R10 на базу транзистора VT2 с выхода генератора прямоугольных импульсов G1 поступает перепад напряжения с высокого на низкий уровень, переводящий транзистор VT2 из открытого в закрытое состояние. Конденсатор C7, разряженный через открытый транзистор VT2, после его закрывания заряжается выходным током ГСТ, при этом напряжение на конденсаторе возрастает по линейному закону. Напряжение с верхней по схеме обкладки конденсатора C7 поступает на инвертирующий вход компаратора DA5.
В момент запуска одновибратора U1 напряжение на неинвертирующем входе компаратора DA5, заданное делителем напряжения R12-R14, превышает напряжение на его инвертирующем входе, при этом на выходе компаратора присутствует напряжение высокого уровня, которое поступает на вход E таймера DA4, разрешая его работу.
В момент превышения напряжением на конденсаторе C7 напряжения, приложенного к неинвертирующему входу компаратора DA5, компаратор переключается в противоположное состояние. В результате этого на вход E таймера DA4 с выхода компаратора DA5 поступает напряжение низкого уровня, следствием чего является появление напряжения низкого уровня и на выходе таймера DA4, при этом процесс формирования одновибратором U1 канального импульса длительностью - заканчивается.
Длительностью т1 выходных импульсов Uвых.U1 одновибратора U1 управляют переменным резистором R13, регулируя пороговое напряжение, приложенное к неинвертирующему входу компаратора DA5.
Одновибраторы U2, U3, U4 по схеме аналогичны одновибратору U1 и имеют общий с ним источник образцового напряжения соответствующих ГСТ - делитель напряжения R3R4C5. Длительностью выходных импульсов т2, т3, т4 одновибраторов U2, U3, U4 управляют переменными резисторами R23, R33, R43 соответственно.
На интегральном таймере DA15, резисторе R47, времязадающем C19 и фильтрующем C21 конденсаторах собран формирователь импульсов канальной посылки - одновибратор U5. Его схема типовая и особенностей не имеет. Резистор R46, диоды VD3- VD7 и RC-цепи C6R5, C9R15, C12R25, C15R35, C18R45 формируют импульсы запуска этого одновибратора. Длительность т0 выходных импульсов одновибратора U5 - 0,3 мс.
Интегральный стабилизатор напряжения DA2 формирует напряжение +9 В, необходимое для работы шифратора команд. Конденсаторы C2, C4, C20 - фильтрующие.
Монтаж шифратора команд выполнен навесным способом на макетной плате. Переменные резисторы R13, R23 сопряжены с рукояткой управления передатчика, задающей положение элеронов и руля высоты, а переменные резисторы R33, R43 - с рукояткой управления передатчика, задающей частоту вращения вала двигателя и положение руля направления авиамодели.
В шифраторе команд применены танталовые оксидно-полупроводниковые конденсаторы К53-16, керамические конденсаторы - К10-17-1а, конденсаторы C1, C7, C10, C13, C16, C19 - плёночные К73-17, их можно заменить на К73-9, К73-24. Вместо конденсаторов этих типов можно использовать импортные аналоги.
Постоянные резисторы - С2-33, возможная замена - С2-23, МЛТ, ОМЛТ. Переменные и подстроечные резисторы - СП4-1а и СП4-1в соответственно, их можно заменить другими, подходящими по электрическим характеристикам и конструкции.
Диоды КД522Б можно заменить диодами этой же серии или другими подобными, например, серий КД503, КД521. Германиевые диоды Д311 можно заменить диодами этой же серии или германиевыми диодами других серий с постоянным прямым напряжением не более 0,5 В, например, серий Д312, ГД402, ГД507, ГД508.
Транзисторы КТ502Б, КТ503Б заменимы транзисторами этих же серий или транзисторами структуры p-n-p и n-p-n других серий, например, КТ361, КТ315. Интегральные таймеры КР1006ВИ1 можно заменить импортными аналогами серии 555. ОУ КР140УД1208 заменимы на 140УД12,К140УД12, КР140УД12 с учётом различий в типе корпуса и назначении выводов. Компараторы К554СА3А заменимы на К554СА3Б или Р554СА3А, К554СА301А, К554СА301Б,521СА3,Н521СА3, 521СА301, К521СА301А, К521СА301Бс учётом различий в типе корпуса и назначении выводов, а также на импортные аналоги LM111, LM311. Микросхему КР1158ЕН9В можно заменить микросхемами этой же серии в другом конструктивном исполнении.
Налаживание шифратора команд сводится к контролю соответствия параметров формируемых импульсов значениям, приведённым в основных технических характеристиках. В среднем положении рукояток управления передатчика и движков его триммеров длительность канальных импульсов должна быть равна 1,5 мс, а в противоположных крайних положениях рукояток управления - 1 мс и 2 мс соответственно. При необходимости длительность соответствующих канальных импульсов корректируют подстроечными резисторами R6, R16, R26, R36 и подбором резисторов R12, R14, R22, R24, R32, R34, R42, R44. Длительность импульсов канальной посылки корректируют подбором резистора R47, а период их следования - подбором резисторов R1, R2.
Литература
1. Войцеховский Я. Дистанционное управление моделями. Пособие моделиста и радиолюбителя. Пер с польск. Под ред. A. П. Павлова и Н. Н. Путятина. - М.: Связь, 1977.
2. Васильченко М. Е., Дьяков А. В. Радиолюбительская телемеханика. - М.: Энергия, 1979.
3. Миль Г. Электронное дистанционное управление моделями / Пер. c нем.B. Н. Пальянова. - М.: ДОСААФ, 1980.
4. Днищенко В. А. 500 схем для радиолюбителей. Дистанционное управление моделями. - СПб.: Наука и техника, 2007.
5. Ильин О. Авиамодельный высотомер с цифровым индикатором. - Радио, 2020, № 6, с. 38-40.
6. Ильин О. Управляемый напряжением формирователь относительно коротких прямоугольных импульсов. - Радиолюбитель, 2020, №7, с. 14-16.
Автор: О. Ильин, г. Казань
