Как правило, выходной сигнал дешифратора команд систем дистанционного дискретного управления авиа-, авто- и судомоделями представляет собой перепад напряжения, появляющийся при нажатии соответствующей командной кнопки передатчика. Этот перепад напряжения, поступая на вход исполнительного устройства, приводит в действие подключённый к его выходу исполнительный механизм, преобразующий электрический сигнал в движение толкателя или качалки, связанных с соответствующим органом управления моделью, например, с рулём направления авиамодели, отклонение которого изменяет траекторию её полета.
Обычно основу большинства конструкций применяемых в моделизме исполнительных механизмов дискретного действия образуют либо соленоиды и электромагниты, либо электродвигатели. Достоинство исполнительных механизмов на основе соленоидов и электромагнитов [1-3] - простота конструкции, недостатки - относительно небольшое тяговое усилие, высокое энергопотребление, большие габариты и масса. По сравнению с ними исполнительные механизмы на основе электродвигателей [2-7] имеют, как правило, более высокое тяговое усилие, однако эти исполнительные механизмы более сложны по конструкции, их непросто самостоятельно изготовить, а промышленные изделия трудно приобрести.
От этих недостатков свободны исполнительные механизмы - сервоприводы [8] для систем дистанционного пропорционального управления моделями. Предлагаю исполнительное устройство, которое позволяет применять эти сервоприводы также и в системах дистанционного дискретного управления моделями. Это исполнительное устройство функционирует с дешифратором дискретных команд, описанным в [9], но может работать и с другими подобными дешифраторами. Исполнительное устройство выполнено на доступной элементной базе, несложно в налаживании и стабильно в работе.
Основные технические характеристики
- Число исполняемых команд ........ 3
- Напряжение питания, В ........9
- Потребляемый ток при неподвижном роторе сервопривода, мА, ........ не более15

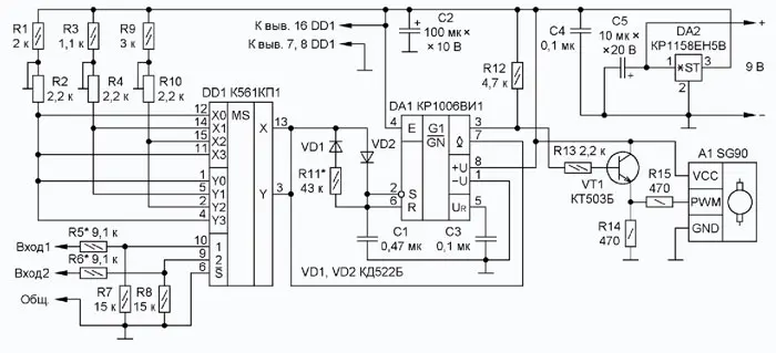
Рис. Схема исполнительного устройства
Схема исполнительного устройства представлена на рисунке. Основа этого устройства - генератор с независимой установкой длительности и периода следования импульсов, собранный на интегральном таймере DA1, резисторах R1-R4, R9-R12, конденсаторах C1, C3 и диодах VD1, VD2. Времязадающие элементы мультивибратора - конденсатор C1 и коммутируемые мультиплексором DD1 резисторы R1 и R2, R3 и R4, R9 и R10. Резистор R15 защищает транзистор VT1 от перегрузки по току при случайном замыкании выхода эмиттерного повторителя на общий провод. Интегральный стабилизатор напряжения DA2 формирует напряжение +5 В, необходимое для работы сервопривода А1. Конденсаторы C2, С4, C5 - фильтрующие.
Исполнительное устройство работает так. На управляющие входы 1, 2 мультиплексора DD1 (выв. 10, 9 DD1) с соответствующих выходов дешифратора через делители напряжения R5R7, R6R8, согласующие логические уровни дешифратора и мультиплексора DD1, поступает параллельный двоичный код, который в соответствии с исполняемой командой может принимать значения 00, 01, 10. Например, при коде 00 модель движется прямо, при коде 01 - налево, при коде 10 - направо.
В зависимости от значения этого кода коммутируются между собой соответствующие входы и выходы мультиплексора DD1, при этом зарядка конденсатора C1 происходит либо через резисторы R1, R2 (код 00), либо резисторы R3, R4 (код 01), либо резисторы R9, R10 (код 10), а также диод VD2. Разрядка конденсатора C1 осуществляется через резистор R11, диод VD1 и выводы 1, 7 микросхемы DA1. Во время зарядки конденсатора C1 на выходе мультивибратора (вывод 3 DA1) формируются импульсы напряжения, а во время разрядки - пауза между ними.
Когда на управляющие входы 1, 2 мультиплексора DD1 поступает двоичный код 00, на выходе мультивибратора формируются прямоугольные импульсы длительностью 1,5 мс, при коде 01 - 1 мс, при коде 10 - 2 мс. Период повторения импульсов - 20 мс, их амплитуда - не менее 4 В.
С выхода мультивибратора эти импульсы поступают через эмиттерный повторитель VT1R13R14 и токоограничивающий резистор R15 на управляющий вход (PWM) сервопривода А1, исполнительный орган которого - качалка в зависимости от значения двоичного кода на входах исполнительного устройства, а следовательно, и длительности генерируемых мультивибратором импульсов устанавливается соответственно в нейтральное или в одно из двух крайних угловых положений своего рабочего интервала.
В случае подачи одновременно двух взаимоисключающих команд (например, "налево" и "направо") и появлении вследствие этого на входах исполнительного устройства двоичного кода 11 мультивибратор генерирует прямоугольные импульсы напряжения длительностью 1,5 мс, при этом качалка сервопривода A1 занимает нейтральное положение.
Исполнительное устройство смонтировано навесным способом на макет ной плате. Интегральный стабилизатор напряжения DA2 установлен на теплоотвод, выполненный из дюралюминиевой пластины толщиной 1 мм. Площадь рассеивающей поверхности теплоотвода - 6 см2.
Конденсатор C1 - плёночный К73-17, его можно заменить на К73-9, К73-24. Оксидные конденсаторы - К53-16, вместо них можно использовать другие подобные. Остальные конденсаторы - керамические К10-17, вместо них подойдут КМ-6. Постоянные резисторы - С2-33, возможная замена - С2-23, МЛТ, ОМЛТ. Подстроечные резисторы - многооборотные импортные, вместо них можно использовать отечественные РП1-48, СП3-39 или другие подходящие.
Диоды КД522Б можно заменить диодами этой же серии или серий КД503, КД521. Транзистор КТ503Б заменим любым другим n-p-n транзистором с аналогичными параметрами. Интегральный таймер КР1006ВИ1 заменим импортным аналогом серии 555. Мультиплексор К561КП1 заменим на 564КП1 или импортным функциональным аналогом. Интегральный стабилизатор напряжения КР1158ЕН5В заменим стабилизатором напряжения этой же серии или других серий с номинальным выходным напряжением +5 В и максимальным током нагрузки не менее 500 мА. Вместо сервопривода SG90 можно использовать сервоприводы HXT900, TG9e или любые другие подобные.
Налаживание исполнительного устройства сводится к установке подстроечными резисторами R2, R4, R10 длительности генерируемых мультивибратором импульсов в соответствии со значением двоичного кода на входах 1, 2 исполнительного устройства. Период повторения этих импульсов корректируют подборкой резистора R11. Согласование логических уровней дешифратора и мультиплексора DD1 производят подборкой резисторов R5 и R6 (на принципиальной схеме сопротивление этих резисторов указано для работы исполнительного устройства с дешифратором [9]).
Примечание. Элементы R12-R14, VT1 можно не устанавливать и соединить вывод 3 DA1 с левым по схеме выводом резистора R15.
Литература
1.Отряшенков Ю. М. Азбука радиоуправления моделями. - М.: Детская литература, 1965, с. 167-171.
2.Путятин Н. Н. Радиоуправление моделями. - М.: Энергия, 1976, с. 55, 56.
3.Войцеховский Я. Дистанционное управление моделями. Пособие моделиста и радиолюбителя. Пер с польск. Под ред. А. П. Павлова и Н. Н. Путятина. - М.: Связь, 1977, с. 201-219.
4.Зуев В. П., Камышев Н. П., Ка-чурин М. Б., Голубев Ю. А. Модельные двигатели. Пособие для руководителей техн. кружков. - М.: Просвещение, 1973, с. 182-186.
5.Васильченко М. Е., Дьяков А. В. Радиолюбительская телемеханика. - М.: Энергия, 1979, с. 49, 50.
6.Миль Г. Электронное дистанционное управление моделями / Пер. c нем. В. Н. Палья-нова. - М.: ДОСААФ, 1980, с. 37-40.
7.Плотников В. В. Аппаратура радиоуправления моделями. - М.: Энергия, 1980, с. 10-18, 23-25.
8.Васильков В. Аппаратура радиоуправления. Часть 3. Рулевые машинки. - URL: http://www. rcdesign.ru/articles/radio/ servo_intro (19.11.22).
9.Ильин О. Шифратор и дешифратор дискретных команд для многоканальной системы радиоуправления моделями. - Радио, 2022, № 11, с. 48-52.
Автор: О. Ильин, г.Казань
