Чтобы оснастить компьютер встроенным УМЗЧ, позволяющим с высоким качеством воспроизводить формируемые его звуковой картой сигналы, автор изготовил такой усилитель и установил его в стандартный отсек корпуса системного блока компьютера, предназначенный для пятидюймового дисковода. По его мнению, это позволило получить гораздо большую мощность и лучшее качество звучания, чем многие внешние компактные активные акустические системы.
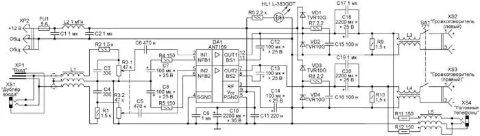
Принципиальная схема усилителя представлена на рис. 1. Его основа - интегральный УМЗЧ AN7169. Это высококачественный малошумящий двухканальный двухтактный усилитель с однополярным питанием. Его максимальная выходная мощность - 18 Вт в каждом канале, максимальная рассеиваемая мощность - 41 Вт. При напряжении питания 12 В неискажённая выходная музыкальная мощность - около 2,3 Вт в каждом канале на нагрузке сопротивлением 4 Ом или 4,5 Вт на нагрузке сопротивлением 2 Ом. Возможна работа усилителя и с громкоговорителями сопротивлением более 4 Ом, но выходная мощность при этом будет меньше.
Рис. 1. Принципиальная схема усилителя
Стереофонический аудиоштекер XP1 диаметром 3,5 мм включают в гнездо линейного выхода звуковой карты компьютера. Гнездо XS1 (DTJ-0366D под штекер, аналогичный применённому в качестве XP1) можно использовать для того, чтобы отвести поданный на XP1 звуковой сигнал на другое устройство. Через трёхобмоточный помехоподавляющий дроссель L1 и фильтры R1C4 и R2C3 стереосигнал поступает на регулятор громкости - сдвоенный переменный резистор R3. Обратите внимание, что контакты общего провода разъёмов XP1 и XS1 соединены только между собой и никакой связи с общим проводом усилителя не имеют. Обратным проводом для входных сигналов служит соединённый с корпусом компьютера минусовый провод питания УМЗЧ.
Примечание. Такое решение, в зависимости от конструкции конкретного компьютера, может и уменьшить, и увеличить уровень помех, поступающих на вход УМЗЧ. При изготовлении усилителя рекомендуем экспериментально подобрать лучший вариант подключения общего провода кабеля, соединяющего звуковую карту с УМЗЧ, подбирая точку соединения этого провода с общим проводом усилителя или оставляя его не подключённым.
С подвижных контактов переменного резистора R3 стереосигнал через разделительные конденсаторы C5 и C6 поступает на входы двух каналов усилителя DA1. Резисторы R4 и R5 в цепях отрицательной обратной связи уменьшают до необходимого значения коэффициент усиления по напряжению. С выходов микросхемы DA1 усиленный стереосигнал через разделительные конденсаторы С17-С20, двухобмоточные дроссели L3, L4 и разъёмы XS2, XS3 поступает на громкоговорители, которые можно при необходимости отключить кнопочным выключателем SA1. Конденсаторы C12 и C13 - вольтодобавка. К гнезду XS4 УМЗЧ можно подключить головные стереотелефоны. Мощность поступающего на них сигнала уменьшают резисторы R11 и R12.
Демпфирующие цепи R7C15 и R8C16 препятствуют самовозбуждению усилителя на ультразвуковых частотах. Диоды VD1 -VD4 защищают его выходы от высоковольтных импульсов, наводимых во время грозы и при подключении к разъёмам XS2-XS4 громкоговорителей или головных телефонов, несущих заряды статического электричества.
Светодиод HL1 сигнализирует о наличии напряжения питания. Резисторы R9 и R10 предотвращают щелчки в громкоговорителях при их подключении к работающему УМЗЧ, вызванные током зарядки разделительных конденсаторов.
Микросхему DA1 питает напряжение + 12 В, поступающее на разъём XP2 от компьютерного блока питания и проходящее через плавкую вставку FU1 и помехоподавляющий фильтр C1L2C2. Конденсаторы C9-C11 обеспечивают усилителю низкий импеданс цепи питания.
При указанном напряжении питания ток покоя УМЗЧ - около 75 мА. Он автоматически выключается при снижении напряжения питания приблизительно до 4 В, а вновь начинает работать при повышении этого напряжения на 1,1 В.
Большинство деталей усилителя установлены на показанной на рис. 2 монтажной плате размерами 150x94 мм. Монтаж - односторонний навесной. Плата рассчитана на установку в корпус контейнера VP-7010LS3F для сменных НЖМД (рис. 3), который можно установить в пятидюймовый отсек корпуса компьютера. Подобные контейнеры, известные под названием "Mobile rack", были популярны в начале века, а ныне, когда сменные носители информации подключают по USB, лежат без дела.

Рис. 2. Монтажная плата

Рис. 3. Корпус контейнера VP-7010LS3F
Микросхема AN7169 установлена на ребристый алюминиевый теплоотвод с площадью охлаждающей поверхности 75 см2 (одна сторона). Теплоотвод следует электрически соединить с теплоотводящим фланцем микросхемы и её выводом 4. Следует заметить, что микросхема AN7169 очень чувствительна к качеству разводки силовых и сигнальных цепей.
Некоторые компьютеры оснащены блоками питания, имеющими выходное напряжение +24 В. На описываемый усилитель можно подать такое напряжение, увеличив этим его максимальную выходную мощность в 3...4 раза. Но это потребует более эффективного отвода тепла от микросхемы.
Переменный резистор R3 приклеен термоклеем и растворённым в ацетоне полистиролом к несъёмной части контейнера. Металлический корпус переменного резистора соединён с выводом 4 микросхемы. От монтажной платы к переменному резистору идёт экранированный жгут из четырёх проводов.
Постоянные резисторы - МЛТ, С1-4, С2-23, ОМЛТ и другие аналогичные. Оксидные конденсаторы - импортные аналоги К50-68. Конденсаторы C3 и C4 - керамические, остальные - малогабаритные плёночные. Конденсаторы C9 и C11 установлены как можно ближе к выводам питания микросхемы DA1. К минусовому выводу конденсатора C10 припаян короткий провод большого сечения, конец которого прижат к металлическому шасси компьютера винтом.
Диоды TVR10G можно заменить на UF4001 -UF4007, 1N4933GP-1N4937GP, RG4A-RG4J, EGP20A-EGP20G, серий КД247, КД258. Вместо светодиода L-383GDT пригоден любой общего применения непрерывного свечения, например, серий RL37, КИПД40, КИПД66. Если в контейнере уже имеется светодиод, подойдёт и он.
Для изготовления дросселей L1, L3-L5 применены кольца диаметром 8...22 мм из низкочастотного феррита или пермаллоя, например, кольца от трансформаторов, извлечённых из электронных балластов неисправных компактных электролюминесцентных ламп. На них намотано по три-четыре витка сложенных вместе монтажных проводов, число которых равно числу обмоток дросселя. Сечение проводов по меди для дросселей L3 и L4 - не менее 0,75 мм2. Для дросселей L1 и L5 провода выбирают исходя из их механической прочности.
Дроссель L2, установка которого обязательна, должен быть рассчитан на ток не менее потребляемого усилителем при максимальной громкости воспроизводимого сигнала. Его индуктивность должна быть не меньше 500 мкГн, а сопротивление обмотки - не более 0,2 Ом. Магнитопровод может быть Ш-образным или кольцевым. Я нашёл подходящий дроссель в неисправной автомобильной магнитоле "Sony".
Кнопочный выключатель П2К (SA1) установлен на месте имевшегося в контейнере выключателя питания, имевшего слишком высокое сопротивление замкнутых контактов и тугой ход.
Большая часть нижней крышки съёмной кассеты контейнера удалена. Оставлены лишь выступы, на которые плотно уложена плата усилителя. Верхняя крышка кассеты не используется. Съёмная кассета и несъёмная часть контейнера прочно скреплены саморезами. Имевшиеся в контейнере вентиляторы удалены, поскольку при напряжении питания 12 В принудительное охлаждение УМЗЧ не требуется.
Для проверки работоспособности УМЗЧ можно использовать осциллограф и генератор ЗЧ. Прежде всего, необходимо убедиться в отсутствии самовозбуждения УМЗЧ. Если оно обнаружено, следует изменить трассировку силовых и сигнальных цепей. Провода, идущие к громкоговорителям, необходимо экранировать, если они проложены поблизости от проводов, по которым на УМЗЧ поступает входной сигнал. Этот экран следует подключить к точке соединения конденсаторов C3, C4 и обмотки дросселя L1. Убедившись в работоспособности усилителя, я покрыл его плату с обеих сторон несколькими слоями лака ХВ-784.
Разъёмы XS2 и XS3 ОНЦ-ВГ-4-5/16-Р-М я установил на съёмной планке, предназначенной для неиспользуемого разъёма параллельного порта LPT, находящейся на задней стенке корпуса системного блока компьютера. Гнездо XS4 (DTJ-0366D) установлено на передней панели съёмной кассеты контейнера. Для подачи питания на УМЗЧ использован имеющийся в компьютере свободный жгут проводов с четырёхконтактным разъёмом TH-4F для питания накопителей на магнитных дисках. Его присоединяют к разъёму XP2 (THP-4MR), уже имеющемуся на корпусе контейнера. Штекер XP1 вставляют в гнездо линейного выхода (зелёное) звуковой карты. Благодаря этому изготовленный и подключённый усилитель можно за несколько минут перенести из одного компьютерного системного блока в другой.
Заверения изготовителя о малом уровне собственного шума интегрального УМЗЧ AN7169 оказались не пустыми словами. При отключённом от источника сигнала входе и переменном резисторе R3 в положении максимальной громкости собственный шум УМЗЧ в подключённых к его выходу громкоговорителях не слышен. Следует отметить, что малошумящими можно считать далеко не все компьютерные звуковые карты.
Особенность встроенного в компьютер УМЗЧ состоит в том, что при выключении компьютера он также лишается питания. Это исключает появление в громкоговорителях фона переменного тока из-за перехода выхода звуковой карты в высокоимпедансное состояние.
Автор: А. Бутов, с. Курба Ярославской обл.

