Генераторы низких частот (ГНЧ) - источник незатухающих синусоидальных колебаний в диапазоне частот от единиц герц до сотен килогерц, они широко используются при разработке и налаживании разнообразной радиоэлектронной аппаратуры. При разработке высококачественных низкочастотных усилителей необходимы генераторы с малыми гармоническими искажениями и расширенными функциональными возможностями.
Ниже описан прибор, в котором генератор синусоидального сигнала с низким коэффициентом гармоник дополнен измерителями амплитудного значения напряжения и частоты выходного сигнала.

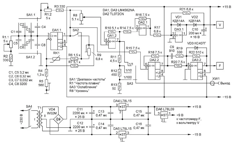
Рис. 1.
RC-генератор (рис. 1) выполнен на основе моста Вина-Робинсона, включённого в цепь положительной обратной связи Оу. Частота квазирезонанса такого моста при условии, что R1.1=R1.2 и С1=С5, на которой возбуждается усилитель, равна F=0,159/RC [1]. Добротность моста - Q=0,33. Для возникновения автогенерации коэффициент передачи усилителя должен быть >3, входное сопротивление ОУ - Rвх >> R1, а выходное сопротивление - Rbbk << R1. Современные ОУ с полевым транзистором на входе вполне удовлетворяют этим условиям.
Общий диапазон частот разделён на четыре поддиапазона: 10...100 Гц, 100...1000 Гц, 1...10 кГц, 10...100 кГц.
Ёмкости частотозадающих конденсаторов С1-С8 подбирают с погрешностью не более 1 %. Для получения указанных на схеме значений ёмкостей несколько подобранных конденсаторов соединяют параллельно. В генераторе применены плёночные лавсановые и полипропиленовые конденсаторы с малым ТКЕ и FSR К73-17, CBB. Переключатель поддиапазонов SA1-АБ1010 на четыре положения, два направления.
Частота синусоидального сигнала плавно перестраивается двухсекционным переменным резистором R1. Резисторы R2, R3 - ограничительные. Неравномерность амплитуды сигнала генератора по частоте существенно зависит от разбаланса секций сдвоенного резистора. Желательно, чтобы он не превышал 3 %. В приборе применён проволочный переменный резистор с линейной зависимостью ПЛ2-1, разбаланс секций которого соответствует указанному значению. Нестабильность амплитуды в первом, втором и третьем частотном диапазонах не более ±1,5 %, в четвёртом диапазоне - ±2,5 %.
Возможен вариант перестройки частоты сдвоенным переменным конденсатором. Обычно для этого используют конденсаторы переменной ёмкости (КПЕ), имеющие Cmaх=500 пФ. Измерения показали, что разбаланс ёмкостей секций подобных конденсаторов с воздушным диэлектриком не превышает 1,5...2 %. Ёмкость таких конденсаторов можно подстраивать, подгибая крайние лепестки ротора. В этом случае для обеспечения минимальной частоты генерации около 10 Гц в мосте необходимо использовать резисторы сопротивлением 28 МОм. Столь высокоомные цепи весьма чувствительны к наводкам и помехам, что потребует тщательного экранирования переменного конденсатора и платы переключателя диапазонов. Корпус КПЕ изолируют от шасси.
Для получения малых значений коэффициента гармоник на частотах более 3 кГц применён быстродействующий операционный усилитель LM4562NA (DA1) с частотой единичного усиления F1=55 МГц.
Амплитуда выходного напряжения генератора стабилизируется цепью отрицательной обратной связи (ООС), в которую включён терморезистор (термистор) ТПМ-2/0.5А (RK1), сопротивление полупроводникового элемента которого уменьшается с ростом протекающего через него тока [2]. В показанном на схеме положении переключателя SA2 режим работы цепи автоматической регулировки определяется в основном термистором и резистором R6. Амплитуда выходного напряжения равна 5 В. В этом режиме прибор удобно применять для быстрого измерения АЧХ.
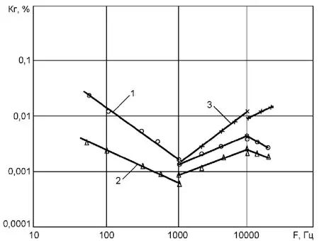
В противоположном положении переключателя SA2 ток, протекающий через термистор, падает, что приводит к снижению коэффициента гармоник, но увеличивается нестабильность амплитуды по частоте. Этот режим применяют, когда АЧХ измерена, и определены частоты, на которых необходимо измерить коэффициент гармоник. На рис. 2 в логарифмическом масштабе показаны зависимости коэффициента гармоник выходного сигнала Кг от частоты F в первом (кривая 1) и втором (кривая 2) режимах работы. В первом режиме генератор обеспечивает более высокую стабильность выходного напряжения в диапазоне частот, во втором режиме - более низкий коэффициент гармоник. В измерениях использована программа Spectralab и 24-разрядная звуковая карта ASUS Xonar D2X.
В первом режиме на частоте 1 кГц коэффициент гармоник генератора - около 0,002 %, во втором режиме - около 0,0008 %. На частотах ниже 1 кГц коэффициент гармоник увеличивается за счёт модуляции полупроводникового элемента термистора выходным сигналом. Для сравнения на рис. 2 (кривая 3) показана зависимость коэффициента гармоник в третьем и четвёртом частотных поддиапазонах в случае замены микросхемы LM4562 (F1=55 МГц) на менее широкополосную TL072 (F1=3 МГц).

Рис. 2.
Выходной сигнал ОУ DA1.1 поступает на переменный резистор R8, выполняющий функцию плавной регулировки выходного сигнала генератора. Буферный каскад на ОУ DA1.2 имеет коэффициент передачи, равный единице. Выходное напряжение этого каскада подаётся на ступенчатый делитель SA3, имеющий коэффициенты деления 1/1, 1/10, 1/100. Требуемые значения сопротивлений R11-R13 подобраны путём параллельного соединения резисторов.
Для расширения функциональных возможностей прибора в него введены измерители амплитуды и частоты выходного сигнала. Весьма привлекательным является использование недорогих модулей трёхвыводных цифровых вольтметров [3, 4] и цифрового пятиразрядного частотомера [5].
Измерения характеристик нескольких экземпляров модулей вольтметров, проведённые прибором FLUKE-287, имеющим базовую погрешность 0,02 %, показали следующее. Входное сопротивление вольтметров - около 120 кОм, период измерения - 0,3 с. Погрешность измерения напряжений в интервале 3...8 В находится в пределах 0,5...1,5%. При снижении входного напряжения до 800...400 мВ погрешность возрастает до 2...4 %. При входных уровнях менее 200...300 мВ вольтметры выключаются.
Канал измерения выходного напряжения генератора состоит из буферного каскада на ОУ DA2.1 (Ку=1) и пикового детектора на основе ОУ DA.3.1. Применение быстродействующего ОУ и высокочастотных диодов КД514А с малыми ёмкостью p-n перехода и временем восстановления обратного сопротивления позволило получить малые погрешности измерений на высокочастотных третьем и четвёртом поддиапазонах.

Рис. 3.
В приборе применён четырёхразрядный вольтметр [4], поскольку он имеет несколько меньшие погрешности на низких уровнях по сравнению с [3]. На рис. 3 показаны зависимости относительной погрешности показаний указанного вольтметра, подключённого к выходу пикового детектора от выходного напряжения генератора на частоте 1 кГц (кривая 1) и на частоте 100 кГц (кривая 2). Можно видеть, что в наиболее важном с практической точки зрения интервале 500 мВ...5 В относительная погрешность не превышает ±2,5 %.
Модуль пятиразрядного частотомера [5] после сборки дополнительного налаживания не требует. Измерения показали, что его чувствительность - около 3 В, входное сопротивление изменяется от 1,5 МОм на частоте 100 Гц до 3 кОм на частоте 100 кГц. Допустимое напряжение питания - 5...9 В. Период измерения частоты - переменный. В диапазоне 0...9,999 кГц период измерения - 1 с.
В диапазоне 10...99,99 кГц период измерения - 0,5 с, переключение диапазонов - автоматическое. Для установки модуля вольтметра на лицевую сторону платы частотомера восемь резисторов (см. [5] под индикатором) перенесены (перепаяны) с лицевой стороны платы частотомера на тыльную. На их место через изолирующую пластину приклеен модуль вольтметра (рис. 4).

Рис. 4.
Канал формирования импульсов, подаваемых на вход частотомера, состоит из буферного каскада на ОУ DA2.2 и усилителя-ограничителя на ОУ DA3.2.

Рис. 5.
Форсирующая цепь на конденсаторе С9 и резисторе R19 увеличивает скорость нарастания фронтов импульсов, снижая тем самым случайные погрешности измерений частоты. Амплитуда импульсов формирователя, подаваемых на вход частотомера, равна 4,5 В. На рис. 5 в логариф-мическом масштабе приведена зависимость относительной погрешности частотомера от частоты сигнала. При сравнении отсчётов частоты в качестве образцового использован восьмиразрядный частотомер РЧ-07-0002. Блок питания каких-либо особенностей не имеет. Переменное напряжение на вторичной обмотке относительно среднего вывода равно 14...15 В. Стабилизаторы DA4, DA5 выдают напряжение питания ±15 В, можно также использовать стабилизаторы LM317, LM337. На выходе стабилизатора DA6 - напряжение +9 В питания частотомера и вольтметра.

Рис. 6.

Рис. 7.

Рис. 8.
Внешний вид прибора показан на рис. 6, монтаж - на рис. 7, рис. 8. Платы генератора и времязадающих конденсаторов помещены в экран, изготовленный из фольгированного стек-лотекстолитатолщиной 2 мм. Фольга на стыках граней пропаивается. На оси переменного резистора R1 установлен верньер 3:1.
Литература
1.Вавилов А. А. Низкочастотные измерительные генераторы. - М.: Энергоатомиздат, 1985.
2.ТПМ-2/0.5А. - URL: https://www. chipfind.ru/search/?part=%D0%A2%D0%9 F%D0%9C-2/0.5%D0%90 (06.12.23).
3.Цифровой вольтметр с дисплеем, 0,28 дюйма, 30/100 В, цвет в ассортименте. - URL: https://aliexpress.ru/item/10050 03922909295.html?sku_id=120000274750 64577&spm = a2g2w. productlist.search_ results.0.255c74b0J47ual (06.12.23).
4.Цифровой вольтметр. - URL: https:// aliexpress.ru/item/4000333701897.html?s ku_id=10000001372129208&spm=a2g2w. productlist.search_results.0.59ab243bqAd8UE (06.12.23).
5. Набор для самостоятельной сборки RF 1 Гц-50 МГц кварцевый генератор частотомер цифровой светодиодный тестер. - URL: https://aliexpress.ru/item/3284775 0953.html?sku_id=65142627686&spm=a2 g2w.productlist.search_results.16.71b8743 2onY (06.12.23).
Автор: Н. Шиянов, г. Люберцы Московской обл.
