При разработке и изготовлении различных устройств радиолюбителям зачастую требуется ввести в конструкцию звуковой сигнализатор, извещающий об изменении режима работы устройства. В качестве такого сигнализатора наиболее рационально использовать пьезоизлучатель со встроенным генератором звуковой частоты, а чтобы звуковой сигнал был отчётливо разли-чим на фоне окружающего шума, звуковой сигнал целесообразно сделать прерывистым, включая и отключая пьезоизлучатель с частотой 1...2 Гц с помощью дополнительного генератора.
Если звуковой сигнал, издаваемый устройством, оповещает о выходе какого-либо параметра за установленное значение и может звучать длительное время, его целесообразно сделать отключаемым. Для этого последовательно с пьезоизлучателем можно включить выключатель, при необходимости дополнив его светодиодным индикатором отключения звукового сигнала, как сделано, например, в [1] на рис. 6. Однако при всей своей простоте такое решение имеет существенный недостаток. После ручного отключения звукового сигнала и устранения причин срабатывания устройства его можно просто-напросто забыть включить даже несмотря на наличие светодиодной индикации.
Для устранения описанной выше проблемы и влияния человеческого фактора на надёжность работы звукового сигнализатора ручное отключение последнего следует организовать таким образом, чтобы после устранения причины срабатывания звуковой сигнализатор был снова готов к работе. Для этой цели можно использовать устройство, описание которого приведено в [2], но оно требует введения в базовое устройство дополнительной микросхемы и некоторых других элементов. Схема, приведённая на рис. 7 в [1], также позволяет решить данную задачу, но число дополнительных элементов при применении этой схемы тоже получается значительным.
Гораздо проще использовать для построения узла отключения звукового сигнала незадействованные логические элементы базового устройства, на основе которых можно построить триггер, переходящий в единичное состояние при нажатии кнопки отключения звукового сигнала и сбрасывающийся при исчезновении сигнала, вызвавшего срабатывание звукового оповещения. Однако для построения такого триггера необходимо задействовать как минимум два свободных логических элемента с инверсией, которые в схеме базового устройства найти не всегда возможно. Поэтому, на взгляд автора, представляют интерес схемы, позволяющие реализовать отключение звукового сигнала по описанному выше принципу с использованием только одного свободного логического элемента.
Возможные схемы построения узлов отключения звукового сигнала рассмотрим на примере индикатора выхода напряжения за установленные пределы, схема которого приведена на рис. 1. Работает этот индикатор следующим образом. Когда входное напряжение превышает порог, установленный переменным резистором R4, но меньше порога, установленного переменным резистором R2, на выходе элемента DD1.2 присутствует низкий логический уровень, запрещающий работу генератора, собранного на элементе DD1.3. На выходе этого элемента присутствует высокий логический уровень, поэтому транзистор VT1 закрыт и пьезоизлучатель со встроенным генератором НА1 отключён. При выходе входного напряжения за установленные переменными резисторами пределы на выходе элемента DD1.2 появляется высокий логический уровень, разрешающий работу генератора, и пьезоизлучатель НА1 начинает издавать звуковой сигнал, прерывающийся с частотой около 1 Гц.

Рис. 1. Схема индикатора выхода напряжения за установленные пределы
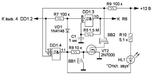
Для построения узла отключения звукового сигнала можно использовать схему, приведённую на рис. 2 (нумерация вновь введённых элементов на этой и других схемах продолжает начатую на рис. 1). Как видно из схемы, кроме незадействованного в базовом устройстве элемента DD1.4, узел содержит полевой транзистор VT2. В исходном состоянии на выходе элемента DD1.4 присутствует высокий логический уровень, поэтому транзистор VT2 открыт и на обоих входах этого элемента низкий логический уровень. При появлении на входе узла (выводе 4 элемента DD1.2) высокого логического уровня включается генератор на элементе DD1.3 и звучит прерывистый звуковой сигнал. Для его отключения необходимо нажать на кнопку SB1 или SB2. Нажатие на любую из них приведёт к появлению на выходе элемента DD1.4 низкого логического уровня, отключению звукового сигнала и защёлкиванию триггера (DD1.4+VT2), так как после отпускания любой из кнопок транзистор будет продолжать оставаться закрытым. При исчезновении входного сигнала на выходе элемента DD1.4 появится высокий логический уровень, транзистор VT2 откроется и узел вернётся в исходное состояние.

Рис. 2. Схема узла отключения звукового сигнала
Светодиод HL1 служит для индикации отключённого состояния звукового сигнала. Возможность управления узлом с помощью кнопок как с нормально разомкнутыми, так и с нормально замкнутыми контактами позволяет использовать любую имеющуюся в наличии кнопку (при удалении кнопки SB2 вместо неё следует установить перемычку).
Построить узел отключения звукового сигнала без использования дополнительного транзистора можно по схеме, приведённой на рис. 3. В исходном состоянии на выходе элемента DD1.4 также присутствует высокий логический уровень, а конденсатор С3 разряжен. При появлении входного сигнала конденсатор С3 начинает заряжаться через резистор R12, но так как постоянная времени цепи R12C3 превышает период следования импульсов на выходе генератора, конденсатор С3 не успевает зарядиться до напряжения переключения элемента DD1.4, периодически разряжаясь через диод VD3 и выход элемента DD1.3. При нажатии на кнопку SB1 конденсатор С3 быстро заряжается через резистор R11, и в момент появления на выходе элемента DD1.3 высокого логического уровня (пауза в звуковом сигнале) на выходе элемента DD1.4 появляется низкий логический уровень, запрещающий работу генератора.

Рис. 3. Схема узла отключения звукового сигнала без использования дополнительного транзистора
При использовании кнопки SB2 с нормально замкнутыми контактами отключается цепь разрядки конденсатора С3, а дальше процесс отключения сигнала происходит так, как описано выше. Когда логический уровень входного сигнала становится низким, конденсатор С3 быстро разряжается через диод VD2 и резистор R11, в результате чего узел возвращается в исходное состояние. Схему узла можно упростить, удалив диод VD2 и установив вместо резистора R11 перемычку, но тогда ёмкость конденсатора С3 следует уменьшить в несколько раз и увеличить сопротивление резистора R12.
Если звуковой сигнал требуется отключать не только вручную, но и по прошествии определённого времени с момента его появления, можно воспользоваться схемой, приведённой на рис. 4. От предыдущей она отличается отсутствием диода VD3, а также применением на месте С3 оксидного конденсатора, продолжительность зарядки которого через резистор R12 определяет продолжительность работы звукового сигнала. Резистор R11 из этой схемы исключать не следует, так как в противном случае возможно повреждение выхода элемента DD1.2 (см. рис. 1) большим током разрядки конденсатора С3.

Рис. 4. Схема узла отключения звукового сигнала по прошествии определённого времени с момента его появления
И, наконец, в случае отсутствия в схеме базового устройства свободного логического элемента для отключения звукового сигнала через установленный промежуток времени можно воспользоваться схемой, приведённой на рис. 5. Вновь введённый узел представляет собой дифференцирующую цепь, длительность импульса на выходе которой зависит от ёмкости конденсатора С4 и сопротивления резистора R13. Диод VD4 и резистор R14, как и в предыдущих схемах, служат для ускоренной разрядки конденсатора С4 при появлении на входе узла низкого логического уровня.

Рис. 5. Схема для отключения звукового сигнала через установленный промежуток времени
Во всех описанных схемах можно использовать любые подходящие по габаритам резисторы и конденсаторы, а полевой транзистор VT2 (см. рис. 2) можно заменить биполярным, например, из серии КТ315 или КТ3102. При использовании в качестве звукового излучателя НА1 пьезосирены со значительным потребляемым током на месте транзистора VT1 следует установить мощный полевой переключательный p-канальный транзистор, например IRF9530. Вместо микросхемы К561ТЛ1 можно использовать микросхемы 564ТЛ1, КР1561ТЛ1 или импортные аналоги.
Литература
1. Мельников А. Сигнализатор отключения и снижения напряжения сети. - Радио, 2019, № 11, с. 42-45.
2. Мельников А. Звуковой сигнализатор на микросхеме К176ИЕ12. - Радио, 2019, № 5, с. 59-63.
Автор: А. Мельников, г. Барнаул
