В середине XX века средневолновый вещательный диапазон был очень популярен. Его привлекательность объяснялась не только наличием большого числа вещательных радиостанций, но и возможностью прослушать работу многочисленных радиохулиганов, порой транслировавших популярную музыку того времени. В начале же XXI века ситуация на этом диапазоне кардинально изменилась, и вещательных радиостанций стало гораздо меньше, интерес к нему пропал, устарел и парк приёмной аппаратуры.
Так думают ныне многие, об этом пишут в Интернете, так думал и я. Но вдруг обнаружил, что это в Средней Азии на данном диапазоне мало вещательных радиостанций (особенно русскоязычных), а вот в Европе их ещё осталось немало, да и интересу радиолюбителей к этому диапазону понемногу возрастает. Что это - ностальгия или причина в простоте конструкции приёмников этого класса? Скорее всего, и то, и другое! Когда я собрал этот приёмник и стал регулярно прослушивать средневолновый диапазон, то снова обнаружил, что всё же и у нас на этом диапазоне есть вещательные станции. Мне кажется, что-то явно изменилось в эфире. Может, из-за того, что я стал регулярно прослушивать этот диапазон, и станции появились?
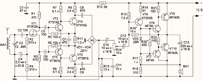
Радиоприёмник прямого усиления, описание которого приводится далее, несмотря на кажущуюся сложность схемы, вполне пригоден для повторения даже начинающими радиолюбителями. Схема приёмника показана на рисунке. ВЧ-сигнал с магнитной антенны WA1 поступает на затвор транзистора VT1, на котором собран парафазный каскад. Его усиление меньше единицы, но его задача состоит в получении на выходах двух одинаковых по амплитуде, но противоположных по фазе сигналов. Применение полевого транзистора позволяет получить сигналы большей идентичности по сравнению с аналогичным каскадом на биполярном транзисторе (токи через резисторы истока и стока равны, в отличие от токов биполярного транзистора). Высокое входное сопротивление транзистора мало шунтирует контур магнитной антенны, позволяя напрямую подключить затвор транзистора к нему. При этом добротность контура антенны практически не ухудшается, что обеспечивает лучшую избирательность. В этом каскаде по затворной цепи также происходит управление усилением ВЧ-сигнала с помощью системы АРУ.

Рис. Схема приёмника
Противофазные сигналы поступают на входы симметричного усилителя (Рубцов В. Усилитель промежуточной частоты с улучшенной симметрией. - Радио, 2005, № 12, с. 67), собранного на транзисторах VT2-VT5. Этот усилитель обладает большим коэффициентом усиления (до 6000), устойчив и на выходе формирует два противофазных сигнала. Эти сигналы поступают на двухтактный детектор АМ-сиг-налов, собранный на диодах VD1- VD4. Особенностью такого детектора является то, что на его выходе формируется напряжение с удвоенной частотой входного сигнала, а сигнал с входной частотой значительно подавлен. Дополнительно ВЧ-сигнал подавляет сглаживающий конденсатор C11. В результате ВЧ-часть приёмника обладает повышенной устойчивостью к самовозбуждению. Постоянное напряжение минусовой полярности с выхода детектора через ФНЧ R4C4 поступает на затвор транзистора VT1. С увеличением уровня принимаемого сигнала постоянное напряжение на выходе детектора увеличивается (по модулю), что приводит к уменьшению усиления ВЧ-тракта. Так работает система АРУ Несмотря на то что работа АРУ приводит к изменению режимов работы парафазного каскада, на качестве приёма это практически не сказывается.
Сигнал ЗЧ через конденсатор С10 поступает на регулятор громкости R14 и затем на вход УМЗЧ, собранного на транзисторах VT6-VT10 по известной схеме. Максимальная выходная мощность усилителя - 150 мВт.
Применены постоянные резисторы МЛТ, С2-23, ВС, переменный - СП, СПО, СП3. Транзистор КП302Б можно заменить транзистором КП302В, КП303Е, КП307А. Транзисторы в симметричном усилителе желательно подобрать с близкими коэффициентами передачи тока базы. Диоды Д311 можно заменить диодами серии Д9 с любым буквенным индексом. Оксидные конденсаторы - К50-35 или импортные, остальные - КТ, КМ, К10-7В, К73. Конденсатор переменной ёмкости - с воздушным диэлектриком. В УНЧ применена динамическая головка 3ГДШ-8-8 с сопротивлением звуковой катушки 8 Ом, но подойдёт любая малогабаритная мощностью 0,5...1 Вт с таким же сопротивлением.
Магнитная антенна намотана на круглом или плоском ферритовом магнитопроводе марки 400НН или 600НН длиной 100...140 мм. Катушка для диапазона СВ содержит 70...80 витков провода ПЭВ или ПЭЛШО диаметром 0,2...0,25 мм или 250... 280 витков более тонкого провода, если предполагается использовать приёмник на ДВ-диапазоне. Тип намотки катушки СВ - виток к витку, ДВ - секционный (5...6 секций). Можно применить и любую другую магнитную антенну от карманных радиоприёмников.
Если постоянный резистор R13 заменить подстроечным и к его движку подключить нижний по схеме вывод резистора R4, то с помощью подстроечного резистора можно в широких пределах изменять порог срабатывания и глубину АРУ. Сделать это можно на слух при приёме мощной радиостанции. Быстродействие (постоянную времени) системы АРУ можно изменить подборкой конденсатора C4. УНЧ налаживают подборкой резистора R20, с его помощью устанавливают ток покоя 1,5...3 мА транзистора VT10 (в цепи коллектора). Подборкой резистора R16 устанавливают половину напряжения питания (+6...7 В) в точке соединения коллектора транзистора VT9 и эмиттера транзистора VT10.
На станцию приёмник настраивается переменным конденсатором С1 и поворотом магнитной антенны (так можно отстроиться и от помехи). Для улучшения чувствительности приёмника рядом с катушкой МА (1...2 см) можно разместить провод снижения наружной антенны. Приёмник был собран на макетной печатной плате с помощью проводного монтажа и показал хорошее качество работы. Желательно, чтобы соединительные провода были минимальной длины.
Автор: В. Рубцов, г. Астана, Казахстан
