Для работы с 36-вольтовыми паяльниками времён Советского Союза приглянулась схемка из книги Николаенко М.Н. "Секреты радиолюбителя-конструктора" (NT Press - Москва 2006) на странице 38 (рис. 1).

Рис. 1.
Первоисточник содержит некоторые опечатки, которые абсолютно не влияют на действительную информативность книги.
В процессе практической реализации схема приобрела такой вид (рис. 2):

Рис. 2.
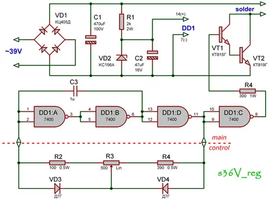
Регулятор 36V состоит их двух блоков:
- main (выпрямитель, стабилизатор и силовые элементы) (рис. 3);

Рис. 3.
- control (переменный резистор с обвесом) (рис. 4).

Рис. 4.
Блок main практически идентичен авторскому варианту с небольшой корректировкой: из-за повышенного напряжения трансформатора, имеющегося в наличии, пришлось увеличить сопротивление резистора R1. Этот же резистор потом заменил древним большим зелёным - стал меньше нагреваться (рис. 5.).

Рис. 5.
С блоком control пришлось немного поэкспериментировать на имеющихся в запасах переменных резисторах - подбирал диапазон регулировки, обеспечивающий нормальный нагрев всей коллекции таких паяльников (рис. 6.).

Рис. 6.
На момент редактирования этого материала активно эксплуатируемый регулятор для 36-вольтового паяльника надёжно и безотказно отработал уже более 5 лет.
Схема, PCB и фрагмент первоисточника можно найти здесь.
Автор: FL, г. Минск
