Описываемый прибор представляет собой преобразователь температура - частота дискретного действия. По структуре это автогенератор, петля положительной обратной связи которого содержит ультразвуковую линию связи с включенным в нее чувствительным элементом. Им служит полимерный самовосстанавливающийся предохранитель. Благодаря зависимости от температуры не только электрических, но и акустических свойств такого предохранителя изменяется частота колебаний автогенератора.
Датчик разработан для работы в составе приборов допускового контроля температуры объектов, находящихся во взрывоопасных средах [1], но может найти применение и в других схожих по назначению системах, например, в устройствах аварийной пожарной сигнализации. Поскольку связь чувствительного элемента с электронным блоком акустическая, исключены протекание тока в измерительной цепи и возможность искрообразования в контролируемой зоне.
Основные технические характеристики
Температура срабатывания,
°С, не более...................60
Время срабатывания, с, не
более ........................10
Размах выходного напряжения, В, не менее ................5
Напряжение питания, В .........27±3
Ток потребления, мА, не
более .......................100
Прибор состоит из чувствительного элемента, включенного в разрыв звуковода, образующего ультразвуковую линию связи между излучающим и приемным пьезопреобразователями, усилителя мощности, предварительного усилителя и цепи обратной связи, соединяющей выход предварительного усилителя с входом усилителя мощности.
Излучающий преобразователь возбуждает в звуководе акустические волны, которые проходят через чувствительный элемент и достигают приемного преобразователя, преобразующего их в электрический сигнал. Этот сигнал, усиленный предварительным усилителем, через цепь обратной связи поступает на вход усилителя мощности. В результате положительной обратной связи в системе возникают автоколебания.
Чувствительный элемент датчика выполнен из материала, акустическое сопротивление которого резко изменяется при определенной температуре. В результате происходит скачкообразное изменение частоты колебаний, что и служит сигналом перегрева. После устранения причины перегрева температура чувствительного элемента понижается, акустическое сопротивление линии связи и частота колебаний возвращаются к первоначальным значениям - датчик вновь готов к работе.

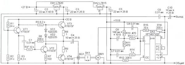
Рис. 1
Схема датчика изображена на рисунке. На транзисторах VT1-VT4 выполнен усилитель мощности. Его коэффициент усиления по напряжению определяется отношением сопротивлений резисторов R6 и R4. К выходу усилителя подключен излучающий пьезопреобра-зователь BQ1, он через звуковод и чувствительный элемент ВК1 акустически связан с приемным пьезопреобразова-телем ВМ1. Конденсаторы С1 и С4 - разделительные. Диоды VD1 и VD2 задают напряжение смещения транзисторов VT3 и VT4. Усилитель мощности питается от стабилизатора напряжения 20 В на микросхеме DA1. Конденсатор СЗ - фильтрующий в цепи питания.
Предварительный усилитель собран на ОУ DA3. Поскольку питание ОУ одно-полярное, с помощью резисторов R10, R11 и R13 на его неинвертирующий вход подано смещение, равное половине напряжения питания. Конденсатор С6 - блокировочный в цепи смещения. Резистором R12 задан режим работы ОУ. Резисторы R14-R16 и конденсатор С7 образуют цепь отрицательной обратной связи, задающей коэффициент усиления предварительного усилителя. Выход этого усилителя соединен с входом усилителя мощности через конденсатор С9, который замыкает цепь положительной обратной связи. Конденсатор СЮ - разделительный.
Предварительный усилитель питается от стабилизатора напряжения 15 В на микросхеме DA2. Конденсатор С5 - элемент фильтрации в цепи питания.
Чувствительным элементом ВК1 служит полимерный самовосстанавливающийся предохранитель MULTIFUSE фирмы Bourns [2]. В охлажденном состоянии структура заполняющего его полимера напоминает кристаллическую решетку. При нагревании она изменяется, поэтому при достижении определенной температуры происходит скачок не только электрической проводимости полимера, но и его акустического сопротивления.
Большинство деталей датчика расположены на макетной плате с металлизированными отверстиями, монтаж выполнен тонкими изолированными проводами. Плата помещена в металлический корпус, на котором установлены пьезопреобразователи. Чувствительный элемент датчика находится снаружи и соединен с пьезопреобразо-вателями звуководом - U-образным коленом из стальной проволоки диаметром 0,8 мм и длиной 1 м. Противоположные концы звуковода припаяны к рабочим поверхностям пьезопреобра-зователей. Чувствительный элемент впаян в разрыв звуковода в месте его изгиба.
В датчике применены танталовые оксидные конденсаторы К53-52, допустимо использовать и другие, например К53-4. Керамические конденсаторы - К10-176 (или КМ-3-КМ-6). Постоянные резисторы С2-33 (возможная замена - С2-23, МЛТ, ОМЛТ). Подстроечный резистор - СПЗ-39а (или СПЗ-37, РП1-48). Диоды КД522Б можно заменить другими кремниевыми диодами, например, из серий КД503, КД521. Транзисторы КТ503Г могут быть заменены транзисторами этой же серии или кремниевыми приборами других серий с аналогичными параметрами. КТ814Г и КТ815Г можно заменить транзисторами тех же серий или серий КТ816 и КТ817 соответственно. Вместо импортных микросхем L7815, L7820 можно использовать отечественные микросхемы КР142ЕН8В и КР142ЕН9А соответственно. Пьезоакустические преобразователи BQ1, ВМ1 - бескорпусные трехвыводные зарубежного производства (предположительный тип FML-34.7T-2.9B1 -L). Самовосстанавливающийся предохранитель MF-R025 допустимо заменить аналогичным фирмы RaychemVTyco или Little Fuse.
Налаживание датчика заключается в установке подстроечным резистором R16 такого коэффициента усиления в петле положительной обратной связи, при котором наблюдается устойчивая генерация, а сигнал на выходе усилителя мощности - синусоидальный с небольшим двусторонним ограничением. Повышая температуру чувствительного элемента ВК1, фиксируют ее значение, при котором происходит скачкообразное изменение частоты колебаний. Следует убедиться, что частота возвращается к первоначальному значению при остывании чувствительного элемента. В авторском варианте датчика частота генерируемых колебаний при температуре чувствительного элемента +20 °С была равна 12,9 кГц, а при достижении температуры +40 °С скачкообразно увеличивалась до 85,3 кГц.
Литература
1. Виноградов Ю. Контроль взрывоопасных газов. - Радио, 2000, № 10, с. 37.
2. Самовосстанавливающиеся предохранители MULTIFUSE фирмы Bourns. - Радио, 2000, №11, с. 49-51.
Автор: О. Ильин, г. Казань, Татарстан
