Несмотря на то что цифровые технологии сегодня уверенно захватили практически всё наше жизненное пространство, многие владельцы устаревшей электронной техники не спешат расставаться со своими любимыми аппаратами. Однако время делает своё дело, и отказы, особенно когда дело касается механики, порой представляют собой трудно решаемую проблему. Одна из них - физический износ контактов переключателей. В ряде случаев ухудшение свойств контактов остаётся незамеченным. Однако бывает, что эксплуатация аппаратуры с такого рода дефектами становится невозможной, а найти замену вышедшему из строя переключателю за давностью лет попросту нереально.
Тем не менее выход из подобной ситуации есть. Покажем на примере, как в некоторых случаях можно решить проблему, причём без демонтажа самого переключателя. В данном случае речь пойдёт о переключателе режимов "Запись/Воспроизведение" кассетной деки SONY ТС-К2А. Переключатель - движковый с двенадцатью контактами на два положения впаян в печатную плату и механически связан с клавишей "Запись". Измерения показали, что сопротивление некоторых его контактов, в частности в цепях коммутации универсальной магнитной головки в положении "замкнуто", произвольно могло принимать значения от десятков до сотен ом, что приводило к самовозбуждению усилителя воспроизведения. А потому было принято простое и в то же время радикальное решение - дублировать контакты переключателя контактами электромагнитного реле. При этом работу реле несложно синхронизовать с клавишей "Запись", а питание осуществить непосредственно от источника питания магнитофона (ИП). Если число неисправных контактов невелико, можно использовать обычные малогабаритные реле РЭС6, РЭС9 и им подобные [1, 2] с подходящим рабочим напряжением. Ещё лучше - применить миниатюрные реле с минимальными рабочими токами (РЭС60, РЭС79, РЭС80) для того, чтобы минимизировать нагрузку на ИП.
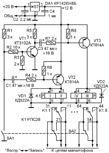
Схема управления реле может быть такой, как на рис. 1, где с его помощью дублируются две группы контактов переключателя рода работы магнитофона SA2 (при указанном значении напряжения на выходе стабилизатора DA1 подойдут реле исполнений РС4.569.435-02 и РС4.569.435-07). Для "лечения" большего числа контактов и в случае, когда излишняя нагрузка на ИП нежелательна, целесообразно использовать потребляющие ток только в моменты срабатывания и отпускания поляризованные дистанционные переключатели РПС24, РПС26, РПС28 (содержащие соответственно четыре, шесть и восемь контактных групп [2]) со схемой управления, изображённой на рис. 2. (Примечание. Взамен РПС24 и РПС26 в настоящее время выпускаются соответственно переключатели РПС34 и РПС36.).

Рис. 1. Схема управления реле

Рис. 2. Схема управления реле
В обоих случаях управление работой реле осуществляется миниатюрным концевым выключателем SA1, установленным на корпусе основного переключателя SA2 (рис. 3). В исходном состоянии контакты SA1 (см. рис. 1) разомкнуты, реле обесточено и его нормально замкнутые контакты подключены параллельно контактам SA2 в положении "Воспроизведение". При нажатии на клавишу "Запись" рычаг перемещается по стрелке (рис. 3), одновременно нажимая на штоки концевого выключателя SA1 и переключателя SA2. При этом открывается транзистор VT1, и реле K1 срабатывает, в результате чего его контакты переходят в то же состояние, что и контакты переключателя SA2 в положении "Запись".

Рис. 3. Внешний вид переключателя
В устройстве по схеме на рис. 2 управление работой дистанционных переключателей осуществляется импульсами длительностью 100 мс, сформированными ключами на транзисторах VT2 и VT3, что практически исключает нагрузку на ИП магнитофона. При нажатии на клавишу "Запись" питание получают прямые обмотки (I, II), а при отпускании - обратные (III, IV). Для понижения напряжения срабатывания (вдвое по сравнению со значениями, указанными в технических характеристиках [2]) как первые, так и вторые обмотки соединены параллельно. Заметим, что правильная (согласованная) коммутация контактов дистанционного переключателя и штатного переключателя в данном случае обеспечивается автоматически каждый раз при включении питания магнитофона.
Ёмкость конденсаторов на входе и выходе стабилизаторов напряжения указана для случая, когда они керамические или оксидные танталовые. При использовании алюминиевых оксидных конденсаторов их ёмкость должна быть не менее 10 мкФ [3]. Диоды, шунтирующие обмотки реле, защищают транзисторы от противоЭДС, возникающей в момент их закрывания.
При совпадении значений рабочего напряжения реле и ИП необходимость в стабилизаторе DA1 отпадает. Реле лучше установить на стороне паек выводов переключателя так, чтобы длина соединительных проводов была минимальной. Альтернативой концевому выключателю может
быть микрокнопка. Однако короткий и излишне упругий ход её штока усложняет монтаж на корпусе переключателя и настройку по положению.
Практическая реализация устройства на дистанционном переключателе РПС28 (исполнение РС4.521.938) по схеме на рис. 2 с дублированием всех проблемных контактов переключателя позволила полностью восстановить работоспособность магнитофона.
Литература
1. Игловский И. Г., Владимиров Г. В.
Справочник по слаботочным электрическим реле. - 3-е изд., перераб. и доп. - Л.: Энер-гоатомиздат, Ленингр. отд-ние, 1990.
2. Томас Р. Малогабаритные дистанционные переключатели. - Радио, 1983, №7, с. 59, 60.
3. Бирюков С. Микросхемные стабилизаторы напряжения широкого применения. - Радио, 1999, № 2, с. 69-71.
Автор: В. Бондаренко, г. Братск Иркутской обл.
