Автор применяет это устройство для управления подогревом воды в баке летнего душа. Предусмотрено автоматическое отключение нагревателя при недостаточном количестве воды в баке. Этот регулятор может быть использован в быту и в других случаях, когда требуется поддерживать заданную температуру воды.

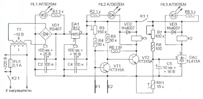
Рис. 1
Устройство, схема которого изображена на рис. 1, поддерживает заданную температуру воды в баке или другом резервуаре. Вода подогревается с помощью нагревательного элемента, узел защиты которого от её недостаточного уровня реализован на транзисторах VT1 и VT2. Электроды Е1, Е2 образуют датчик уровня. Когда он достаточен, электрическое сопротивление промежутка между электродами мало из-за наличия в нём воды. Транзистор VT1 в этом случае закрыт, а транзистор VT2 открыт, через обмо. ку реле К1, включённую в цепь его коллектора, течёт ток. Цепь питания узла контроля температуры и управления нагревателем, построенного на параллельном интегральном стабилизаторе напряжения DA2, замкнута контактами К1.1.
К управляющему электроду (выводу 1) стабилизатора подключён делитель напряжения из резисторов R7, R8 и терморезистора RK1, а в цепь катода (вывода 3) - обмотка реле К2. При понижении температуры воды сопротивление терморезистора RK1 растёт, напряжение между управляющим электродом и анодом (выводом 2) стабилизатора увеличивается. Как только оно превышает 2,5 В, ток катода стабилизатора резко возрастает и становится достаточным для срабатывания реле К2. Его контакты К2.1 включают нагреватель. Температуру, при которой это происходит, регулируют переменным резистором R7.
По мере прогрева воды в баке сопротивление терморезистора RK1 снижается, напряжение между управляющим электродом и анодом стабилизатора опускается ниже 2,5 В и ток его катода уменьшается до 0,3...0,4мА, чего для удержания реле К2 в сработавшем состоянии недостаточно. Разомкнувшиеся контакты К2.1 разрывают цепь питания нагревателя.
Резистор R6 обеспечивает положительную обратную связь, обеспечивающую лавинообразное переключение транзисторов VT1 и VT2, что уменьшает дребезг контактов реле К1. Диоды VD2 и VD3 защищают транзистор VT2 и стабилизатор DA2 от бросков напряжения самоиндукции на обмотках реле К1 и К2.
Узел питания терморегулятора от сети переменного тока 220 В построен по обычной схеме на понижающем трансформаторе Т1 габаритной мощностью несколько ватт. Светодиод HL1 сигнализирует о включении прибора в сеть 220 В. Включённый светодиод HL2 свидетельствует о достаточном количестве воды в баке, a HL3 - о работе нагревателя.
В качестве электрода Е1 использована пластина размерами 30x50 мм из листовой нержавеющей стали толщиной 3 мм, а Е2 - металлический корпус бака. Пластину устанавливают на 3...4 см
выше нагревателя на уровне, соответствующем минимальному допустимому уровню воды, гарантирующем пожаробезопасную работу. Изоляция пластины от корпуса должна быть водостойкой. Терморезистор RK1 закреплён в баке рядом с пластиной Е1. Он помещён в стеклянную пробирку для защиты от непосредственного соприкосновения с водой.

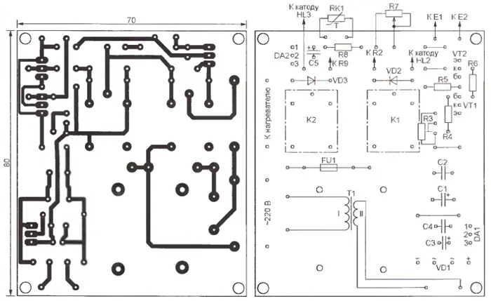
Рис. 2
Терморегулятор собран на двух односторонних печатных платах. Первая из них, основная, изображена на рис. 2, а вторая, на которой размещены три светодиода с ограничивающими ток резисторами, - на рис. 3.

Рис.3
Платы рассчитаны на установку постоянных резисторов МЛТ и им подобных. Подстроечный резистор R3 - PV-36W (POT3106W), переменный R7 - R-24N1. Терморезистор RK1 - ММТ-1, его можно заменить на ММТ-4, КМ7-1, КМТ-4 и другие с отрицательным ТКС и сопротивлением Ю...22кОм при температуре 25 СС. Оксидные конденсаторы - К50-35 или их импортные аналоги. Остальные конденсаторы - керамические или плёночные.
Вместо транзисторов КТ315А можно применить КТ315В, КТ315Г или другие маломощные кремниевые структуры п-p-n. Аналоги интегрального стабилизатора напряжения 7812 - КР142ЕН8Б, КР142ЕН8Д, а параллельного стабилизатора TL431A - КР142ЕН19. Диодный мост VD1 может быть любым с прямым током 0,5... 1 А. Светодиоды могут быть отечественного или зарубежного производства с допустимым прямым током около 20 мА, HL1 - зелёного, HL2 - жёлтого, HL3 - красного цветов свечения. Реле К1, К2 - JZC-412 с номинальным напряжением 12 В. Если нагрева тельный элемент имеет мощность более 500 Вт, его необхо димо подключать к терморегулятору через промежуточное реле соответствующей мощности. В качестве Т1 подойдёт любой маломощный сетевой трансформатор с напряжением вторичной обмотки 12 В.

Рис. 4
Платы терморегулятора помещены в пластмассовый корпус (рис. 4). Светодиоды HL1 - HL3 выведены на его переднюю панель. На ней же установлены переменный резистор R7 (регулятор температуры), контактная колодка для подключения датчика уровня воды и терморезистора, розетка для нагревателя. Со стороны задней панели выведен шнур питания с сетевой вилкой.
Налаживание регулятора сводится к установке подстроечным резистором R3 уровня срабатывания триггера Шмитта на транзисторах VT1 и VT2. обеспечивающего надёжное срабатывание реле К1 при наличии воды между электродами Е1 и Е2. Желаемую температуру воды в баке устанавливают с помощью переменного резистора R7 опытным путём.
Автор: А. Титаренко, г. Сумы, Украина
