В портативных измерительных приборах зачастую не предусмотрено автоматическое отключение питания. Если пользователь забывает своевременно выключить такой прибор, батарея его питания быстро приходит в негодность. Для решения проблемы радиолюбители встраивают в измерительные приборы самодельные таймеры для отключения питания. Основное требование к ним - малое собственное потребление тока как в дежурном, так и в рабочем режиме. В предлагаемой вниманию читателей статье описаны два варианта такого таймера на микросхеме структуры КМОП.
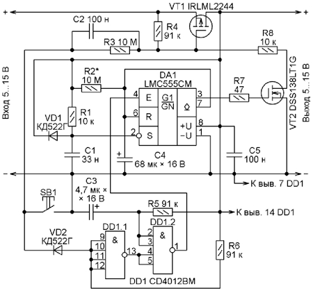
Схема более простого из двух предлагаемых устройств показана на рис. 1. Основной его компонент - интегральный таймер LMC555CM.

Рис. 1. Схема таймера отключения питания на микросхеме структуры КМОП
Это аналог известного таймера NE555, но структуры КМОП. При напряжении питания 9 В он потребляет ток не более 210 мкА.
Благодаря конденсатору C4 транзистор VT1 открывается при подаче напряжения на вход устройства. Через открывшийся транзистор напряжение поступает на выход и в цепь питания интегрального таймера DA1. Цепь R101 формирует импульс запуска одновибратора на интегральном таймере. Первоначально разряженный конденсатор C2 начинает заряжаться через резистор R2. Пока напряжение на нём не достигнет верхнего порога срабатывания таймера DA1, на выходе последнего действует напряжение высокого логического уровня, поддерживая открытыми транзисторы VT2 и VT1.
По достижении напряжением на конденсаторе C2 порогового уровня напряжение на выходе 3 интегрального таймера скачком становится логически низким. Транзистор VT2 закрывается, конденсатор C4 быстро заряжается через резистор R3 практически до входного напряжения, поэтому закрывается и транзистор VT1, отключая выходное напряжение устройства. В таком состоянии с потребляемым током менее 1 мкА оно будет оставаться до прекращения подачи напряжения на вход. После этого, когда конденсатор C4 разрядится через резистор R6, устройство будет готово к следующему циклу работы, который начнётся в момент повторной подачи входного напряжения.
Длительность выдержки tB до отключения выходного напряжения можно определить по формуле tB =1,1 · R2 · C2, где tB будет получено в секундах, если сопротивление резистора R2 задано в мегаомах, а ёмкость конденсатора C2 - в микрофарадах.
Печатная плата этого варианта таймера отключения изображена на рис. 2. Она рассчитана на установку компонентов для поверхностного монтажа (за исключением резистора R2 и диода VD1). Времязадающий конденсатор C2 - оксидный танталовый с малым током утечки. Алюминиевые оксидные конденсаторы здесь не подходят. Они имеют довольно большой ток утечки, что приводит к значительному и неконтролируемому увеличению длительности выдержки относительно вычисленной по приведённой выше формуле. В худшем случае под влиянием токаутечки напряжение на таком конденсаторе никогда не достигнет порогового значения и таймер не сработает.

Рис. 2. Печатная плата таймера отключения питания
Изготовленный таймер отключения я встроил в мультиметр M-838, где выключатель питания совмещён с поворотным переключателем пределов измерения. Контакт выключателя, имеющий разрыв, соединён с плюсовым выводом батареи питания, три печатных проводника с другого контакта идут к различным цепям прибора. Для подключения таймерапри-шлось их перерезать и впаять две перемычки.
Таймер, схема которого показана на рис. 3, в отличие от рассмотренного, не требует для запуска отключать, а затем включать входное напряжение. Им управляют нажатиями на кнопку SB1. Имеющимся в защищаемом приборе выключателем питания можно пользоваться только для предотвращения его включения при случайном нажатии на кнопку.

Рис. 3. Вариант схемы таймера отключения питания
Поскольку в исходном состоянии конденсатор C3 разряжен, при нажатии на кнопку SB1 напряжение высокого логического уровня с выхода элемента DD1.2 поступает на вход E интегрального таймера DA1, разрешая его работу. Ёмкость конденсатора C2 увеличена по сравнению с ёмкостью конденсатора С4 (см. рис. 1) для надёжного включения таймера.
Одновременно будет открыт транзистор VT1, обеспечивая питание устройства и подключённого к его выходу прибора. Запущенный импульсом, сформированным цепью R1C1, од-новибратор на таймере DA1 откроет транзистор VT2, который станет поддерживать открытое состояние транзистора VT1 после зарядки конденсатора C2 или отпускания кнопки SB1.
Конденсатор C3 заряжается через резистор R5, но поскольку кнопка SB1 уже отпущена, высокий уровень на выходе элемента Dd 1.2 поддерживается низким уровнем, поступающим с выхода элемента DD1.1. При повторном нажатии на кнопку SB1 уровень на выходе элемента DD1.1 станет высоким, а на выходе элемента DD1.2 - низким. Это запретит работу интегрального таймера DA1, и питание будет отключено.
Автор: Н. Салимов, г. Ревда Свердловской обл.
