Вмешательство в бортовую электросеть многих автомобилей, оборудованных иммобилайзером и центральным замком, разрешается лишь спустя три года после начала эксплуатации. Иначе автомобиль лишается заводской гарантии. Если в этот период автомобилю потребуется дополнительная охранная сигнализация, предлагаю применить описанную ниже систему. Она не требует никаких изменений в бортсети, а питается от дополнительной аккумуляторной батареи, скрыто установленной, например в багажнике. Такая сигнализация может быть применена и для охраны домов, дач и хозяйственных построек.

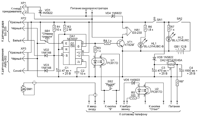
Рис. Схема системы сигнализации
Система, схема которой показана на рисунке, содержит датчик удара SS-205, подключённый к разъёму XP2, и микроволновый датчик движения AMS-002, подключённый к разъёму XP3. При необходимости можно любой из них исключить, а также добавить в систему любое число других датчиков, вырабатывающих сигнал тревоги, соединением своего выхода с общим проводом. Выходы этих датчиков подключают к выводу 2 микросхемы DA1 через диоды, подобно выходам имеющихся на схеме датчиков.
Даже кратковременное срабатывание любого из датчиков запустит одно-вибратор, собранный на микросхеме-таймере DA1. Он вырабатывает на своём выводе 3 импульс напряжения положительной полярности, длительность T которого зависит от сопротивления резистора R2 и ёмкости конденсатора C1: T ≈ 1,1·R2·C1.
Если сопротивление задано в мега-омах, а ёмкость в микрофарадах, то длительность получится в секундах. При указанных на схеме номиналах элементов она будет около 100 с. На это время откроется транзистор VT1, замыкая цепь питания сирены HA1 (ES-230 - мощностью 30 Вт) и установленного в автомобиле видеорегистратора. Нужно заметить, если штекер XP1 включён в имеющееся на всех автомобилях гнездо прикуривателя, видеорегистратор работает постоянно независимо от наличия сигнала тревоги. Для работы остальной части системы охраны никуда подключать штекер XP1 не требуется.
Сигнал тревоги можно прекратить досрочно, нажав на кнопку SB1. Но если причина, вызывающаяся срабатывание датчиков, не устранена, после отпускания кнопки сигнал тревоги возобновится.
Во время импульса, генерируемого одновибратором, ток течёт и через излучающий диод оптрона U1. Это открывает фототранзистор указанного оптрона и имитирует нажатие на кнопку "9" сотового телефона. Кнопка запрограммирована на вызов абонента, который должен быть оповещён о тревоге. Микрофон сотового телефона заменён выносным электретным микрофоном BM1, замаскированным в салоне автомобиля и соединённым экранированным проводом с контактными площадками для микрофона на плате сотового телефона, из которого удалён его собственный микрофон. Абонент, получивший вызов, может прослушать, что происходит в салоне. Если потребуется, запрограммированному абоненту можно позвонить и преднамеренно. Для этого достаточно нажать на кнопку SB2.
При входящем звонке на сотовый телефон напряжение с его виброзвонка через диод VD5 и резистор R5 поступит на излучающий диод оптрона U2. Сам виброзвонок и громкоговоритель из телефона нужно удалить, чтобы издаваемые ими звуки не демаскировали его. Фототранзистор оптрона U2, открывшись, сымитирует нажатие на кнопку "Ответ". Звонок будет принят, и абонент сможет услышать, что происходит в салоне охраняемого автомобиля.
Каждую пару проводов необходимо подключать к телефону в строгом соответствии с указанной на схеме полярностью. Её определяют, измеряя мультиметром напряжение между точками подключения проводов к плате работающего телефона. Из используемого в системе телефона удаляют его собственный аккумулятор, а на освободившиеся контакты подают напряжение питания от стабилизатора DA2 через резистор R8, сопротивление которого выбирают наибольшим, при котором телефон устойчиво работает. Возможно, чтобы добиться надёжной имитации нажатий на кнопки, придётся подобрать сопротивление резисторов R3 и R5.
Как уже было сказано, сигнализатор работает от собственной аккумуляторной батареи GB1. Это 12-вольтная мотоциклетная батарея ёмкостью 7 A·ч. Недалеко от неё скрыто расположен выключатель SA2, который следует размыкать при больших перерывах в использовании сигнализации, чтобы избежать излишней разрядки батареи током, потребляемым светодиодом HL2. Выключателем SA1, замыкаемым и размыкаемым с помощью ключа, пользуются для оперативного включения и выключения системы. О том, что она включена, сигнализирует синий мигающий светодиод HL1, установленный в салоне автомобиля.
Изготовленная система работает с 2015 г. Сбоев не замечено.
Автор: Ю. Шабров, г. Арзамас Нижегородской обл.
