В быту и на производстве зачастую требуется устройство, позволяющее одновременно контролировать состояние нескольких датчиков и выдающее сигнал тревоги при изменении состояния одного из них. Такое устройство может быть полезным при реализации системы "умный дом", системы охранной сигнализации, системы контроля параметров (напряжения, тока, температуры, давления и т. д.) на удалённых объектах, а также для многих других целей. Построить подобное устройство можно, взяв за основу многоканальную систему охранной сигнализации, описания которых неоднократно публиковались в журнале "Радио", или использовать систему, специально разработанную для контроля состояния большого числа датчиков. Одна из таких систем описана в [1].
По мнению автора, устройство, предназначенное для контроля состояния датчиков удалённых объектов, должно отвечать нескольким требованиям. Во-первых, оно должно быть защищено от помех, наводимых в соединительной линии, во-вторых, оно должно быть экономичным, в-третьих, иметь максимально простую конструкцию и в-четвёртых, реагировать появлением сигнала на любое изменение состояния датчиков, то есть как на замыкание, так и на размыкание их контактов.
Реализовать первое требование наиболее просто, обеспечив гальваническую развязку между входными цепями и цепями самого устройства с помощью оптопар. Реализации второго требования способствует отказ от применения в цепях контроля электромагнитных реле и построение логической части устройства на микросхемах КМОП-структуры. Третье требование позволит реализовать рациональное построение узла контроля состояния датчиков, представляющего собой многовходовый элемент ИЛИ. В качестве такого узла можно использовать многовходовые логические элементы, диоды или конденсаторы (именно с применением конденсаторов построено устройство [1]). Однако использование таких узлов в большинстве случаев затрудняет реализацию четвёртого требования, то есть выдачу сигнала при любом изменении состояния контактов датчиков.
Так как сигналы, подаваемые на вход устройства, являются дискретными (цифровыми), они могут принимать лишь двазначения (высокий или низкий уровень), в качестве узла сравнения удобно использовать компаратор цифровых сигналов - микросхему К561ИП2. Эта микросхема имеет два четырёхразрядных входа и изменяет логическое состояние своих выходов в зависимости от кодов на входах. Более подробное описание этой микросхемы можно найти, например, в [2].
Принцип работы как цифрового, так и аналогового компаратора заключается в сравнении двух величин, поступающих на его входы. Для того чтобы "заставить" цифровой компаратор выдавать выходной сигнал при любом изменении логического уровня на одном из входов, этот сигнал следует подать на один из адресных входов компаратора, а на другой вход подать тот же сигнал через интегрирующую RC-цепь. При этом сигнал на втором входе будет играть роль образцового, и в случае изменения входного логического уровня компаратор выдаст сигнал разбалансировки, длительность которого определяется временем изменения логического уровня на втором входе и задаётся параметрами RC-цепи.
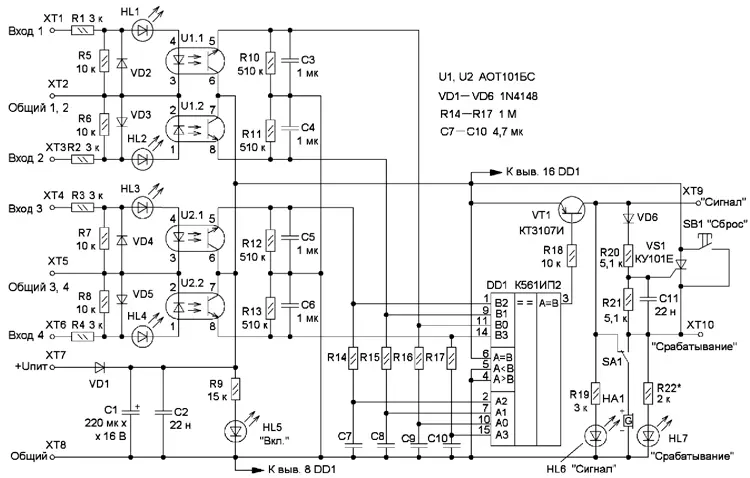
Схема устройства, предназначенного для контроля состояния четырёх датчиков, и построенная исходя из приведённых выше принципов, показана на рис. 1. В исходном состоянии на выходе А=В микросхемы цифрового компаратора DD1 присутствует высокий логический уровень, транзистор VT1 и тиристор VS1 закрыты, поэтому звуковой излучатель со встроенным генератором НА1, а также светодиоды HL6, HL7 отключены. При подаче на один из входов, например первый (XT1), напряжения от контролируемого датчика включается светодиод HL1 и открывается фототранзистор оптопары U1.1. При этом конденсатор С3 быстро заряжается, и на входе В0 (вывод 11) цифрового компаратора DD1 появляется высокий логический уровень. Но так как на входе А0 (вывод 10) высокий логический уровень появляется с задержкой, обусловленной постоянной времени цепи R16C9, на выводе 3 компаратора на время зарядки конденсатора С9 появляется низкий логический уровень, в результате чего транзистор VT1 открывается и включается светодиод HL6.

Рис. 1. Схема устройства, предназначенного для контроля состояния четырёх датчиков
Одновременно с этим напряжение с коллектора транзистора через диод VD6 и резистор R20 поступает на управляющий электрод тиристора VS1, который открывается и удерживается током, протекающим через светодиод HL7. По окончании зарядки конденсатора С9 на выходе компаратора снова появляется высокий уровень напряжения, транзистор VT1 закрывается и светодиод HL6 гаснет, но тиристор остаётся открытым.
В случае исчезновения напряжения на "Входе 1" конденсатор С3 разряжается через резистор R10, и после появления на входе В0 компаратора низкого логического уровня на выходе А=В компаратора появится низкий уровень напряжения на время, определяемое продолжительностью разрядки конденсатора С9 через резисторы R16 и R10. Остальные входы устройства работают аналогично, при этом устройство способно выдавать сигналы при любом сочетании входных логических уровней. Постоянная времени цепей R10C3, R11C4, R12C5 и R13C6 выбрана такой, чтобы устройство не реагировало на непродолжительное исчезновение входного напряжения, поэтому с помощью устройства можно контролировать наличие переменного напряжения с частотой 50 Гц.
Характер подачи звукового сигнала зависит от положения переключателя SA1. Если переключатель находится в показанном на схеме положении, звуковой сигнал включается на время зарядки (разрядки) одного из конденсаторов С7-С10 через соответствующие резисторы. Если переключатель переведён в правое по схеме положение, звуковой излучатель НА1 оказывается подключённым к катоду тиристора, и звуковой сигнал звучит непрерывно до момента сброса устройства в исходное состояние путём нажатия на кнопку SB1 "Сброс". Нажатие на эту кнопку при не сработавшей сигнализации приводит к включению светодиода HL7 и звукового сигнализатора (в том случае, если последний подключён к катоду тиристора), поэтому кнопку можно использовать для проверки работоспособности звуковой сигнализации.
Устройство может получать питание от любого стабилизированного источника с выходным напряжением 5...14 В и током нагрузки не менее 50 мА. Диод VD1 защищает устройство от подачи питающего напряжения в неправильной полярности, конденсатор С1 - сглаживающий, С2 - блокировочный в цепи питания микросхемы. Светодиод HL5 сигнализирует о включении устройства.
Напряжение, которое можно подавать на входы устройства, зависит от сопротивления резисторов входных делителей, а также их мощности рассеяния и для указанных на схеме элементов составляет 5...15 В. В том случае, если входное напряжение больше, следует установить резисторы R1-R4 большей мощности и, при необходимости, большего сопротивления или использовать дополнительные внешние резисторы. Диоды VD2-VD5 защищают светодиоды и излучающие диоды оптопар от обратного напряжения, предотвращая выход этих элементов из строя в случае подключения входных клемм в неправильной полярности, а также позволяют подавать на входы устройства переменное напряжение. Резисторы R5-R8 определяют минимальный ток, при котором включаются светодиоды и излучающие диоды оптопар.
Контакты ХТ9, ХТ10 сигнализатора можно использовать для подключения внешних исполнительных устройств через дополнительные транзисторные или оптоэлектронные ключи. Для предотвращения повреждения элементов устройства в случае замыкания выходов на общий провод в цепи контактов ХТ9, ХТ10 желательно включить резисторы сопротивлением 0,5...1 кОм.

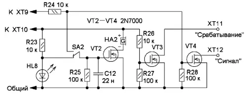
Рис. 2. Схема приставки
Чтобы звуковой сигнал, подаваемый устройством при открывании тиристора, был более заметным, его можно сделать прерывистым, дополнив устройство приставкой, схема которой приведена на рис. 2 (нумерация элементов продолжает начатую на рис. 1). При использовании приставки звуковой излучатель НА1 и переключатель SA1 из устройства следует удалить (функции этих элементов будут выполнять звуковой излучатель НА2 и переключатель SA2 приставки). Если переключатель SA2 находится в верхнем по схеме положении, затвор полевого транзистора VT2 через резистор R24 соединён с коллектором транзистора VT1, поэтому звуковой излучатель кратковременно срабатывает при изменении состояния входов устройства. В случае перевода переключателя SA2 в нижнее по схеме положение затвор полевого транзистора соединяется с анодом мигающего светодиода HL8, поэтому звуковой сигнал будет включаться в такт со вспышками этого светодиода. Транзисторы VT3, VT4 образуют дополнительные ключи, позволяющие подключать исполнительные устройства с рабочим напряжением до 40 В и током до 150 мА (при использовании на месте VT3, VT4 более мощных транзисторов к клеммам ХТ11, ХТ12 возможно подключение нагрузки большей мощности).
Детали устройства можно разместить на печатной плате из одностороннего фольгиро-ванного стеклотекстолита толщиной 1,5...2 мм, чертёж которой приведён на рис. 3. Для обеспечения надёжной гальванической развязки между входными цепями оптопар и остальными элементами устройства в печатной плате выполнены прорези. Конденсатор С1 установлен параллельно, а диод VD6 и резистор R20 - перпендикулярно плате, а левый по схеме вывод резистора и катод диода спаяны между собой. Все светодиоды установлены со стороны деталей, а на выводы светодиодов надеты трубки высотой 5 мм (отрезки стержня от шариковой ручки). Внешний вид смонтированной платы приведён на рис. 4.

Рис. 3. Чертёж печатной платы и размещение элементов на ней

Рис. 4. Внешний вид смонтированной платы
В устройстве можно использовать любые подходящие по габаритам резисторы, оксидный конденсатор - К50-35 или импортный, остальные конденсаторы - керамические К10-7 или плёноч-ные К73-17 (на месте конденсаторов С7-С10 также можно использовать танталовые конденсаторы ТЕСАР). Микросхема DD1 заменима функциональным аналогом из серии КР1561 или импортной микросхемой МС14585ВР. Транзистор VT1 - любой из серии КТ3107, транзисторы 2N7000 можно заменить транзисторами BS170 или КП501. Для управления мощными исполнительными устройствами на месте VT3, VT4 можно установить мощные переключательные транзисторы, например, IRF630 или IRFZ44N.
Тиристор VS1 - любой из серии КУ101, диоды - любые маломощные выпрямительные или импульсные, например, серий КД521 или КД522. Транзисторные двухканальные оптопары АОТ101 можно использовать с любым буквенным индексом или применить вместо них подходящие импортные. Светодиод HL8 - мигающий, он должен иметь минимальное прямое напряжение во включенном состоянии, поэтому здесь следует использовать светодиод красного свечения. Остальные светодиоды - любого типа, желательно повышенной яркости свечения.
Звуковой излучатель со встроенным генератором - НРМ14АХ или другой аналогичный, рабочее напряжение которого соответствует напряжению питания устройства. Переключатели SA1, SA2 - любой конструкции, например, движковые ПДМ1-1 или кнопочные П2К, кнопка SB1 - любая без фиксации (КМ1-1, П2К или другая, имеющая нормально разомкнутые контакты). В том случае, если звуковой сигнал должен отключаться не при отпускании, а после нажатия кнопки, последовательно с ее контактами следует включить оксидный конденсатор ёмкостью 47 мкФ или более (плюсовым выводом к аноду тиристора), а параллельно конденсатору - резистор сопротивлением 1 МОм, служащий для разрядки конденсатора после отпускания кнопки.

Рис. 5. Авторский вариант сборки устройства
В авторском варианте устройство собрано в пластмассовой распределительной коробке размерами 80x80x28 мм (рис. 5). Элементы узла по схеме рис. 2 размещены на отрезке универсальной макетной платы, которая закреплена на задней стенке корпуса, а напротив звукоизлучателя НА2 в задней стенке просверлено отверстие. Печатная плата устройства закреплена над монтажной платой с помощью стойки с резьбой М3, а верхний край платы опирается на прокладку из пористой резины, приклеенную к корпусу звукоизлучателя НА2.
Кнопка SB1 закреплена с помощью кронштейна, изготовленного из стальной полосы толщиной 2 мм, а для движка переключателя SA2 в задней стенке корпуса выполнена прорезь. Все входные и выходные цепи выведены на разъём РП14-10, расположенный на задней стенке, а для того чтобы устройство можно было закрепить, например, на стойке или на щите, по центру задней стенки с внутренней стороны корпуса установлена стальная пластина с резьбовым отверстием М5, в которое можно вкрутить крепежный винт (рис. 6).

Рис. 6.
Верхней крышкой корпуса устройства служит подходящая по размеру лицевая панель от вышедшего из строя микроамперметра, закрепленная к корпусу с помощью двух стальных пластин с резьбой и винтов М3. Отверстие в лицевой панели, изначально предназначенное для регулятора нулевого положения стрелки микроамперметра, рассверлено до диаметра 8,5 мм, и через него выведен толкатель кнопки SB1. Внешний вид устройства в сборе приведён на рис. 7.

Рис. 7. Внешний вид устройства в сборе
Собранное правильно и из исправных деталей устройство начинает работать сразу. В том случае, если после изменения состояния любого из входов и кратковременного включения светодиода HL6 светодиод HL7 также гаснет, следует подобрать сопротивление резистора R22 таким образом, чтобы ток через светодиод HL7 превышал ток удержания применённого экземпляра тиристора. При необходимости продолжительность подачи звукового сигнала можно уменьшить или увеличить, изменив ёмкости конденсаторов С7- С10 и (или) сопротивление резисторов R14-R17, а яркость свечения светодиодов можно изменить путём подбора сопротивления соответствующих токоограничивающих резисторов.
Постоянная времени RC-цепей R10C3, R11C4, R12C5 и R13C6 задаёт время реакции устройства на исчезновение напряжения на одном из входов. Если это время необходимо уменьшить, номиналы резисторов и (или) конденсаторов, входящих в эти цепи, следует уменьшить в несколько раз. Однако следует иметь в виду, что при постоянной времени менее 20 мс возможность работы устройства при подаче на вход переменного напряжения частотой 50 Гц будет потеряна.
Описанное устройство может найти самое различное применение. Его можно использовать в качестве прибора охранной сигнализации, работающего с датчиками на замыкание или на размыкание, а также для контроля наличия напряжения в сети 230 В, подключив входы устройства к фазным проводам сети через резисторы сопротивлением 75...100 кОм и мощностью 2 Вт (общие выводы входов при этом соединяют с нулевым проводом). Ток, потребляемый по цепи входов, при напряжении питания 12 В не превышает 3 мА, поэтому устройство можно использовать в качестве логического анализатора при исследовании различных устройств.

Рис. 8. Схема каскада

Рис. 9. Схема каскада
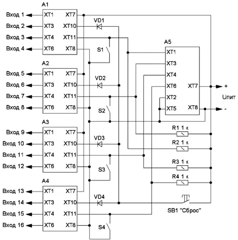
Для увеличения числа одновременно контролируемых датчиков несколько устройств можно соединить каскадом, как показано на рис. 8 и рис. 9 (общие провода входов всех устройств на схемах не показаны). На этих схемах приведены варианты соединения как с использованием "активных" выходов, так и выходов с открытым стоком (в первой схеме в цепь контактов ХТ9, ХТ10 каждого из устройств следует включить защитные резисторы сопротивлением 0,5...1 кОм). Оба устройства позволяют одновременно контролировать до шестнадцати датчиков, но в схеме, приведённой на рис. 9, число контролируемых линий нетрудно увеличить до двадцати, подключив дополнительные контактные датчики S1-S4 параллельно клеммам ХТ11 блоков А1-А4.
Логика работы индикации блока А5 зависит от способа подключения его входов. В схеме на рис. 8 светодиоды HL1-HL4 при отсутствии сигналов от устройств А1-А4 отключены и включаются при появлении сигнала тревоги. В схема на рис. 9 при отсутствии сигнала тревоги светодиоды включены и отключаются как при срабатывании блоков А1-А4, так и при замыкании контактов S1-S4. Если в устройстве (схеме на рис. 9) каждый из резисторов R1-R4 установить возле соответствующего блока, то устройство А5 будет выдавать сигнал тревоги как при замыкании линии на общий провод, так и при её обрыве.
Это устройство можно использовать, например, для контроля наличия напряжения на отходящих линиях нескольких электрощитов с одновременным контролем положения их дверок (или дверей помещений, в которых находятся эти электрощиты). Для реализации такой системы на дверцах щитов или дверях щитовых помещений размещают датчики S1-S4, контакты которых разомкнуты при закрытых дверях и замыкаются при их открывании (в качестве таких датчиков можно использовать микропереключатели серии МП или герконы).
Работает такая система следующим образом. Пока напряжение сети присутствует на входах всех устройств, а дверцы щитов закрыты, блоки А1-А5 находятся в исходном состоянии. В случае срабатывания, например, устройства А1 на табло блока А5, находящегося в помещении дежурного, включается соответствующий светодиод и звучит звуковой сигнал. Для выяснения причины срабатывания дежурному следует выйти на объект, с которого пришёл сигнал тревоги, и посмотреть на табло установленного там устройства. В том случае, если на табло светится индикатор "Срабатывание", причиной сигнала тревоги является исчезновение (или появление) контролируемого напряжения на одном их входов. Если же индикатор "Срабатывание" не светит, причиной появления сигнала явилось открывание дверцы щита и вызванное этим событием замыкание контактов датчика S1. Для упрощения построения подобной системы звуковые излучатели в устройствах А1-А4 можно не устанавливать, атакже отказаться от кнопок сброса, дополнив схему диодами VD1-VD4 и осуществляя сброс всех установленных на объектах устройств из помещения дежурного с помощью кнопки SB1.
Файл печатной платы устройства в формате Sprint Layout находится здесь.
Литература
1. Базилюк В. Мультиразрядник. - Радиолюбитель, 2001, №3, с. 14, 15.
2. Шило В. Л. Популярные цифровые микросхемы: Справочник. 2-е изд., испр. - Челябинск: Металлургия, Челябинское отд., 1989, с. 265-267.
Автор: А. Мельников, г. Барнаул
