Иногда для дистанционного оповещения при охране гаража или машины достаточно простейшей системы. В этом случае может пригодиться предлагае мое устройство, состоящее из радиопередатчика, работающего на фиксированной частоте 26945 кГц и узкополосного приемника.
Электрическая схема передатчика приведена на рис. 1. Высокочастотная часть состоит из двух каскадов на транзисторах VT1, VT2 и имеет минимальное число настроечных элементов.

Pиc. 1. Радиопередатчик
Это упрощает его изготовление и обеспечивает работу схемы без подстройки передатчика в диапазоне частот 26...30 МГц
при смене задающего рабочую частоту кварца.
Катушки дросселей L1 и L2 наматываются проводом ПЭЛ диаметром 0,12 мм на корпусе резистора МЛТ-0,5 с номинальным сопротивлением 1...1.8 кОм и содержат 50 витков (конструкция показана на рис. 2.56). Катушки L3, L4 и L5 выполняются на диэлектрическом каркасе диаметром 5 мм с резьбой для вкручивания латунного сердечника с резьбой М4. Они содержат соот-
ветственно 14, 14 и 15 витков провода ПЭЛ диаметром 0.4...0,5 мм. Катушка L4 располагается горизонтально на монтажной плате. В качестве сердечника можно использовать латунные винты (для этого потребуется спилить головку и выполнить прорезь - шлиц для отвертки). Перед вкручиванием сердечников их смазываем любым несохнущим вязким герметиком.
В схеме применены резисторы МЛТ. неполярные конденсаторы К10-17 (с минимальным ТКЕ), подстроечный С10 типа К4-236, электролитический С4 - К52-1 на 22 В.
Модулирующая часть передатчика выполнена на одной цифровой микросхеме КМОП серии. На элементах D1.2 и D1.3 собран генератор низкочастотных импульсов с частотой (около 1000 Гц), которые коммутируют с помощью электронного ключа на элементе микросхемы D1.4 питание на высокочастотный автогенератор. Модулирующую частоту можно с помощью изменения элементов С2, R2 и R3 устанавливать любую в диапазоне от 300 до 2000 Гц.
Когда цепь датчика F1 замкнута - генератор не работает и вся схема в ждущем режиме потребляет микроток (не более 0,05 мА). При размыкании F1 - включается передатчик. Работающий передатчик с импульсной 100% модуляцией потребляет ток не более 100 мА.
Напряжение питания схемы передатчика может находиться в диапазоне 9...13 В. При этом выходная мощность передатчика в импульсе составляет не более 0,8 Вт.
Настройка схемы заключается в получении с помощью подстроенных сердечников катушек максимальной амплитуды выходного ВЧ сигнала. Для этого сначала подключаем эквивалентную антенне активную нагрузку, рис. 2, и сердечником катушек L3, L4 и конденсатором С10 добиваемся резонанса в контурах П-фильтра.
Окончательная подстройка выполняется при подключенной антенне по индикатору электромагнитного поля с помощью ферритового сердечника катушки L5 и конденсатора С11. Простейшая схема широкополосного индикатора поля показана на рис. 3.
Антенной передатчика может служить металлический штырь (800...1200 мм) или же любой натянутый провод длиной примерно 1...2.5 м. При установке устройства на стационарном объекте антенна из провода меньшепривлекает внимание и иногда позволяет сделать ее по размерам соизмеримой с длиной волны (до 10 м), что повышает эффективность излучения сигнала.
При переносном варианте конструкции передатчика в качестве антенны удобно использовать телескопическую, от любого бытового радиоприемника или телевизора. А для питания устройства подойдут 8 аккумуляторов типа НКГЦ-0,5.

Рис. 2. Подключение эквивалентной антенне нагрузки для настройки передатчика

Рис. 3. Широкополосный индикатор поля
Все элементы схемы радиопередатчика расположены на печатной плате размером 105х35 мм из одностороннего стеклотекстолита толщиной 1...2 мм, рис. 4.
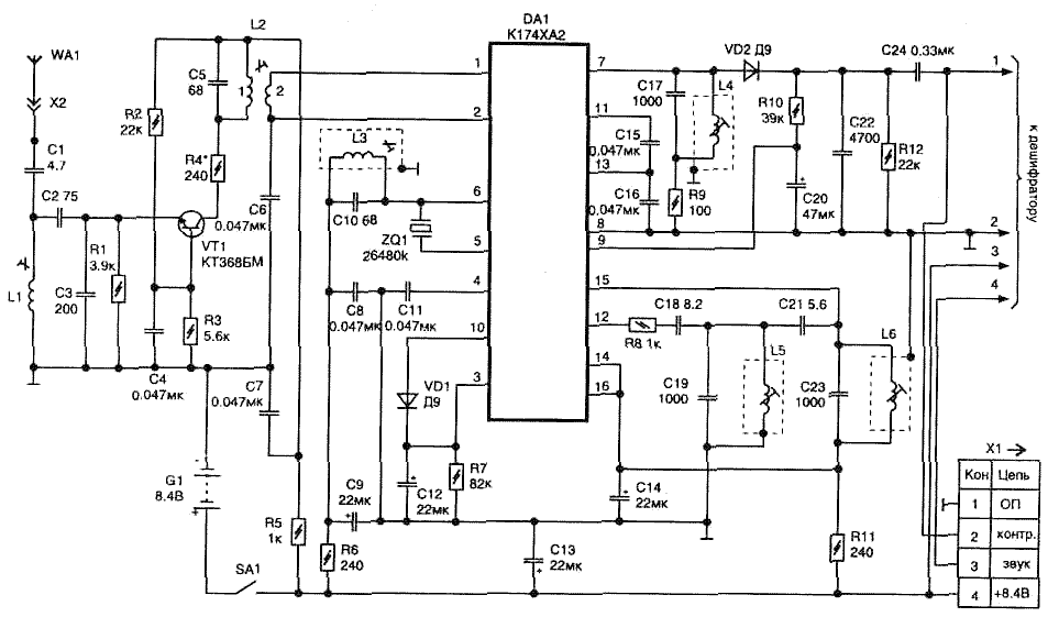
Высокочастотная часть приемника выполнена на аналоговой интегральной микросхеме DA1 (К174ХА2) по супергетеродинной схеме, рис. 5. Внутренний гетеродин стабилизирован по частоте кварцем ZQ1 (26480 кГц), что обеспечивает надежность приема при изменении температуры и питающего напряжения. Частота гетеродина выбрана ниже частоты принимаемого сигнала на 465 кГц. Выделяемая внутренним смесителем промежуточная частота усиливается и поступает на детектор VD2. Диод VD1 улучшает работу встроенной системы автоматической регулировки усиления при приеме импульсно-модулированных
сигналов. Что обеспечивает работоспособность приемника и на близком расстоянии от передатчика.
Предварительный усилитель высокочастотного сигнала на транзисторе VT1 позволяет увеличить чувствительность приемника до 3...5 мкВ (внутренние шумы микросхемы ограничивают дальнейшее увеличение чувствительности). Входной контур L1-C2-C3 и коллекторный транзистор VT1 (C5-L3) настраиваются на частоту передатчика с помощью ферритовых сердечников. Антенной приемника может быть штырь из жесткой проволоки длиной 400 мм.

Рис. 4. Топология печатной платы и расположение элементов радиопередатчика

Рис. 5. Высокочастотная часть приемника
Низкочастотные импульсы после детектора VD2 поступают на усилитель, собранный на транзисторах VT2...VT3, рис. 6. Номинал резисторов R13 и R18 подбирается так, чтобы при входном низкочастотном сигнале амплитудой 20 мВ
(для настройки синусоидальный сигнал подать от генератора) - выходной имел симметричное ограничение амплитуды.
Для того чтобы приемник давал сигнал оповещения только при приеме своего (на фоне других сигналов и помех), на элементах С26...С28, L7 собран узкополосный фильтр на частоту примерно 1000 Гц. Полоса фильтра составляет 200 Гц. В случае появления на выходе детектора приемника частоты в данном диапазоне с уровнем более 20 мВ на выходе логического элемента DD1.2/8 появятся короткие импульсы. Они заряжают конденсатор С30 до уровня лог. "1". В этом случае на выходе инвертора DD1.3/12 появится лог. "О". Диод VD4 запирается, что разрешает работу звукового автогенератора на DD1.4, DD1.5. Частоту генератора можно подстроить с помощью резистора R23 так, чтобы получить максимальную громкость работы пьезоизлучателя ЗГИ 8 (ЗП-25). Обычно эта частота около 2 кГц (внутренний резонанс излучателя).
Топология односторонней печатной платы приемника приведена на рис. 7. Элементы R22, R23 и С31 расположены над микросхемой DD1. Для получения высокой плотности монтажа большинство резисторов устанавливаются вертикально на плате.
При монтаже использованы постоянные резисторы типа С2-23, подстроечный R18 типа СПЗ-19а, конденсаторы типа К10-17 и КМ-4, полярные С9, С12...С14, С20 типа К50-35 на 22 В. Пьезоизлучатель ЗГИ 8 можно заменить на ЗП-25. Диоды КД521 заменяются любыми импульсными.
Катушки L1 и L3 выполнены на каркасе диаметром 5 мм проводом ПЭВ-2 диаметром 0,23 мм и содержат по 14 витков. Катушка L2 имеет конструкцию для горизонтальной установки на плате. Она содержит в обмотках: 1-12 витков, 2-3 витка над первичной обмоткой, проводом диаметром 0,4 мм. Для настройки используется любой
высокочастотный ферритовый сердечник.
Конструкция катушек контуров промежуточной частоты L4...L6 могут использоваться уже готовые, от миниатюрных радиоприемников, или - при наличии всех входящих узлов - выполняются самостоятельно проводом ПЭЛ диаметром 0,1 мм и содержат по 80 витков.
Для изготовления катушки фильтра L7 использованы две броневые ферритовые (600...2000НМ) чашки типоразмера Б14 (без подстроечного сердечника). Обмотка наматывается проводом ПЭЛ диаметром 0,08 мм до заполнения диэлектрического каркаса и располагается внутри ферритовых чашек. Резонансная частота контура L7-C27 (1000 Гц) может отличаться от указанной. В этом случае потребуется в передатчике при настройке установить такую же частоту модуляции.
Настройку приемника начинаем с дешифратора при питании схемы на пряжением 7,5 В. Подавая синусоидальный сигнал с НЧ генератора (15...20 мВ)на вход дешифратора, резисторами R13 и R18 добиваемся симметричного ограничения сигнала на резисторе R19 при изменении питающего напряжения.

Рис. 6. Дешифратор приемника

Рис. 7. а) Топология печатной платы приемника

Рис. 7. б) Расположение элементов
После этого определяем резонансную частоту фильтра (измеряем ее).
Налаживание высокочастотной части приемника сводится в основном к настройке контуров при помощи ферритовых сердечников. Для чего потребуется высокочастотный генератор.
Приемник должен сохранять работоспособность при изменении напряже ния в диапазоне 6,6...9 В.
Потребляемый схемой ток составляет не более 12 мА. В случае использования для питания приемника шести аккумуляторов типа Д-0.26Д непрерывная автономная работа может составить 20 часов.
Конструкция корпуса приемника аналогична показанной для электрошокового устройства. Элементы питания размещаются в склеенных из картона стаканах. Вторая печатная плата крепится на боковых стенках из оргстекла толщиной 4...5 мм (эта же плата обеспечивает электрическое соединение между аккумуляторами). Образованный из двух плат каркас оборачивается картоном и проклеивается (он должен легко сниматься). После этого придать приятный вид корпусу поможет декоративная пленка под цвет дерева (удобнее, если она будет самоклеящаяся).
